指南生活
首页
美食营养
手工爱好
生活家居
返回
指南生活
首页
美食营养
游戏数码
手工爱好
生活家居
健康养生
运动户外
职场理财
情感交际
母婴教育
时尚美容
知识问答
生活知识
生活百科
搜索
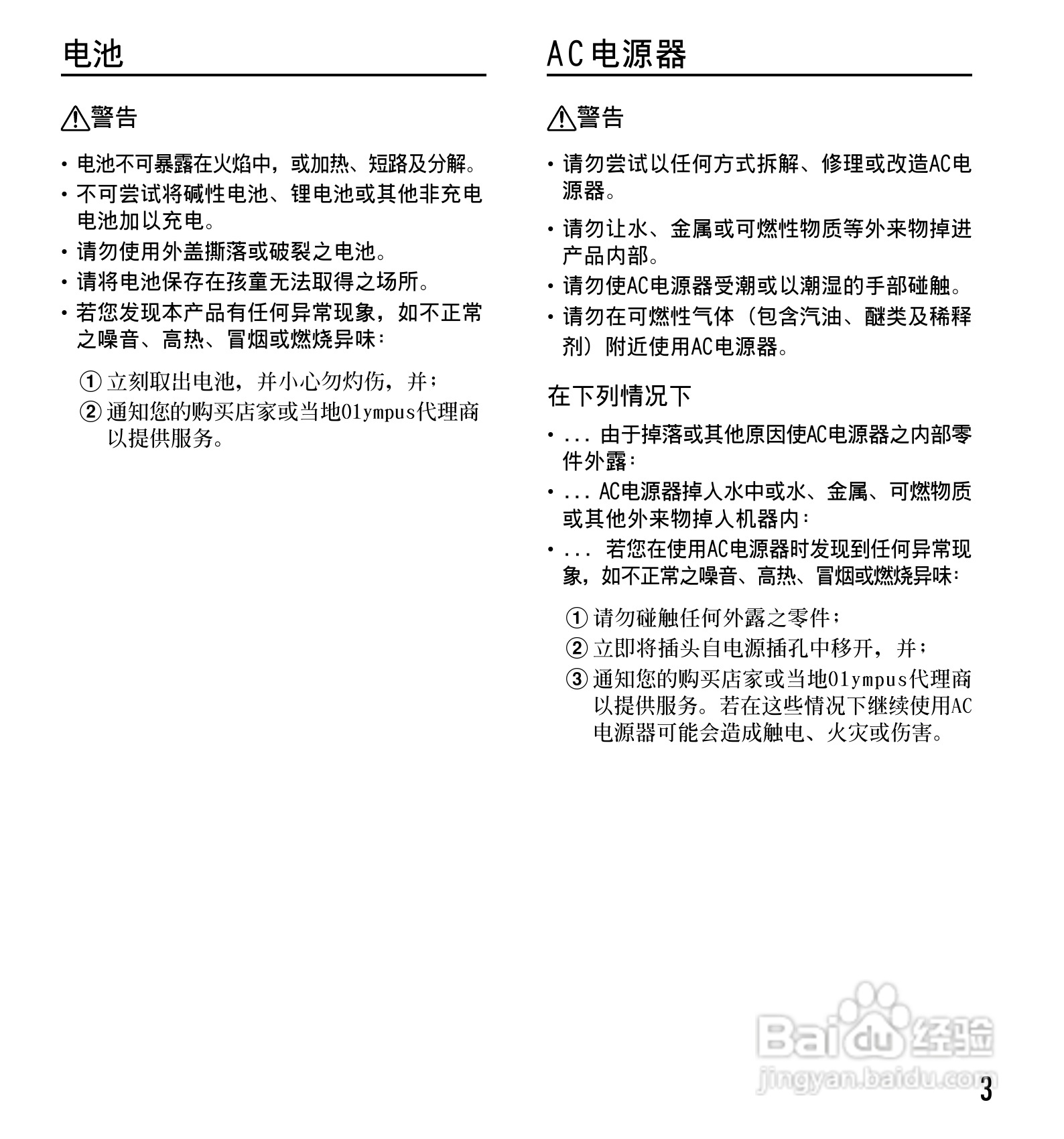
奥林巴斯录音笔DS-10型使用说明书:[1]
2026-03-31 05:06:20
本篇为《奥林巴斯录音笔DS-10型使用说明书》,主要介绍该产品的使用方法以及常见故障解决方案。
(共篇)
下一篇:
声明:
本网站引用、摘录或转载内容仅供网站访问者交流或参考,不代表本站立场,如存在版权或非法内容,请联系站长删除,联系邮箱:site.kefu@qq.com。
相关推荐
奥林巴斯录音笔DS-10型使用说明书:[3]
阅读量:64
奥林巴斯录音笔DS-50型使用说明书:[1]
阅读量:34
奥林巴斯LS100录音笔测评
阅读量:26
使用说明书封面怎么做
阅读量:188
使用说明书wf2651使用指南
阅读量:134
猜你喜欢
快速增肥最有效的方法
学做菜家常菜
quit怎么读
qq网名大全
怎么盗取qq号
怎样做面条好吃
脖子落枕最快治愈方法
焖饭的家常做法
溃疡怎么办
小便黄是怎么回事
猜你喜欢
肝囊肿最佳治疗方法
大连有什么好吃的
怎么可以瘦腿
木须肉的家常做法
工程监理证怎么考
爱爱大全
煲耳机方法
瘦腹部的最快方法
新鲜蒲公英怎么吃最好
肾虚的调理方法