指南生活
首页
美食营养
手工爱好
生活家居
返回
指南生活
首页
美食营养
游戏数码
手工爱好
生活家居
健康养生
运动户外
职场理财
情感交际
母婴教育
时尚美容
知识问答
生活知识
生活百科
搜索
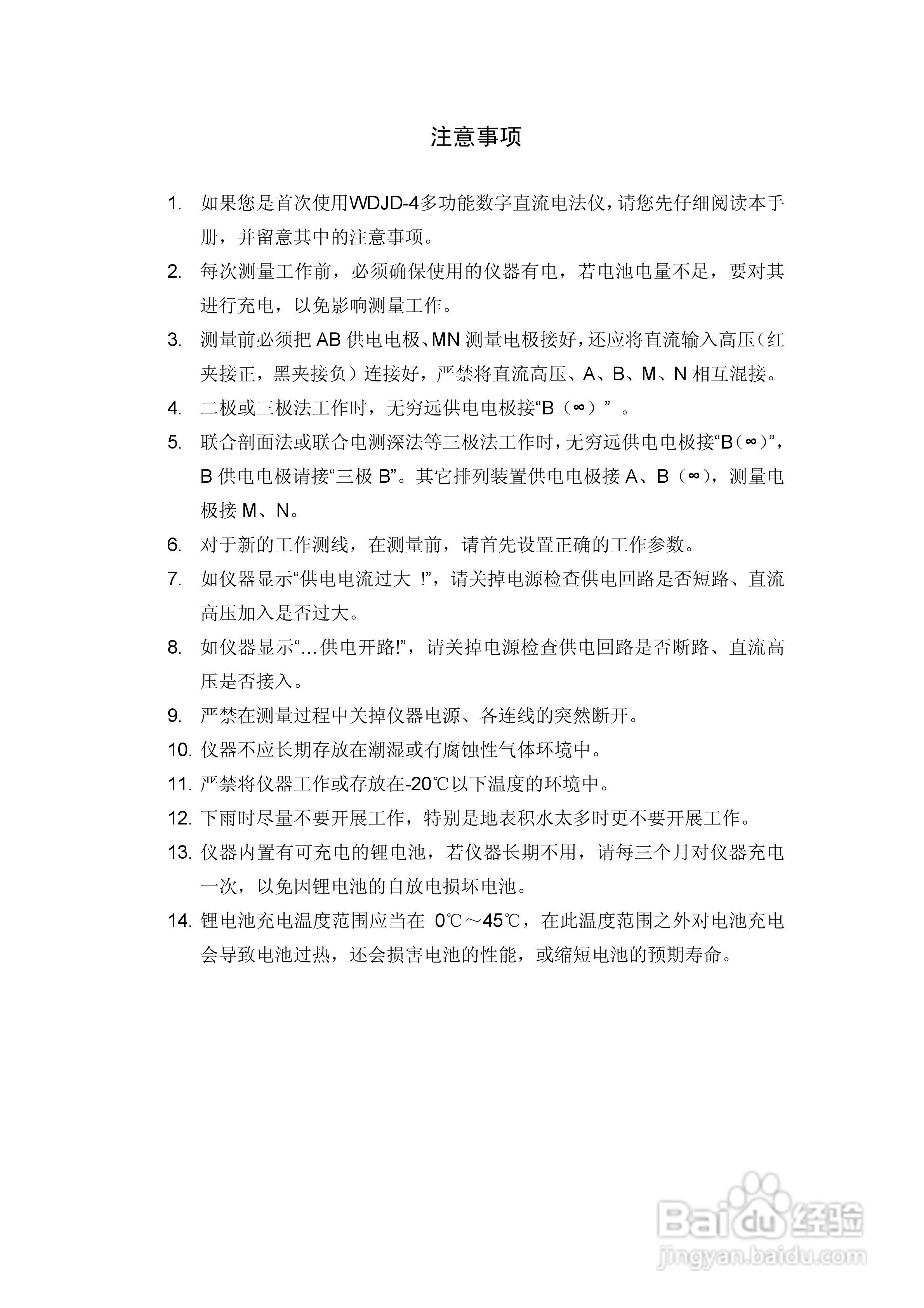
WDJD-4多功能数字直流激电仪说明书:[1]
2026-05-27 03:01:34
本篇为《WDJD-4多功能数字直流激电仪说明书》,主要介绍该产品的使用方法以及常见故障解决方案。
(共篇)
下一篇:
声明:
本网站引用、摘录或转载内容仅供网站访问者交流或参考,不代表本站立场,如存在版权或非法内容,请联系站长删除,联系邮箱:site.kefu@qq.com。
相关推荐
WDJD-3多功能数字直流激电仪说明书:[4]
阅读量:112
WDJD-3多功能数字直流激电仪说明书:[3]
阅读量:36
WDJD-3多功能数字直流激电仪说明书:[5]
阅读量:108
SQ-3C双频激电仪使用说明书:[1]
阅读量:54
WDJD-3多功能数字直流激电仪说明书:[2]
阅读量:115
猜你喜欢
为什么不能打字
骡子为什么不能生育
做灯笼手工视频简单做法
邮箱地址怎么写
发财树叶子发黄怎么办
拟人句怎么写
中国民航大学怎么样
低血糖怎么办
泯怎么读
蓝牙耳机怎么充电
猜你喜欢
为什么连不上wifi
汽车为什么要换机油
snowy怎么读
手机怎么连接打印机
中秋节为什么吃月饼
怎么夸人
卫生棉条怎么用步骤
蕻怎么读
手机进水了怎么处理比较好
小龙虾怎么清洗