指南生活
首页
美食营养
手工爱好
生活家居
返回
指南生活
首页
美食营养
游戏数码
手工爱好
生活家居
健康养生
运动户外
职场理财
情感交际
母婴教育
时尚美容
知识问答
生活知识
搜索
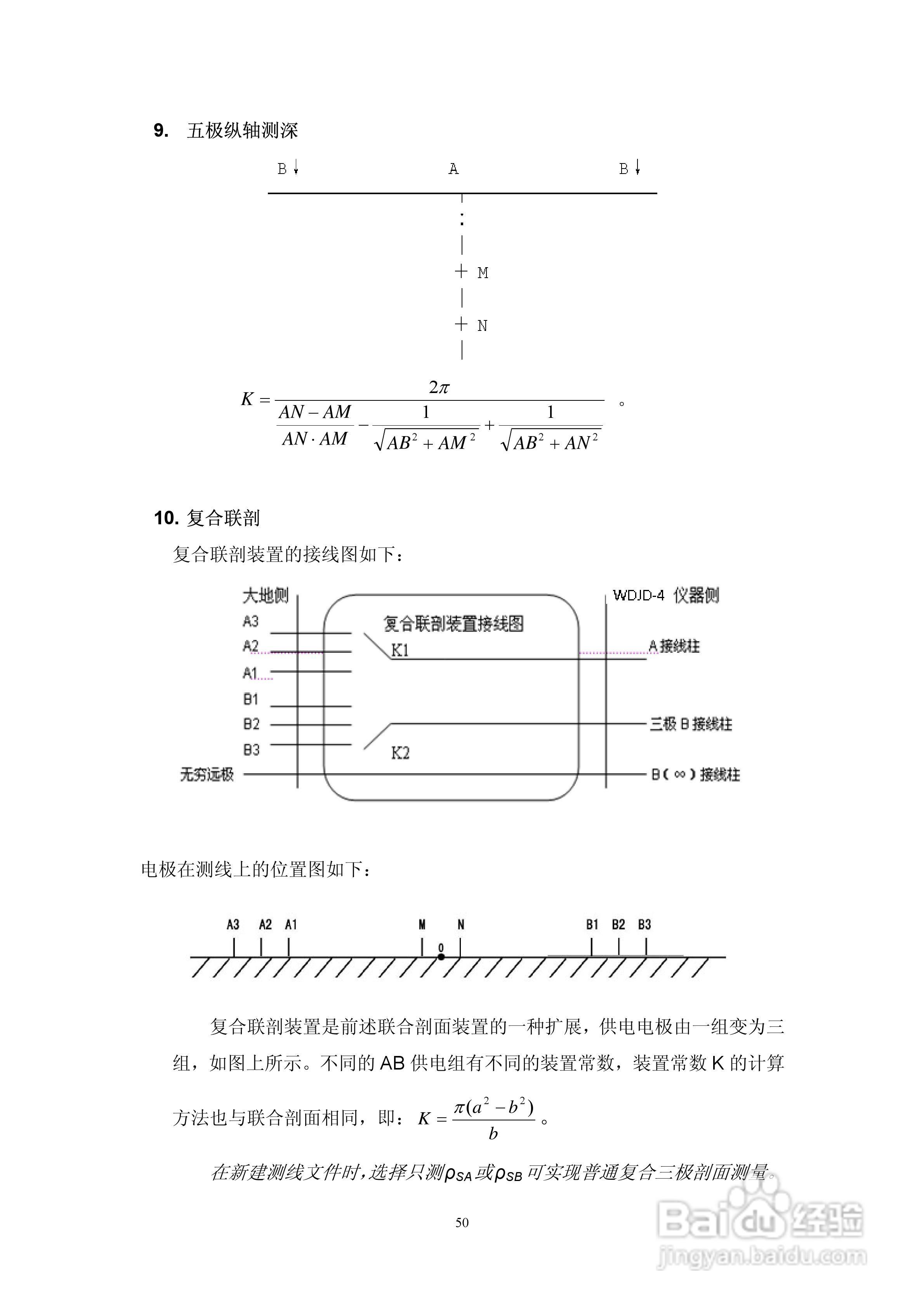
WDJD-4多功能数字直流激电仪说明书:[6]
2026-01-06 19:14:17
本篇为《WDJD-4多功能数字直流激电仪说明书》,主要介绍该产品的使用方法以及常见故障解决方案。
(共篇)
上一篇:
声明:
本网站引用、摘录或转载内容仅供网站访问者交流或参考,不代表本站立场,如存在版权或非法内容,请联系站长删除,联系邮箱:site.kefu@qq.com。
相关推荐
WDJD-3多功能数字直流激电仪说明书:[4]
阅读量:107
WDJD-3多功能数字直流激电仪说明书:[3]
阅读量:81
WDJD-3多功能数字直流激电仪说明书:[5]
阅读量:82
SQ-3C双频激电仪使用说明书:[1]
阅读量:125
WDJD-3多功能数字直流激电仪说明书:[2]
阅读量:90
猜你喜欢
u盘无法识别如何修复
违章扣分怎么处理
黄果树旅游
tplink无线路由器怎么设置
010是哪里的区号
藏红花泡水喝的禁忌
绿色守护怎么用
如懿传在哪里看
无线路由器桥接
dmp文件怎么打开
猜你喜欢
湖北武汉旅游
直径的符号怎么打
护士辞职报告怎么写
如何提高教学质量
计算机管理在哪里
那年夏天你去了哪里 电影
一分一段表怎么换算位次
河南周边旅游景点大全
宁波到普陀山怎么走
轰天炮投影机怎么样