指南生活
首页
美食营养
手工爱好
生活家居
返回
指南生活
首页
美食营养
游戏数码
手工爱好
生活家居
健康养生
运动户外
职场理财
情感交际
母婴教育
时尚美容
知识问答
生活知识
生活百科
搜索
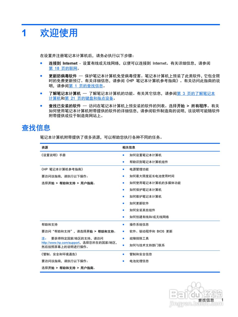
惠普HP ProBook 4445s笔记本电脑说明书:[1]
2026-04-27 13:50:05
本篇为《惠普HP ProBook 4445s笔记本电脑说明书》,主要介绍该产品的使用方法以及常见故障解决方案。
(共篇)
下一篇:
声明:
本网站引用、摘录或转载内容仅供网站访问者交流或参考,不代表本站立场,如存在版权或非法内容,请联系站长删除,联系邮箱:site.kefu@qq.com。
相关推荐
惠普HP ProBook 4535s笔记本电脑说明书:[1]
阅读量:32
惠普HP ProBook 4520s笔记本电脑说明书:[1]
阅读量:129
惠普(康柏) HP ProBook 4310s笔记本电脑说明书:[1]
阅读量:175
惠普(康柏) HP ProBook 4411s笔记本电脑说明书:[1]
阅读量:97
惠普(康柏) HP ProBook 4320s笔记本电脑说明书:[1]
阅读量:59
猜你喜欢
小腿浮肿是怎么回事
怎么锁屏
晒伤后皮肤红痛痒怎么办
英纳格手表怎么样
国庆节英语怎么说
怎么调节内分泌
痛经是怎么回事
怎么样清理手机内存
路虎极光怎么样
小米盒子怎么样
猜你喜欢
毕业论文致谢怎么写
怎么扎头发好看
office怎么安装
视频怎么截图
依波手表怎么样
企业qq怎么申请
途观怎么样
双眼皮贴怎么贴
马踏飞燕眼镜怎么样
怎么去除青春痘