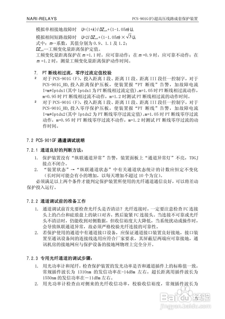
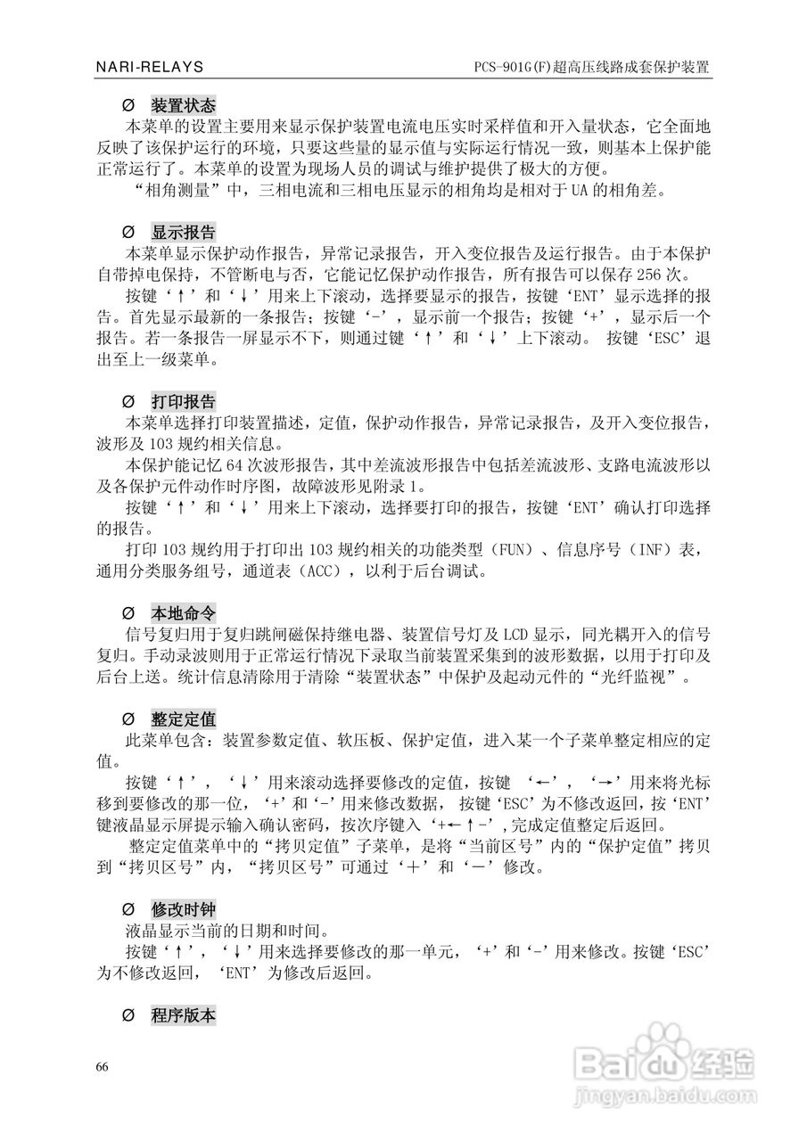
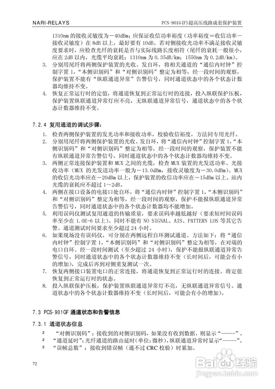
指南生活
首页
美食营养
手工爱好
生活家居
返回
指南生活
首页
美食营养
游戏数码
手工爱好
生活家居
健康养生
运动户外
职场理财
情感交际
母婴教育
时尚美容
知识问答
生活知识
生活百科
搜索
南瑞PCS-901G(F)超高压线路成套保护装置使用说明书:[8]
2026-04-28 13:33:12
本篇为《南瑞PCS-901G(F)超高压线路成套保护装置使用说明书》,主要介绍该产品的使用方法以及常见故障解决方案。
(共篇)
上一篇:
|
下一篇:
声明:
本网站引用、摘录或转载内容仅供网站访问者交流或参考,不代表本站立场,如存在版权或非法内容,请联系站长删除,联系邮箱:site.kefu@qq.com。
相关推荐
南瑞PCS-901G(F)超高压线路成套保护装置使用说明书:[9]
阅读量:143
南瑞RCS-931EN超高压线路成套保护装置使用说明书:[7]
阅读量:173
南瑞PCS-901G(F)超高压线路成套保护装置使用说明书:[7]
阅读量:169
南瑞PCS-901G(F)超高压线路成套保护装置使用说明书:[5]
阅读量:62
南瑞PCS-901G(F)超高压线路成套保护装置使用说明书:[6]
阅读量:106
猜你喜欢
怀念什么的日子作文
手指的月牙代表什么
盘他什么意思
late是什么意思
什么是指数型基金
打新股是什么意思
19朵花代表什么
下降头什么意思
1000-7什么意思
687什么意思
猜你喜欢
什么是ko
时光荏苒是什么意思
鲲鹏展翅什么意思
激励的意思
什么牌子的隔离霜好用
羽化是什么意思
现在什么网游好玩
mother是什么意思
course是什么意思
柏拉图式的爱情是什么意思