指南生活
首页
美食营养
手工爱好
生活家居
返回
指南生活
首页
美食营养
游戏数码
手工爱好
生活家居
健康养生
运动户外
职场理财
情感交际
母婴教育
时尚美容
知识问答
生活知识
生活百科
搜索
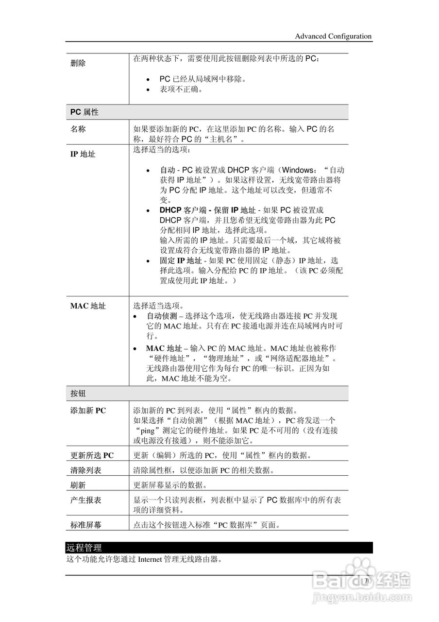
多功能 802.11g无线宽带路由器IP806SM v2说明书:[8]
2026-03-27 11:26:07
本篇为《多功能 802.11g无线宽带路由器IP806SM v2说明书》,主要介绍该产品的使用方法以及常见故障解决方案。
(共篇)
上一篇:
|
下一篇:
声明:
本网站引用、摘录或转载内容仅供网站访问者交流或参考,不代表本站立场,如存在版权或非法内容,请联系站长删除,联系邮箱:site.kefu@qq.com。
相关推荐
多功能 802.11g无线宽带路由器IP806SM v2说明书:[6]
阅读量:114
11n无线宽带路由器怎么设置
阅读量:51
无线宽带路由器操作方法
阅读量:147
路由器上的los红灯闪是什么意思
阅读量:123
路由器怎么设置密码
阅读量:80
猜你喜欢
祝福高考
cheer是什么意思
天秤座女生和什么座最配
临空墙是什么意思
traffic是什么意思
救赎的意思
长草是什么意思
学校周边开什么店好
对口招生是什么意思
qq红钻有什么用
猜你喜欢
退保险需要什么证件
周二祝福语
买盘卖盘是什么意思
s999银是什么意思
david是什么意思
什么是微营销
踌躇不前的意思
control是什么意思
钓鲶鱼用什么饵最好
比比皆是是什么意思