指南生活
首页
美食营养
手工爱好
生活家居
返回
指南生活
首页
美食营养
游戏数码
手工爱好
生活家居
健康养生
运动户外
职场理财
情感交际
母婴教育
时尚美容
知识问答
生活知识
生活百科
搜索
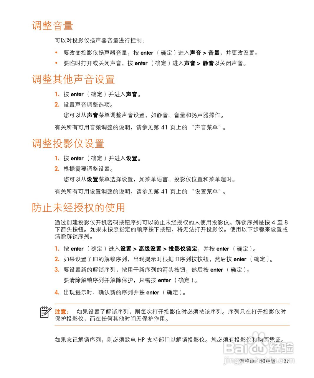
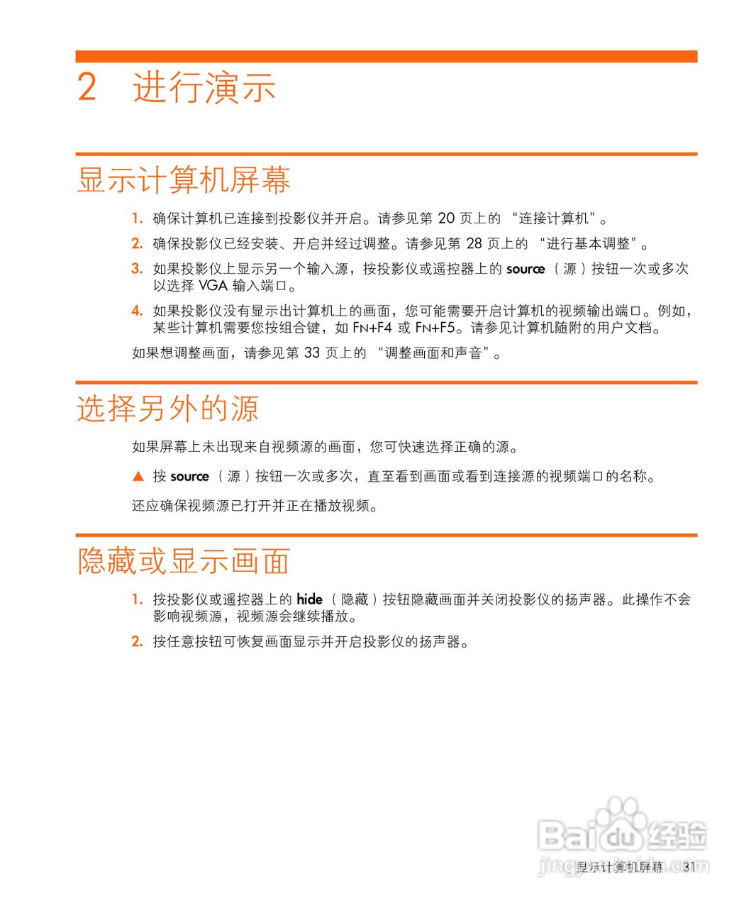
惠普(康柏) HP vp6321 Digital Projector投影机说明:[4]
2026-04-22 17:43:27
本篇为《惠普(康柏) HP vp6321 Digital Projector投影机说明》,主要介绍该产品的使用方法以及常见故障解决方案。
(共篇)
上一篇:
|
下一篇:
声明:
本网站引用、摘录或转载内容仅供网站访问者交流或参考,不代表本站立场,如存在版权或非法内容,请联系站长删除,联系邮箱:site.kefu@qq.com。
相关推荐
惠普(康柏) HP vp6311 Digital Projector投影机说明:[4]
阅读量:27
惠普(康柏) HP vp6220 Digital Projector投影机说明:[4]
阅读量:30
惠普(康柏) HP vp6310 Digital Projector投影机说明:[4]
阅读量:166
惠普(康柏) HP vp6210 Digital Projector投影机说明:[4]
阅读量:39
投影机怎样连接使用
阅读量:147
猜你喜欢
四月英语怎么说
清华大学怎么样
出虚汗怎么调理
怎么用qq号开通微信
自己交社保怎么交
腻子粉怎么用
汽车转速表怎么看
接到诈骗电话怎么办
雪蛤怎么吃
怎么重装电脑系统
猜你喜欢
会计怎么做账
抖音怎么删除自己的作品
股票日线怎么看
怎么唱歌不跑调
罗圈腿怎么矫正
ps羽化怎么用
赛菲尔黄金怎么样
谢谢英文怎么写
怎么找富婆
怎么用u盘装系统