指南生活
首页
美食营养
手工爱好
生活家居
返回
指南生活
首页
美食营养
游戏数码
手工爱好
生活家居
健康养生
运动户外
职场理财
情感交际
母婴教育
时尚美容
知识问答
生活知识
生活百科
搜索
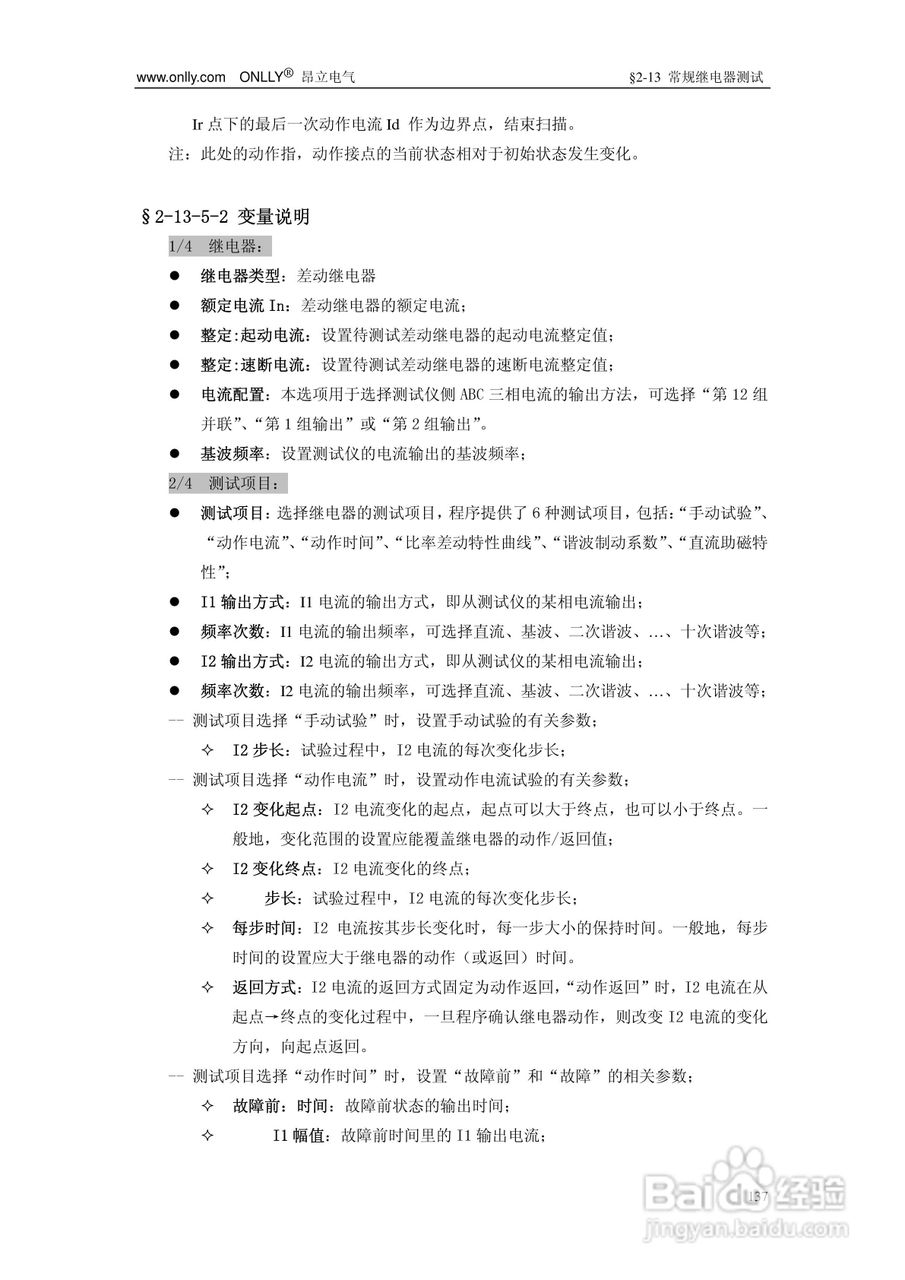
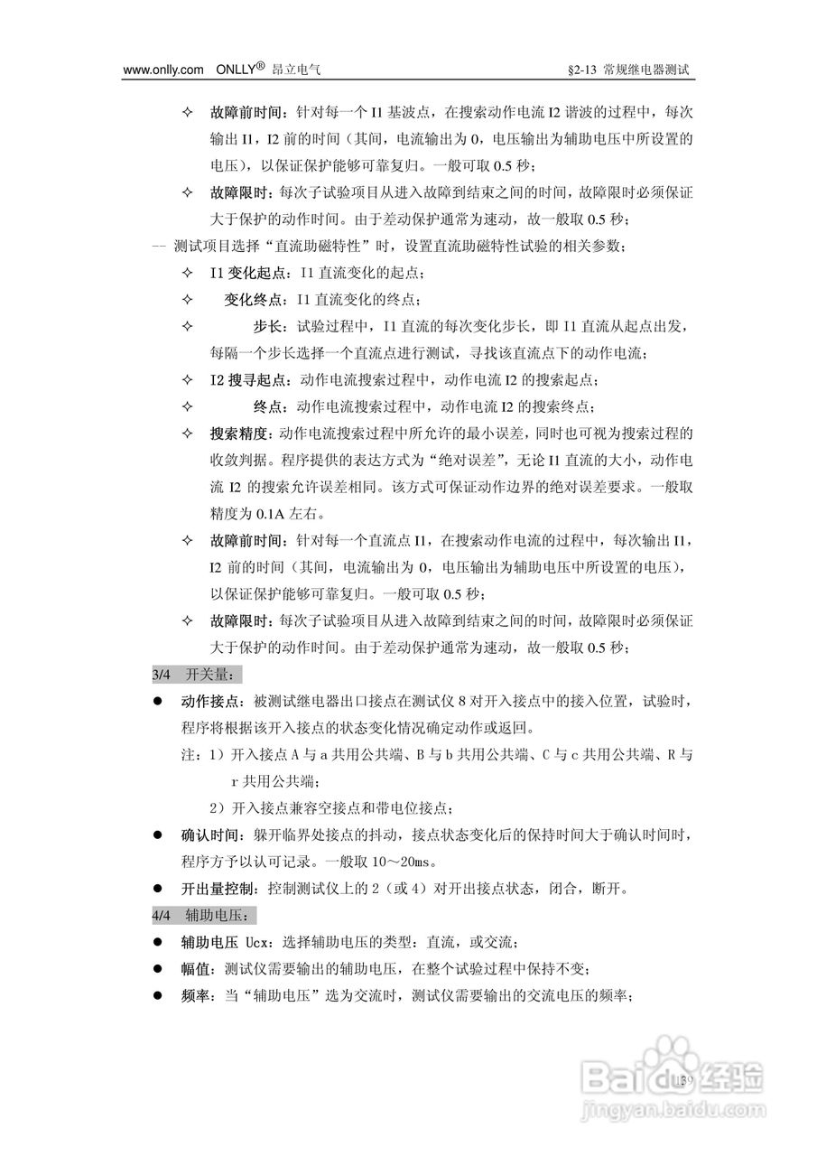
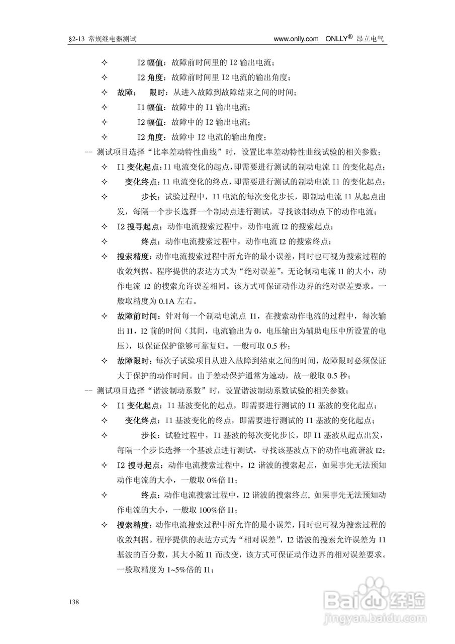
昂立ONLLY系列微机型继电保护测试系统用户手册:[15]
2026-05-10 00:44:23
本篇为《昂立ONLLY系列微机型继电保护测试系统用户手册》,主要介绍该产品的使用方法以及常见故障解决方案。
(共篇)
上一篇:
|
下一篇:
声明:
本网站引用、摘录或转载内容仅供网站访问者交流或参考,不代表本站立场,如存在版权或非法内容,请联系站长删除,联系邮箱:site.kefu@qq.com。
相关推荐
昂立ONLLY系列微机型继电保护测试系统用户手册:[10]
阅读量:66
昂立ONLLY系列微机型继电保护测试系统用户手册:[11]
阅读量:185
继电保护测试仪的技术指标
阅读量:107
sshhs-6600微机继电保护测试测试系统使用说明书:[6]
阅读量:171
继电保护装置必备特性
阅读量:134
猜你喜欢
燕窝什么时候吃最好
cool是什么意思
country是什么意思
贷后管理是什么意思
bot项目是什么意思
哏是什么意思
百合花什么时候开花
半什么半什么
ls是什么意思
售罄是什么意思
猜你喜欢
不什么不什么的成语
税号是什么
新冠阳性是什么意思
博客是什么
杜撰是什么意思
妇科千金片主要治什么妇科病
心脏病有什么症状表现
哈利路亚什么意思
gsp是什么意思
鳞状上皮细胞高是什么原因