指南生活
首页
美食营养
手工爱好
生活家居
返回
指南生活
首页
美食营养
游戏数码
手工爱好
生活家居
健康养生
运动户外
职场理财
情感交际
母婴教育
时尚美容
知识问答
生活知识
生活百科
搜索
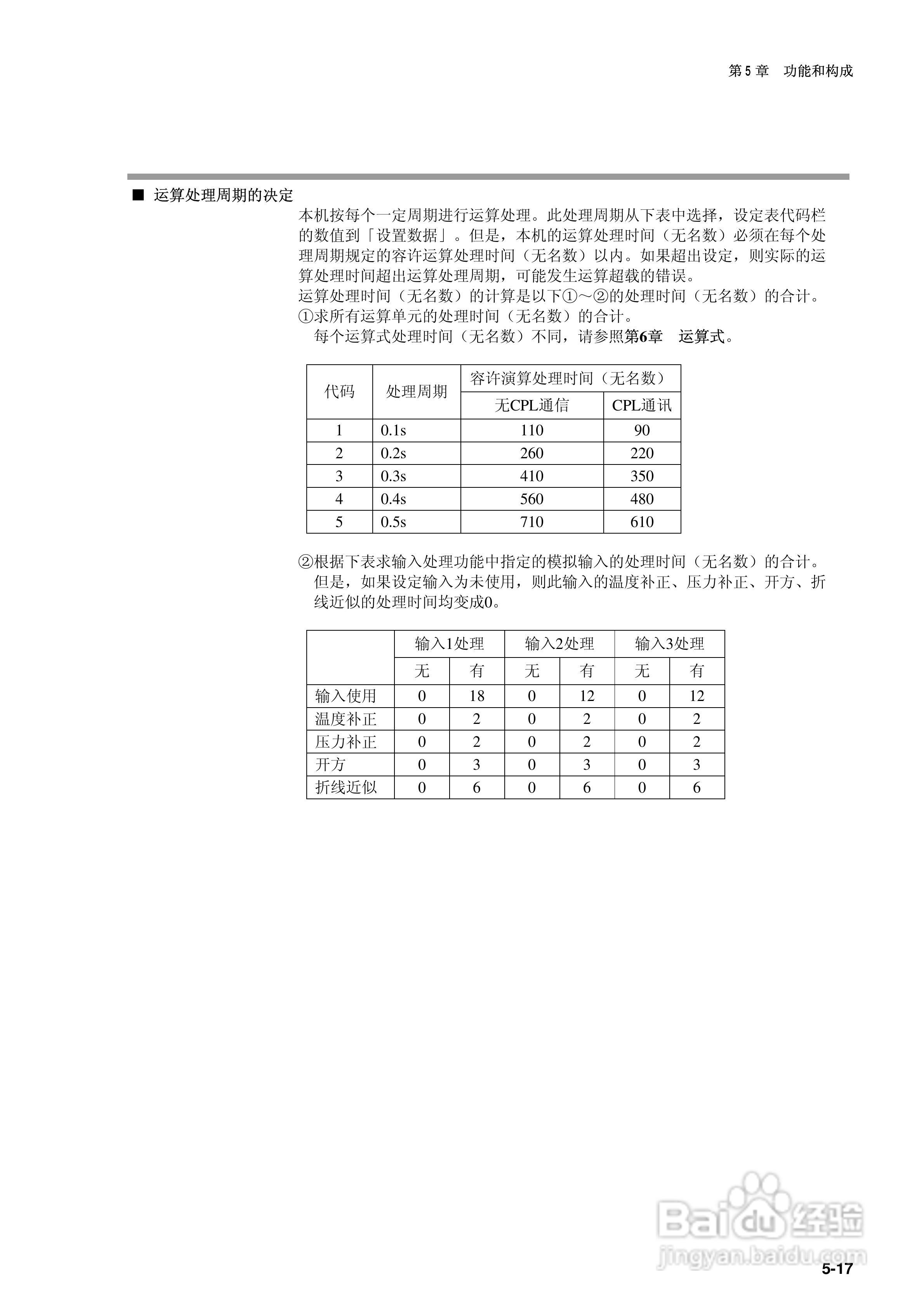
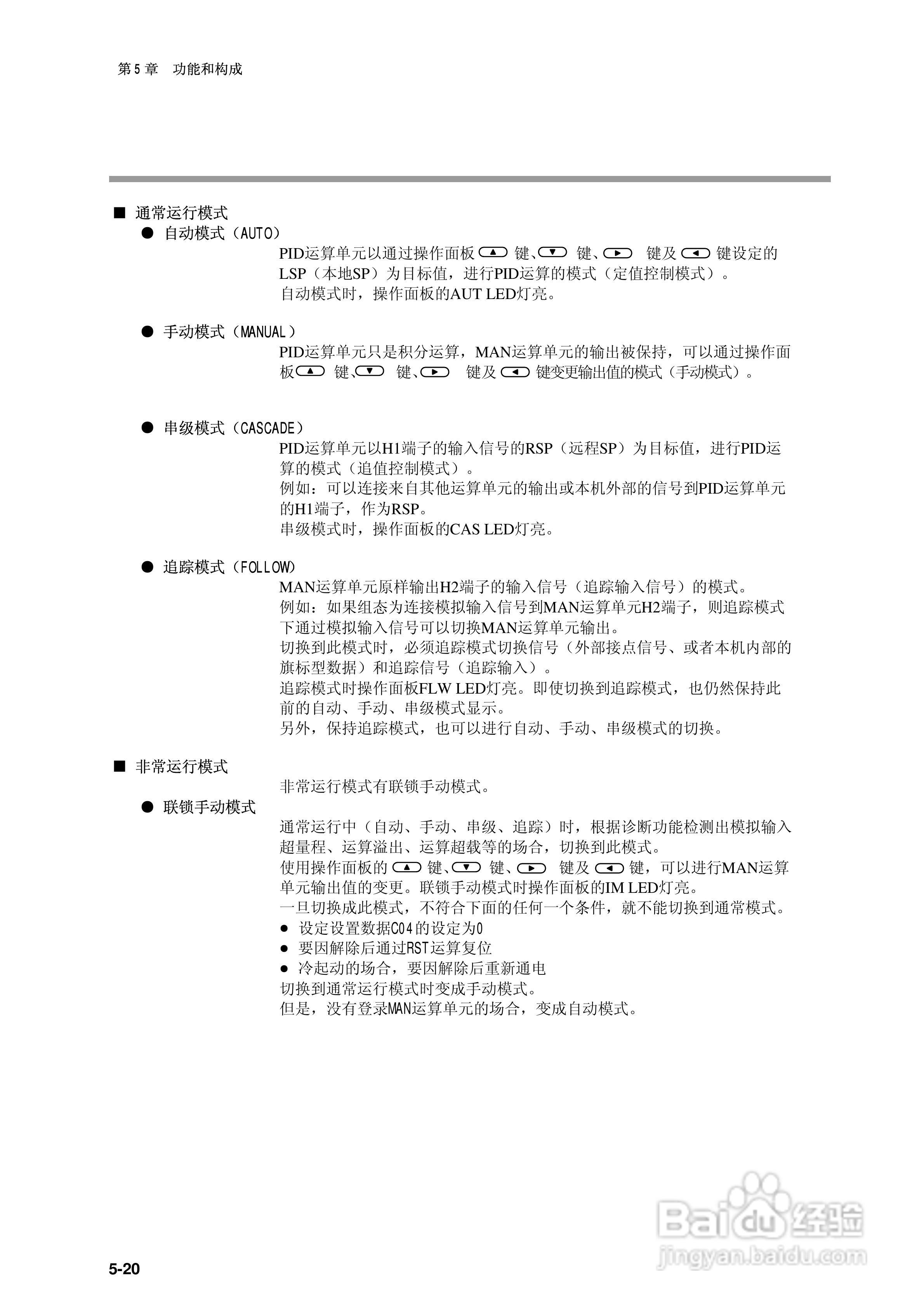
日本山武指示调节器SDC40B使用说明书:[7]
2026-03-28 09:40:54
本篇为《日本山武指示调节器SDC40B使用说明书》,主要介绍该产品的使用方法以及常见故障解决方案。
(共篇)
上一篇:
|
下一篇:
声明:
本网站引用、摘录或转载内容仅供网站访问者交流或参考,不代表本站立场,如存在版权或非法内容,请联系站长删除,联系邮箱:site.kefu@qq.com。
相关推荐
日本山武指示调节器SDC40A使用说明书:[7]
阅读量:56
日本山武指示调节器SDC40B使用说明书:[10]
阅读量:28
使用说明书封面怎么做
阅读量:62
使用说明书wf2651使用指南
阅读量:133
日本山武指示调节器SDC40B使用说明书:[19]
阅读量:49
猜你喜欢
frog是什么意思
咚咚锵我的天灵灵是什么歌
红加黄是什么颜色
c2驾照能开什么车
禁令标志的作用是什么
蟹黄是什么
汛期是什么意思
斯巴达什么意思
acrylic是什么面料
郁郁葱葱的意思是什么
猜你喜欢
4k是什么意思
last是什么意思
曼巴精神是什么意思
麻黄碱是从什么植物中提炼出来的
五经是什么
殉情是什么意思
烧心是什么感觉
wear是什么意思
nose是什么意思
东莞有什么好玩的地方