指南生活
首页
美食营养
手工爱好
生活家居
返回
指南生活
首页
美食营养
游戏数码
手工爱好
生活家居
健康养生
运动户外
职场理财
情感交际
母婴教育
时尚美容
知识问答
生活知识
搜索
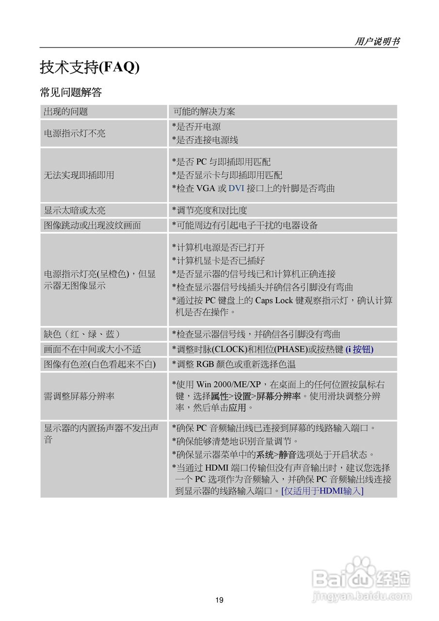
瀚视奇HL225DBB液晶显示器使用说明书:[2]
2025-12-08 15:07:18
(共篇)
上一篇:
|
下一篇:
声明:
本网站引用、摘录或转载内容仅供网站访问者交流或参考,不代表本站立场,如存在版权或非法内容,请联系站长删除,联系邮箱:site.kefu@qq.com。
相关推荐
瀚视奇HL225DBB液晶显示器使用说明书:[3]
阅读量:67
瀚视奇HL227DBB液晶显示器使用说明书:[2]
阅读量:40
瀚视奇HL251DPB液晶显示器使用说明书:[2]
阅读量:126
瀚视奇HH223DPB液晶显示器使用说明书:[2]
阅读量:58
瀚视奇HZ231D液晶显示器使用说明书:[2]
阅读量:188
猜你喜欢
mvp是什么意思
ka是什么意思
竹子代表什么人
和颜悦色的意思
金碧辉煌的意思
绿茶是什么意思
spd是什么意思
桂花的作用
呓语什么意思
莫衷一是的意思
猜你喜欢
today是什么意思
ecmo医学上是什么意思
ip地址是什么意思
踌躇满志的意思
黄光裕什么时候出狱
空调定频和变频有什么区别
菱形脸适合什么眉形
理财是什么意思
burning什么意思
意思相反的词语