指南生活
首页
美食营养
手工爱好
生活家居
返回
指南生活
首页
美食营养
游戏数码
手工爱好
生活家居
健康养生
运动户外
职场理财
情感交际
母婴教育
时尚美容
知识问答
生活知识
生活百科
搜索
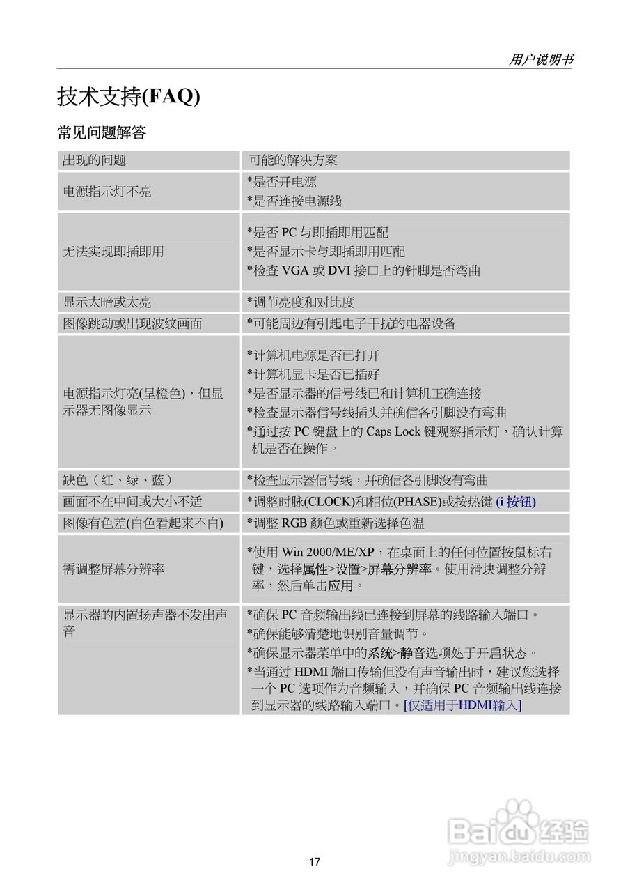
瀚视奇HL251DPB液晶显示器使用说明书:[2]
2026-05-08 21:53:55
/>
(共篇)
上一篇:
声明:
本网站引用、摘录或转载内容仅供网站访问者交流或参考,不代表本站立场,如存在版权或非法内容,请联系站长删除,联系邮箱:site.kefu@qq.com。
相关推荐
瀚视奇HL251DPB液晶显示器使用说明书:[1]
阅读量:51
瀚视奇HL225DBB液晶显示器使用说明书:[2]
阅读量:194
瀚视奇HL227DBB液晶显示器使用说明书:[2]
阅读量:27
瀚视奇HH281HPB液晶显示器使用说明书:[2]
阅读量:126
瀚视奇HZ221DPB液晶显示器使用说明书:[2]
阅读量:123
猜你喜欢
环境用英语怎么说
怎么补充胶原蛋白
文件打不开怎么办
qq怎么发邮件
腰肌劳损怎么办
京东e卡怎么用
末影龙蛋怎么孵化
qq怎么盗号
马桶怎么拆
我的世界电脑版怎么玩
猜你喜欢
头发稀少怎么变浓密
遮瑕膏怎么用
孕妇牙痛怎么快速止痛
脚浮肿是怎么回事
拉面怎么做
怎么将pdf转换成word
蛇怎么交配
怎么治疗打嗝
中国矿业大学怎么样
红血丝怎么消除小偏方