UG10.0练习三维建模九十
1、如下图所示,
打开UG10.0软件,新建一空白的模型文件,
另存为:UG10.0练习三维建模九十

2、如下图所示,
执行【菜单——插入——设计特征——圆柱体】,
指定矢量Z轴,
设置尺寸:直径38,高度45,
点击确定、

3、如下图所示,
执行【拉伸——XZ平面】,直接进入草图。

4、如下图所示
自动激活轮廓命令,画一个“凸”形,
添加几何约束,重合,相等,平行,
激活快速尺寸命令,标注尺寸:下边宽38,半宽19,上边宽22,高高14,半高8,点击完成,退出草图。

5、如下图所示,
设置限制:0开始,67结束,
布尔求和,
点击确定。

6、如下图所示,
点击工具栏中的边倒圆命令,设置半径R19,
点击实体中的两条边线,
点击确定。

7、如下图所示,
点击工具栏中的拉伸图标,
点击实体中的平面,直接进入草图。

8、如下图所示,
激活矩形命令,画矩形,激活圆命令,画圆,
激活快速修剪命令,修剪矩形和圆成一个封闭的U形,
添加几何约束,相切,圆心在横轴上,
激活快速尺寸命令,标注圆心距10,长9.3,宽12,距离5.5,
点击完成,退出草图。

9、如下图所示,
设置限制:默认,
布尔求差,点击确定。

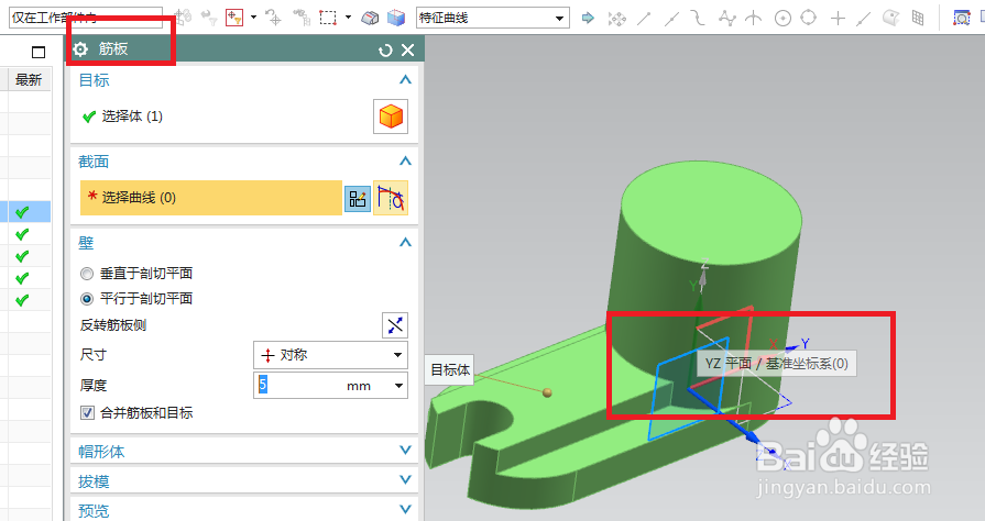
10、如下图所示,
执行【菜单——插入——设计特征——筋板——YZ平面】,直接进入草图。

11、如下图所示,
激活直线命令,画一个斜线,
激活快速尺寸命令,标注尺寸宽19,宽37,高26,
点击完成,退出草图。

12、如下图所示,
设置对称厚度8,
点击确定。

13、如下图所示,
点击工具栏中的孔命令,指定点:端面圆心,
设置形状简单孔,直径25,深度200,点击确定。

14、如下图所示,
单击工具栏中的拉伸图标,
点击实体中的红色平面,直接进入草图。

15、如下图所示,
激活矩形,画矩形,
双击修改宽度8,半宽4,点击完成,退出草图。

16、如下图所示,
设置限制:0开始,14结束,布尔求差,
点击确定。

17、如下图所示,
隐藏基准坐标系,显示设置为着色,
————至此,
这个三维实体建模完成,
本次练习结束。
