指南生活
首页
美食营养
手工爱好
生活家居
返回
指南生活
首页
美食营养
游戏数码
手工爱好
生活家居
健康养生
运动户外
职场理财
情感交际
母婴教育
时尚美容
知识问答
生活知识
生活百科
搜索
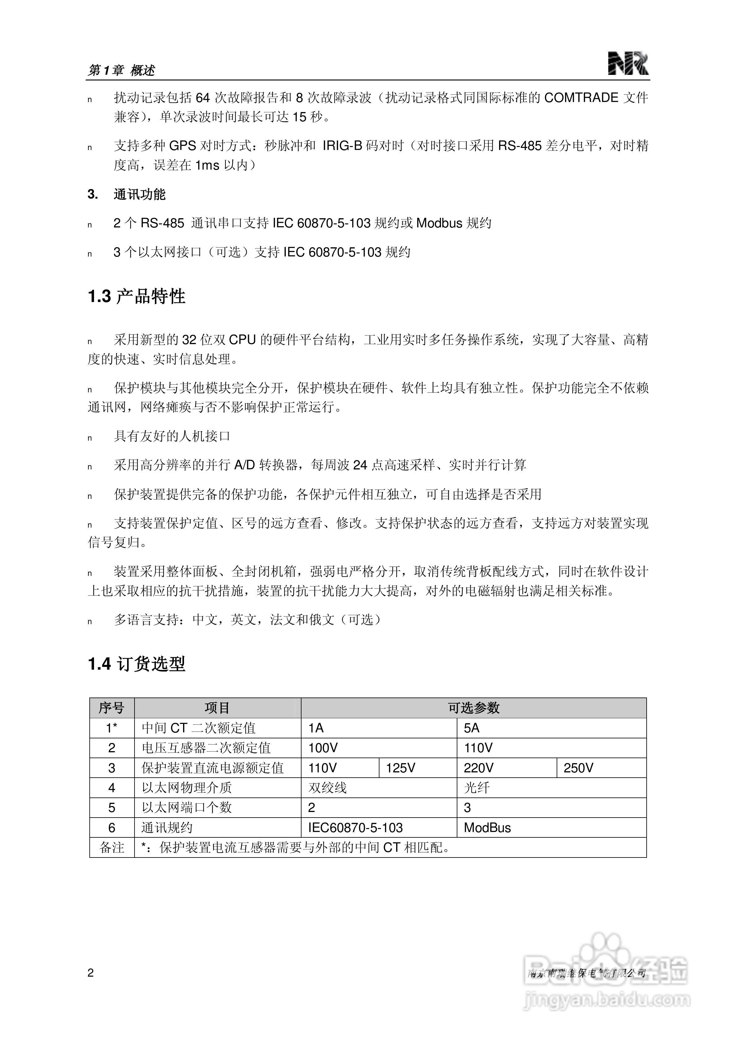
南瑞继保RCS-985SE发电机定子接地保护装置技术使用说:[2]
2026-04-21 05:36:40
本篇为《南瑞继保RCS-985SE发电机定子接地保护装置技术使用说》,主要介绍该产品的使用方法以及常见故障解决方案。
(共篇)
上一篇:
|
下一篇:
声明:
本网站引用、摘录或转载内容仅供网站访问者交流或参考,不代表本站立场,如存在版权或非法内容,请联系站长删除,联系邮箱:site.kefu@qq.com。
相关推荐
南瑞继保RCS-985SE发电机定子接地保护装置技术使用说:[9]
阅读量:64
南瑞继保RCS-985SE发电机定子接地保护装置技术使用说:[6]
阅读量:46
RCS-985SS发电机保护装置使用说明书:[2]
阅读量:128
南瑞继保RCS-904系列高压输电线路成套保护装置使用说:[4]
阅读量:175
南瑞RCS-985RE注入式发电机转子接地保护装置使用说明:[2]
阅读量:100
猜你喜欢
辣椒酱怎么做
梯形的高怎么求
ipad怎么激活
电脑怎么录制视频
手机卡丢了怎么补办
口干舌燥是怎么回事
检查报告怎么写
怎么查本机号码
埠字怎么读
八字怎么算
猜你喜欢
茼蒿怎么吃
辞职后五险一金怎么处理
皮皮虾怎么清洗
新生儿拉肚子怎么办
华侨大学怎么样
日语我爱你怎么说
u盘读不出来怎么办
ps怎么填充背景色
小便刺痛是怎么回事
李逵怎么死的