指南生活
首页
美食营养
手工爱好
生活家居
返回
指南生活
首页
美食营养
游戏数码
手工爱好
生活家居
健康养生
运动户外
职场理财
情感交际
母婴教育
时尚美容
知识问答
生活知识
搜索
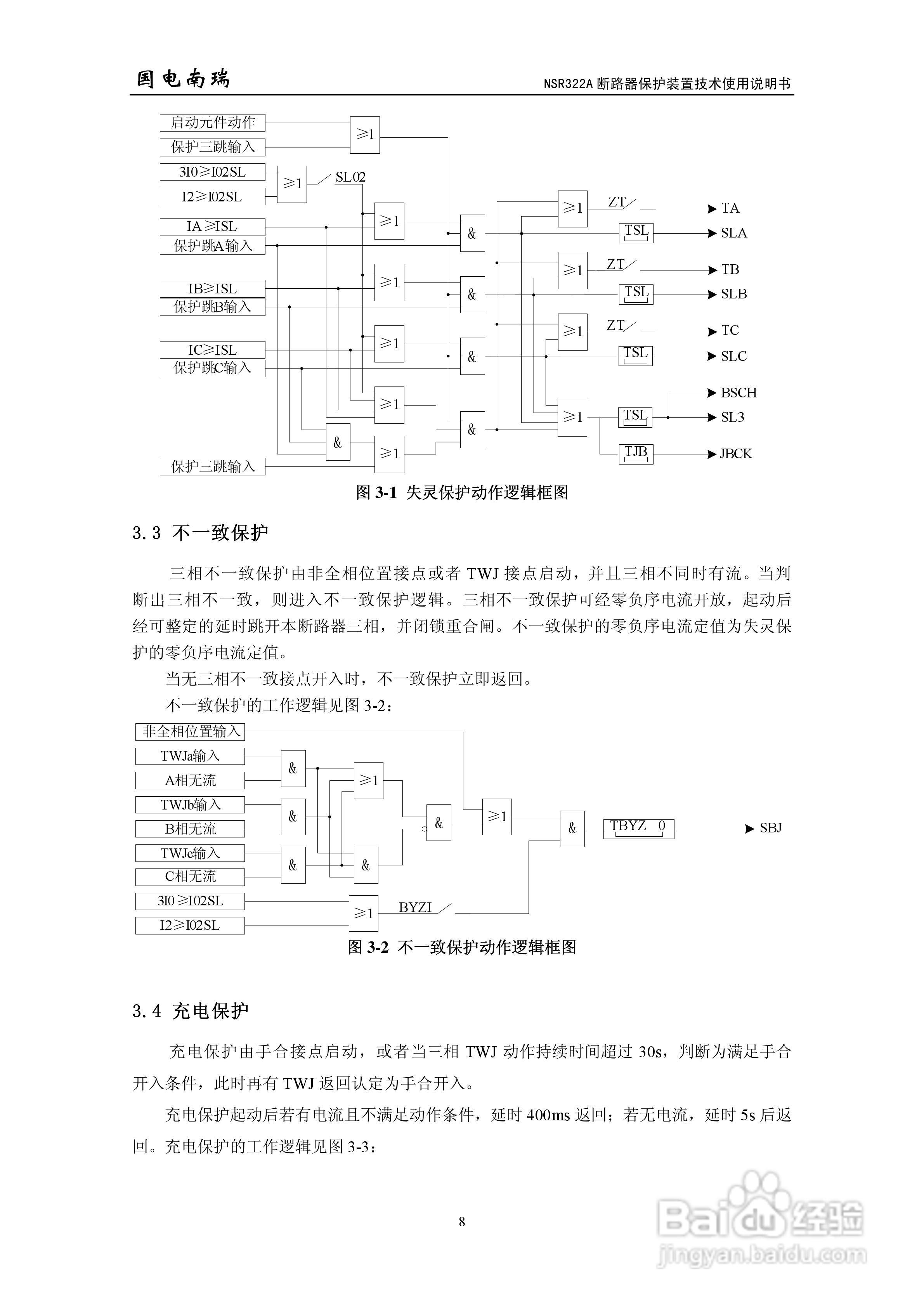
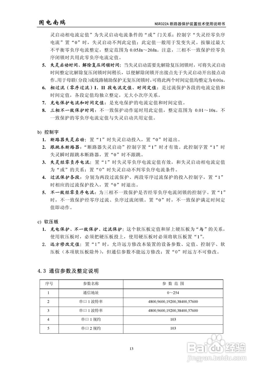
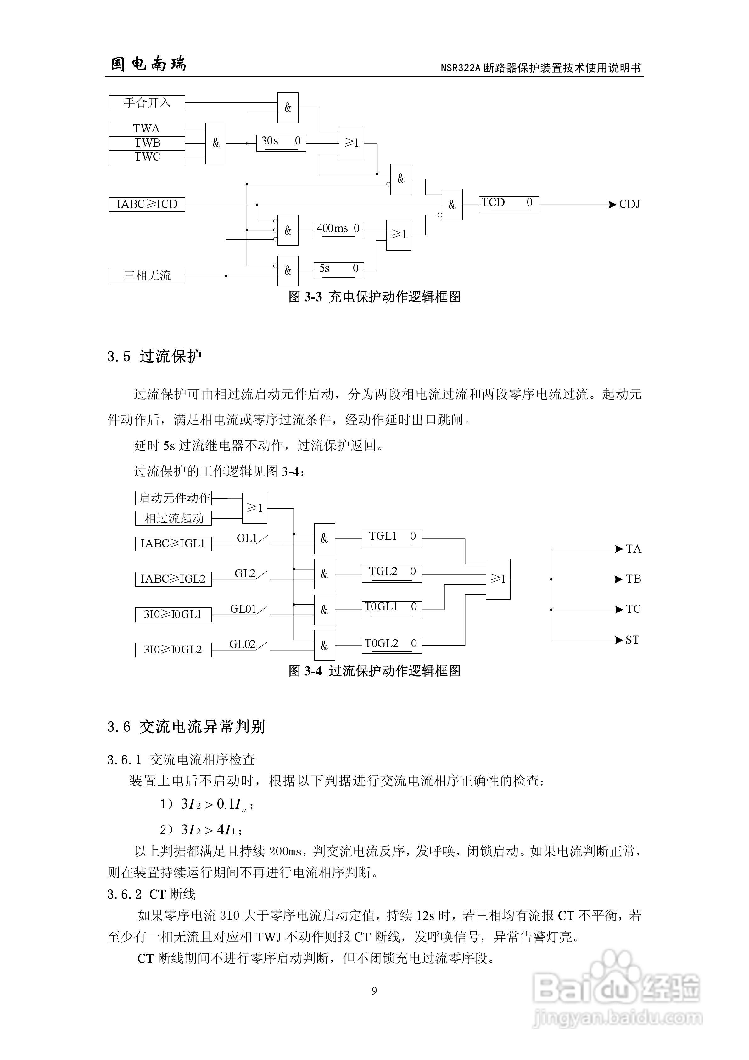
国电南瑞NSR322A断路器保护装置技术使用说明书:[2]
2025-12-10 18:30:14
本篇为《国电南瑞NSR322A断路器保护装置技术使用说明书》,主要介绍该产品的使用方法以及常见故障解决方案。
(共篇)
上一篇:
|
下一篇:
声明:
本网站引用、摘录或转载内容仅供网站访问者交流或参考,不代表本站立场,如存在版权或非法内容,请联系站长删除,联系邮箱:site.kefu@qq.com。
相关推荐
断路器和隔离开关的区别?
阅读量:44
国电南瑞NSR668RF 电抗器保护测控装置技术使用说明书:[4]
阅读量:96
关于漏电断路器能耗问题
阅读量:114
怎样维护真空断路器
阅读量:20
RCS-921CT断路器失灵起动及辅助保护装置使用说明书:[3]
阅读量:71
猜你喜欢
twins是什么意思
小米什么时候抢购
背诵的意思
心甘情愿的意思
开什么店比较有前景
knock是什么意思
拨冗的意思
什么是磁盘阵列
可见一斑的意思
妇孺皆知是什么意思
猜你喜欢
结婚红包祝福语
什么是新三板概念
insurance是什么意思
望穿秋水的意思
device是什么意思
熟视无睹是什么意思
滞留票是什么意思
大学生应该做些什么
你造吗什么意思
长生不老的意思