指南生活
首页
美食营养
手工爱好
生活家居
返回
指南生活
首页
美食营养
游戏数码
手工爱好
生活家居
健康养生
运动户外
职场理财
情感交际
母婴教育
时尚美容
知识问答
生活知识
生活百科
搜索
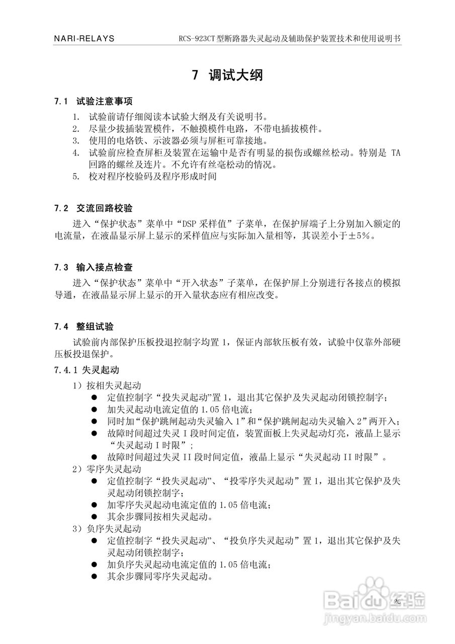
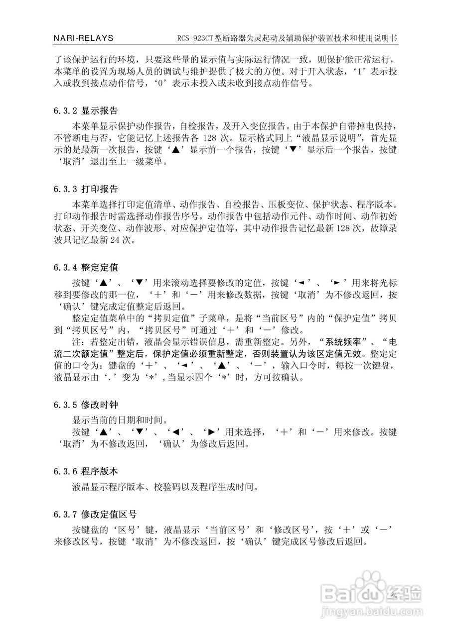
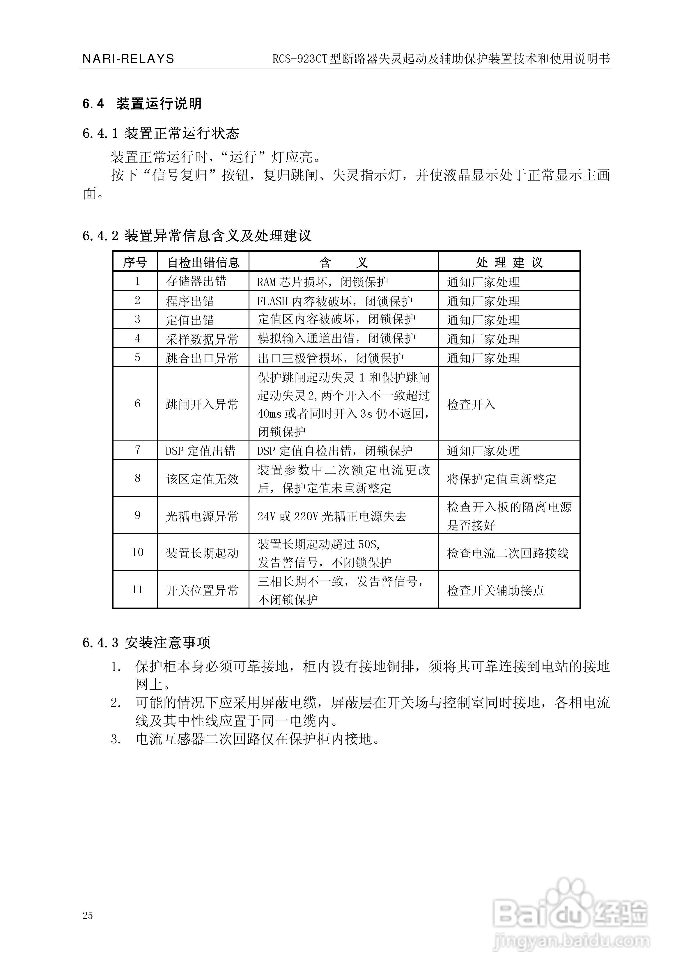
RCS-921CT断路器失灵起动及辅助保护装置使用说明书:[3]
2026-04-23 05:38:54
本篇为《RCS-921CT断路器失灵起动及辅助保护装置使用说明书》,主要介绍该产品的使用方法以及常见故障解决方案。
(共篇)
上一篇:
声明:
本网站引用、摘录或转载内容仅供网站访问者交流或参考,不代表本站立场,如存在版权或非法内容,请联系站长删除,联系邮箱:site.kefu@qq.com。
相关推荐
RCS-921CT断路器失灵起动及辅助保护装置使用说明书:[2]
阅读量:76
断路器接触电阻测试仪
阅读量:101
南瑞继保RCS-921A型断路器失灵保护及自动重合闸装置技:[2]
阅读量:193
RCS-921CT断路器失灵起动及辅助保护装置使用说明书:[1]
阅读量:179
RCS-923A断路器失灵起动及辅助保护装置技术说明书:[1]
阅读量:99
猜你喜欢
中秋节的手抄报怎么画
油烫伤后怎么处理
求生之路2怎么联机
被油烫伤怎么处理
word横线怎么打
电脑上怎么截图按什么键
怎么挑柚子
怎么看微信是哪一年注册的
学情分析怎么写
保证书怎么写
猜你喜欢
银耳怎么煮才会粘稠
怎么看淘宝一共花了多少钱
教育背景怎么写
孕妇鼻炎犯了怎么办
荨麻疹怎么治
孩子沉迷游戏怎么办
感冒怎么办
怎么骂人
八爪鱼怎么做好吃
烬怎么读