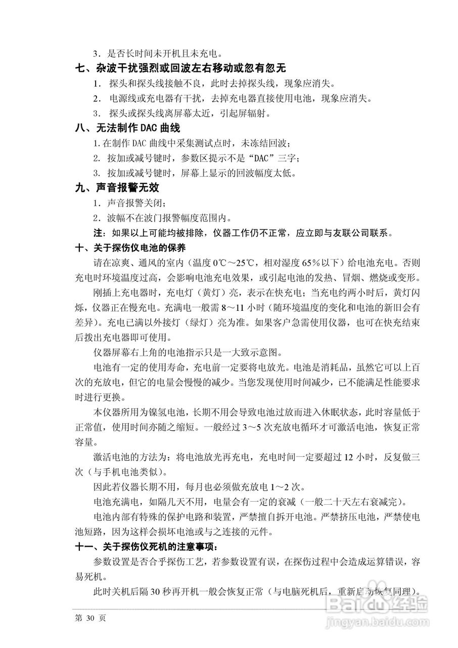
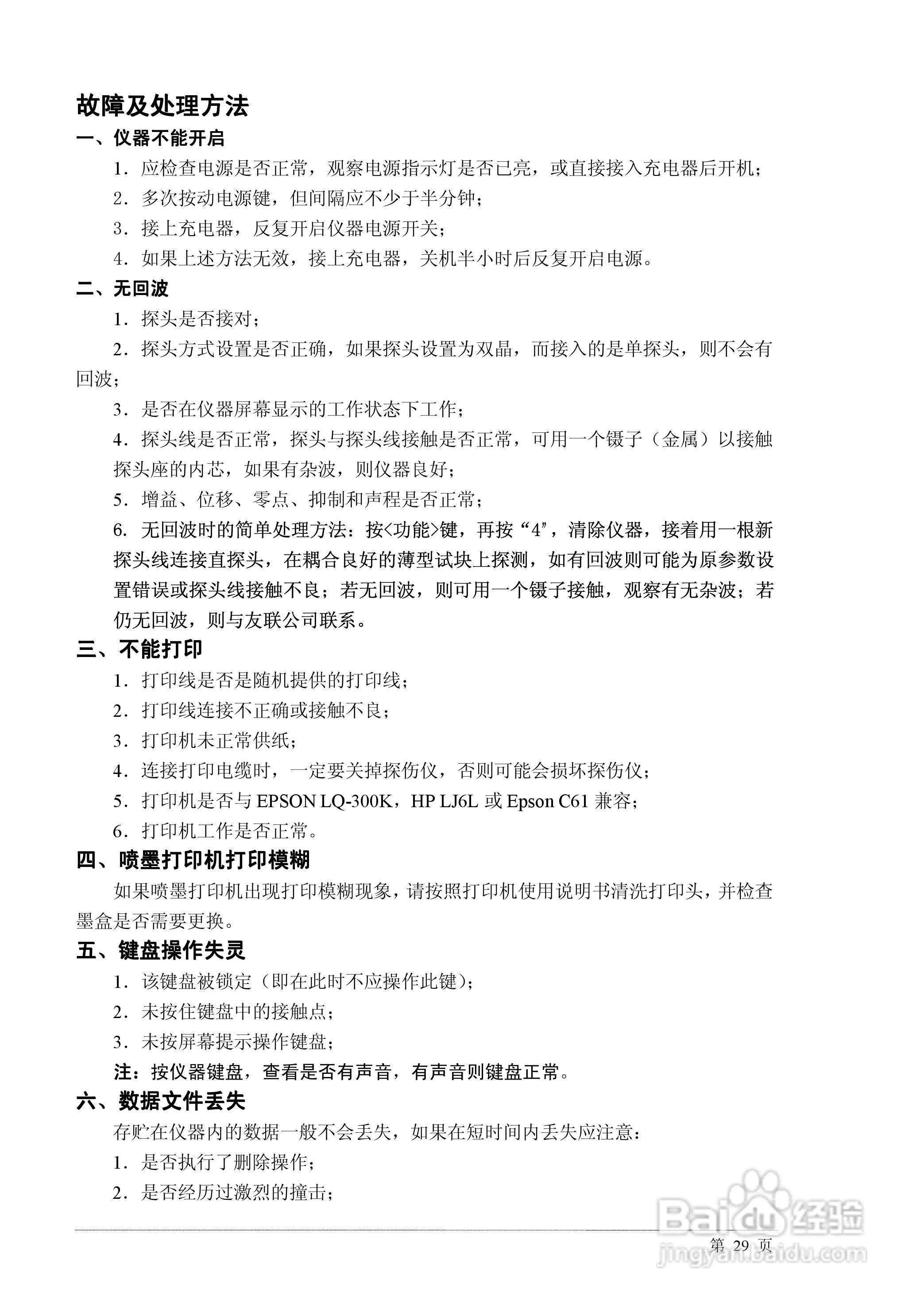
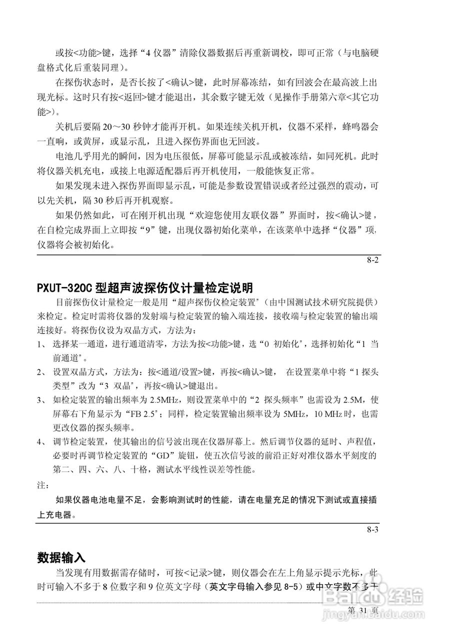
指南生活
首页
美食营养
手工爱好
生活家居
返回
指南生活
首页
美食营养
游戏数码
手工爱好
生活家居
健康养生
运动户外
职场理财
情感交际
母婴教育
时尚美容
知识问答
生活知识
生活百科
搜索
PXUT-320C全数字智能超声波探伤仪说明书:[4]
2026-05-27 12:19:51
本篇为《PXUT-320C全数字智能超声波探伤仪说明书》,主要介绍该产品的使用方法以及常见故障解决方案。
(共篇)
上一篇:
声明:
本网站引用、摘录或转载内容仅供网站访问者交流或参考,不代表本站立场,如存在版权或非法内容,请联系站长删除,联系邮箱:site.kefu@qq.com。
相关推荐
PXUT-320C全数字智能超声波探伤仪说明书:[1]
阅读量:145
DXF填充边界区域时怎么操作
阅读量:66
PXUT-320C全数字智能超声波探伤仪说明书:[3]
阅读量:32
双轴加湿搅拌机的结构特点工作原理及用途
阅读量:143
气缸与步进电机的混合控制
阅读量:150
猜你喜欢
临摹是什么意思
6217开头是什么银行
白羊座和什么座最配
什么的水花
社保编号是什么
梦见大鱼是什么意思
c语言是什么
车架号是什么
亡羊补牢告诉我们什么道理
什么时候解封
猜你喜欢
什么地笑
双胶纸是什么纸
路肩是什么意思
毛囊炎用什么药最有效
soon什么意思
什么是国防
top是什么意思
front是什么意思
榛子是什么
bounce是什么意思