指南生活
首页
美食营养
手工爱好
生活家居
返回
指南生活
首页
美食营养
游戏数码
手工爱好
生活家居
健康养生
运动户外
职场理财
情感交际
母婴教育
时尚美容
知识问答
生活知识
生活百科
搜索
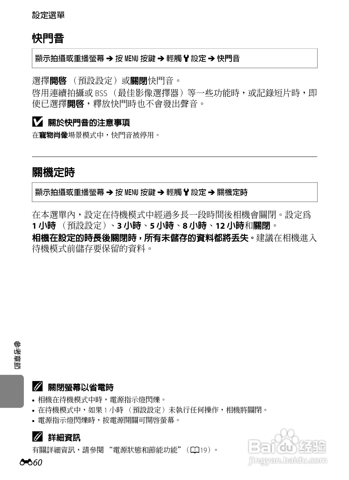
尼康COOLPIX S800c数码相机使用说明书:[18]
2026-05-15 03:25:02
本篇为《尼康COOLPIX S800c数码相机使用说明书》,主要介绍该产品的使用方法以及常见故障解决方案。
(共篇)
上一篇:
|
下一篇:
声明:
本网站引用、摘录或转载内容仅供网站访问者交流或参考,不代表本站立场,如存在版权或非法内容,请联系站长删除,联系邮箱:site.kefu@qq.com。
相关推荐
尼康COOLPIX S800c数码相机使用说明书:[19]
阅读量:149
尼康COOLPIX S800c数码相机使用说明书:[16]
阅读量:181
数码相机单反相机传感器清洁
阅读量:66
尼康COOLPIX S800c数码相机使用说明书:[13]
阅读量:126
尼康COOLPIX S800c数码相机使用说明书:[23]
阅读量:59
猜你喜欢
s925是什么材质
道貌岸然是什么意思
oa是什么意思
乙肝表面抗体高是什么意思
如何申请qq
家居饰品生活馆加盟
金乡生活网
我们的生活充满阳光伴奏
配股如何操作
良好的生活习惯
猜你喜欢
如何注册12306账号
人设是什么意思
怎么快速受孕
长安铃木启悦怎么样
新鞋子磨脚后跟怎么办
经典科鲁兹怎么样
道貌岸然是什么意思
新买的耳机怎么煲机
皮肤晒伤后怎么办
台风的名字怎么命名的