指南生活
首页
美食营养
手工爱好
生活家居
返回
指南生活
首页
美食营养
游戏数码
手工爱好
生活家居
健康养生
运动户外
职场理财
情感交际
母婴教育
时尚美容
知识问答
生活知识
生活百科
搜索
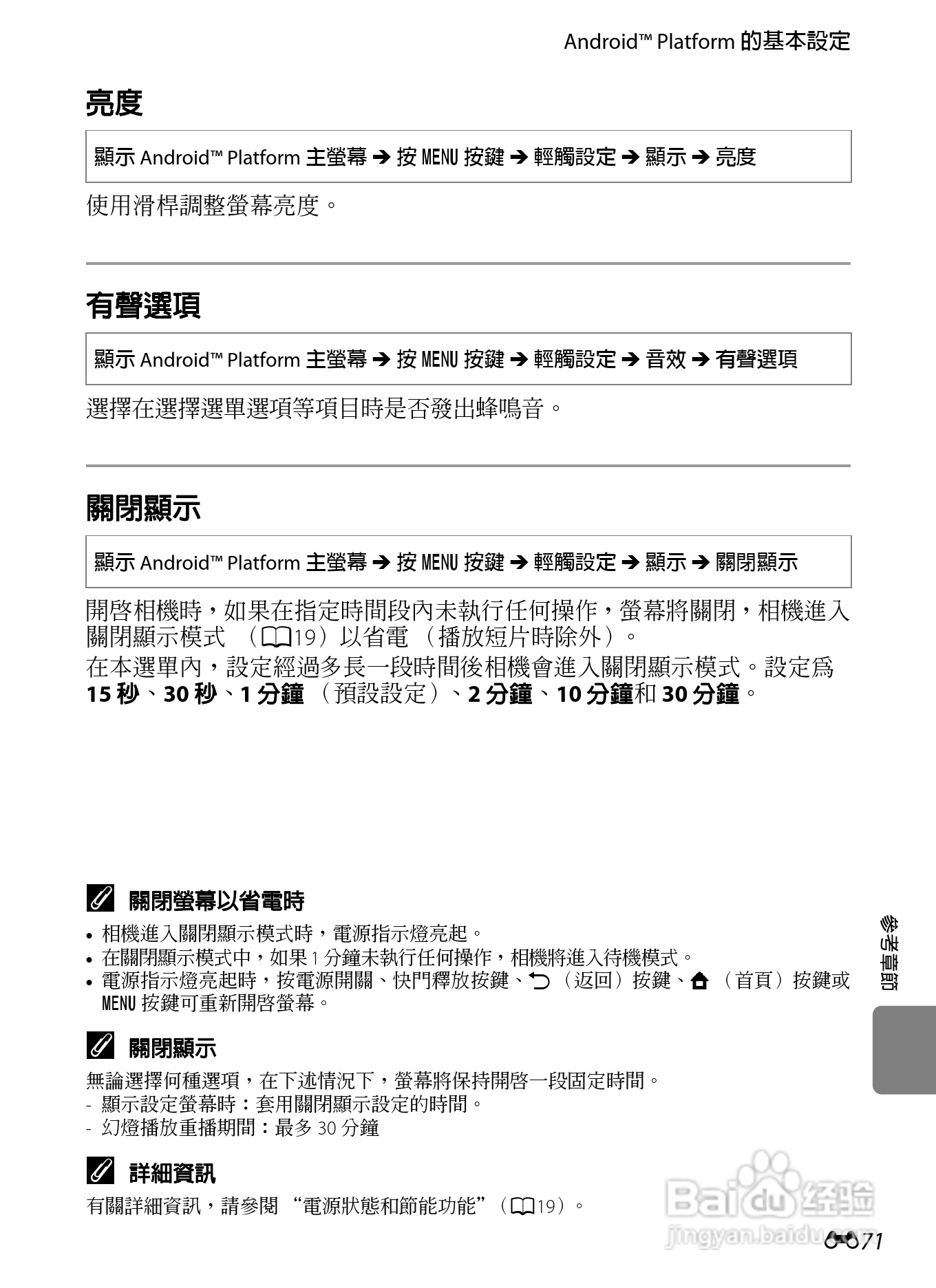
尼康COOLPIX S800c数码相机使用说明书:[19]
2026-03-30 14:05:02
本篇为《尼康COOLPIX S800c数码相机使用说明书》,主要介绍该产品的使用方法以及常见故障解决方案。
(共篇)
上一篇:
|
下一篇:
声明:
本网站引用、摘录或转载内容仅供网站访问者交流或参考,不代表本站立场,如存在版权或非法内容,请联系站长删除,联系邮箱:site.kefu@qq.com。
相关推荐
尼康COOLPIX S800c数码相机使用说明书:[14]
阅读量:84
尼康COOLPIX S800c数码相机使用说明书:[13]
阅读量:77
数码相机单反相机传感器清洁
阅读量:97
尼康COOLPIX S800c数码相机使用说明书:[12]
阅读量:98
尼康COOLPIX S800c数码相机使用说明书:[16]
阅读量:145
猜你喜欢
脱脂牛奶减肥吗
怎么查看自己电脑的ip地址
愤怒的小鸟2攻略
红烧鳕鱼
福建武夷山旅游攻略
南京旅游攻略景点必去
延时环怎么用
懒人减肥法
自制力差怎么办
晚间西红柿减肥
猜你喜欢
孙怡董子健怎么认识的
一汽奔腾b70怎么样
北京旅游攻略
古墓丽影崛起攻略
帆布鞋怎么搭配
抽脂减肥价格一览表
三亚拍婚纱照攻略
孩子成绩差怎么办
蜂蜜白醋减肥法的危害
云南双廊旅游攻略