指南生活
首页
美食营养
手工爱好
生活家居
返回
指南生活
首页
美食营养
游戏数码
手工爱好
生活家居
健康养生
运动户外
职场理财
情感交际
母婴教育
时尚美容
知识问答
生活知识
生活百科
搜索
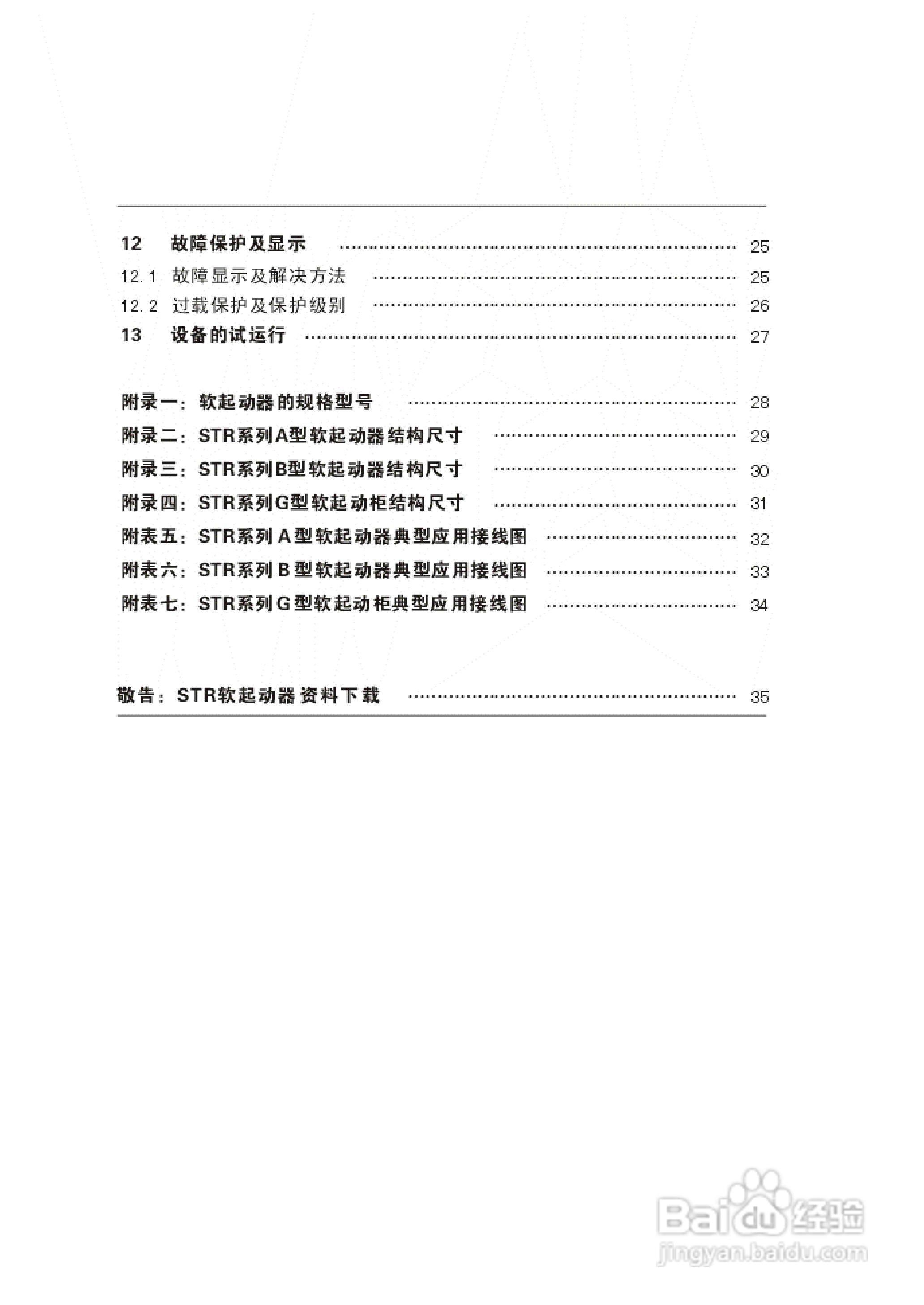
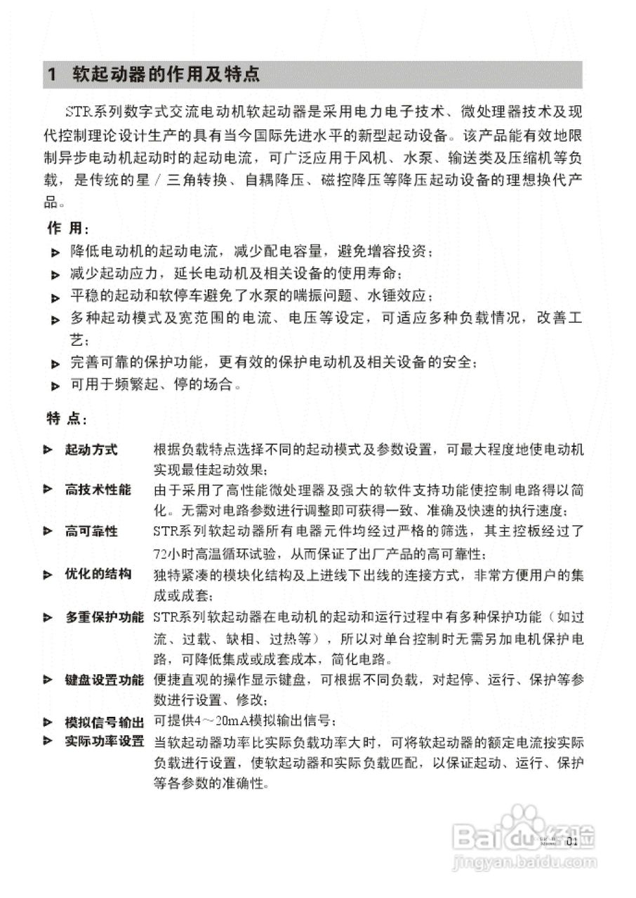
西普电子STR系列A/B/G型软起动器说明书V6.3版:[1]
2026-05-11 09:06:05
本篇为《西普电子STR系列A/B/G型软起动器说明书V6.3版》,主要介绍该产品的使用方法以及常见故障解决方案。
(共篇)
下一篇:
声明:
本网站引用、摘录或转载内容仅供网站访问者交流或参考,不代表本站立场,如存在版权或非法内容,请联系站长删除,联系邮箱:site.kefu@qq.com。
相关推荐
西普电子STR系列A/B/G型软起动器说明书V6.3版:[3]
阅读量:186
西普电子STR系列C型软起动器说明书V1.2版:[1]
阅读量:46
西普电子STR系列C型软起动器说明书V1.2版:[2]
阅读量:111
西普电子STR系列L型软起动器说明书V1.1版:[2]
阅读量:155
西普电子STR系列C型软起动器说明书V1.2版:[4]
阅读量:193
猜你喜欢
洗衣机什么品牌好
豁然开朗是什么意思
注册机是什么
什么是修正主义
烤鸡翅怎么腌制
opposite什么意思
树有什么作用
pollution是什么意思
李连杰得了什么病
kimi是什么意思
猜你喜欢
增资扩股是什么意思
情侣黄钻有什么用
什么是子网掩码
黑眼圈是什么原因
前胸后背疼是什么病
提醒的近义词是什么
沙漠玫瑰的养殖方法
sight是什么意思
商业模式是什么
oppor11什么时候上市