指南生活
首页
美食营养
手工爱好
生活家居
返回
指南生活
首页
美食营养
游戏数码
手工爱好
生活家居
健康养生
运动户外
职场理财
情感交际
母婴教育
时尚美容
知识问答
生活知识
生活百科
搜索
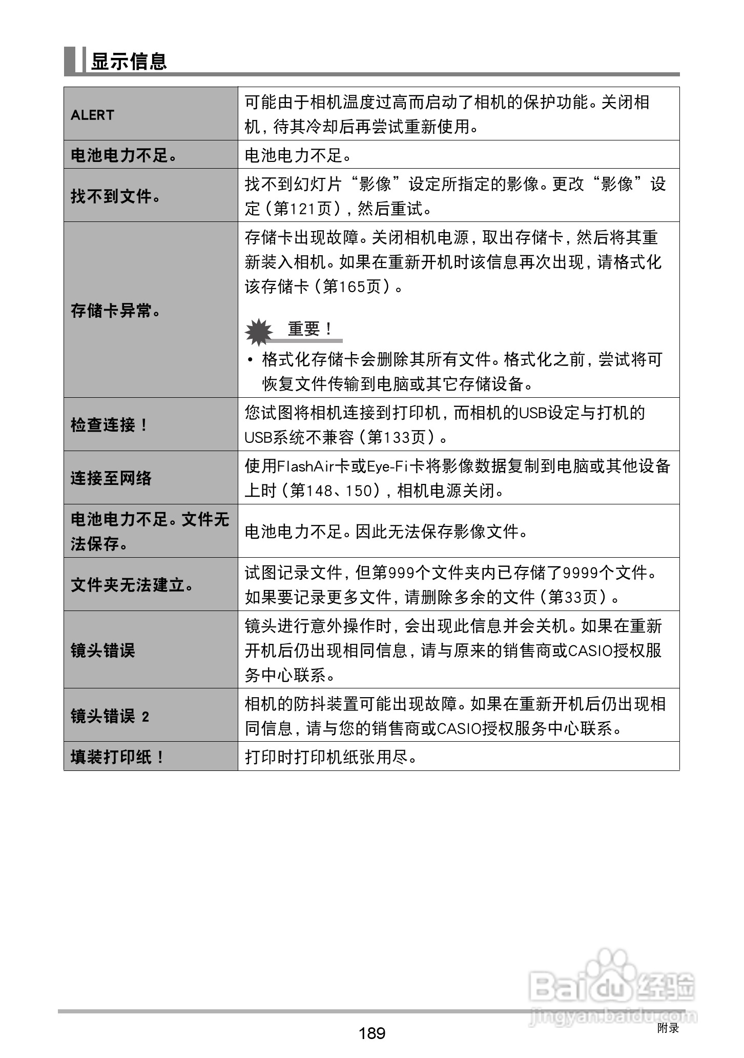
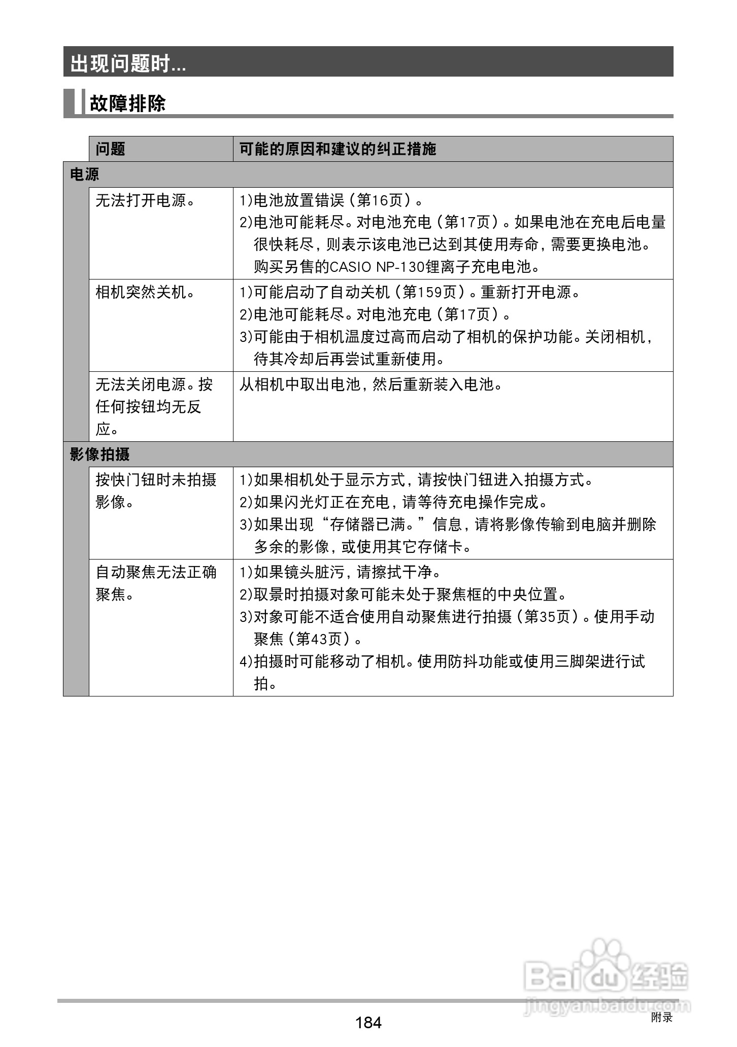
卡西欧 EX-ZR410数码相机说明书:[19]
2026-04-30 19:29:06
本篇为《卡西欧 EX-ZR410数码相机说明书》,主要介绍该产品的使用方法以及常见故障解决方案。
(共篇)
上一篇:
|
下一篇:
声明:
本网站引用、摘录或转载内容仅供网站访问者交流或参考,不代表本站立场,如存在版权或非法内容,请联系站长删除,联系邮箱:site.kefu@qq.com。
相关推荐
卡西欧 EX-ZR410数码相机说明书:[17]
阅读量:111
卡西欧 EX-ZR410数码相机说明书:[14]
阅读量:22
卡西欧手表怎么设置
阅读量:186
卡西欧如何设置闹钟
阅读量:138
卡西欧运动表怎么调时间
阅读量:28
猜你喜欢
企业为什么要建站
zip怎么读
宝宝湿疹是怎么引起的
怎么关闭花呗功能
韩语我爱你怎么说
德力西开关怎么样
蓑怎么读
我的电脑图标没了怎么办
手机开不了机怎么办
猪油怎么熬
猜你喜欢
小白菜怎么做好吃
萝卜怎么做好吃
月经量少怎么调理
纨绔怎么读
浸怎么读
海尔空调怎么样
町怎么读
enjoy怎么读
一个月来两次月经是怎么回事
龙舟怎么画