指南生活
首页
美食营养
手工爱好
生活家居
返回
指南生活
首页
美食营养
游戏数码
手工爱好
生活家居
健康养生
运动户外
职场理财
情感交际
母婴教育
时尚美容
搜索
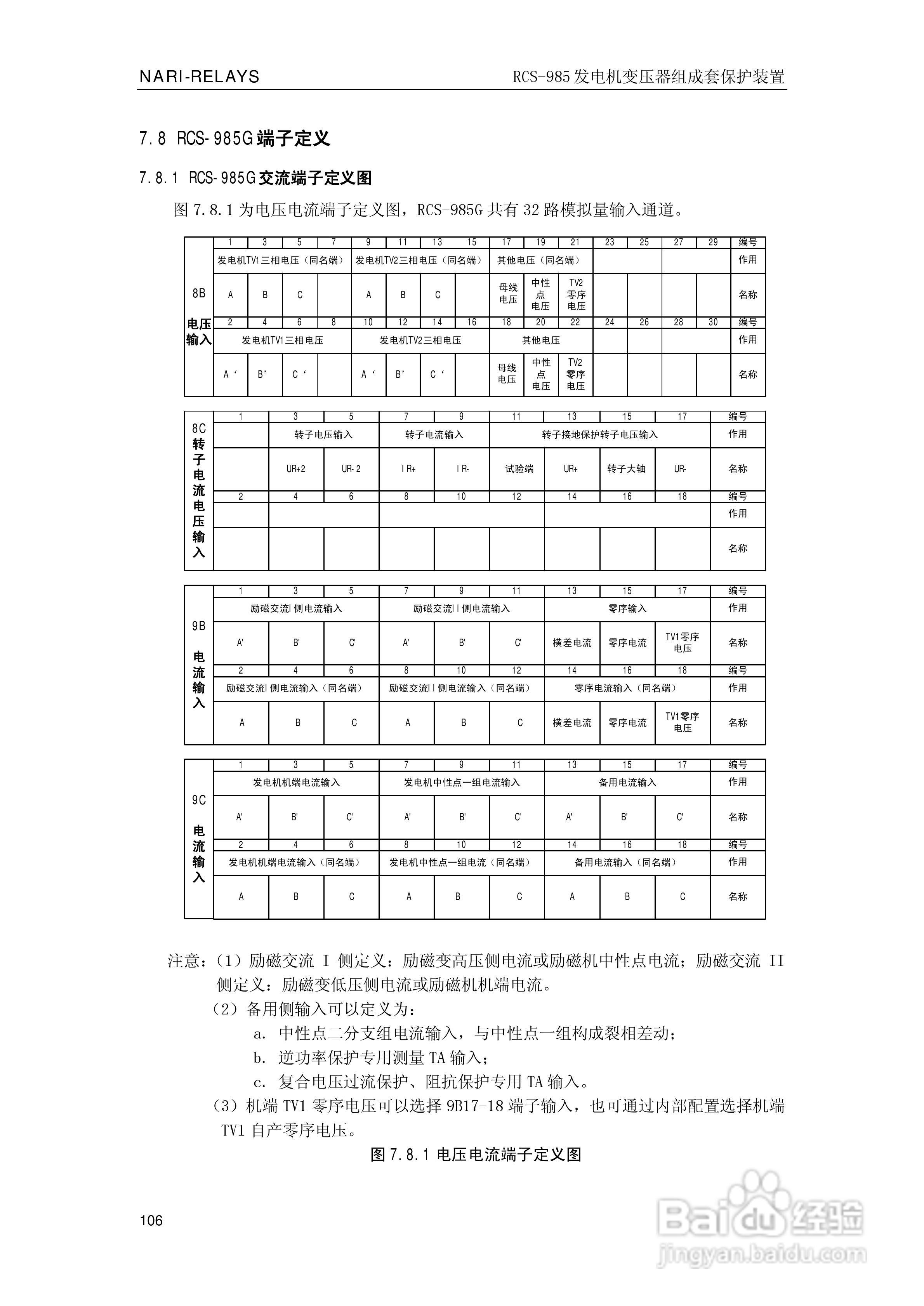
南瑞RCS-985G发电机变压器成套保护装置技术说明书:[12]
2025-10-22 16:56:40
本篇为《南瑞RCS-985G发电机变压器成套保护装置技术说明书》,主要介绍该产品的使用方法以及常见故障解决方案。
(共篇)
上一篇:
|
下一篇:
声明:
本网站引用、摘录或转载内容仅供网站访问者交流或参考,不代表本站立场,如存在版权或非法内容,请联系站长删除,联系邮箱:site.kefu@qq.com。
相关推荐
南瑞RCS-985G发电机变压器成套保护装置技术说明书:[11]
阅读量:101
南瑞RCS-985G发电机变压器成套保护装置技术说明书:[10]
阅读量:164
变压器有载分接开关测试仪使用方法
阅读量:120
变压器有载分接开关测试仪操作方法
阅读量:131
变压器怎样接地
阅读量:57
猜你喜欢
激素药对人体有什么危害
siri是什么意思
现在什么手机性价比最高
山高水长的意思
偈语是什么意思
什么是尾矿库
乳糖不耐受是什么意思
萍水相逢的意思
我终于明白了什么作文
avg是什么意思
猜你喜欢
惭愧的意思
道理的意思
盘是什么意思
txt是什么意思
天高地阔的意思是什么
tab是什么意思
捐躯赴国难视死忽如归的意思
cousin是什么意思
see you是什么意思
谁言寸草心报得三春晖的意思