指南生活
首页
美食营养
手工爱好
生活家居
返回
指南生活
首页
美食营养
游戏数码
手工爱好
生活家居
健康养生
运动户外
职场理财
情感交际
母婴教育
时尚美容
知识问答
生活知识
生活百科
搜索
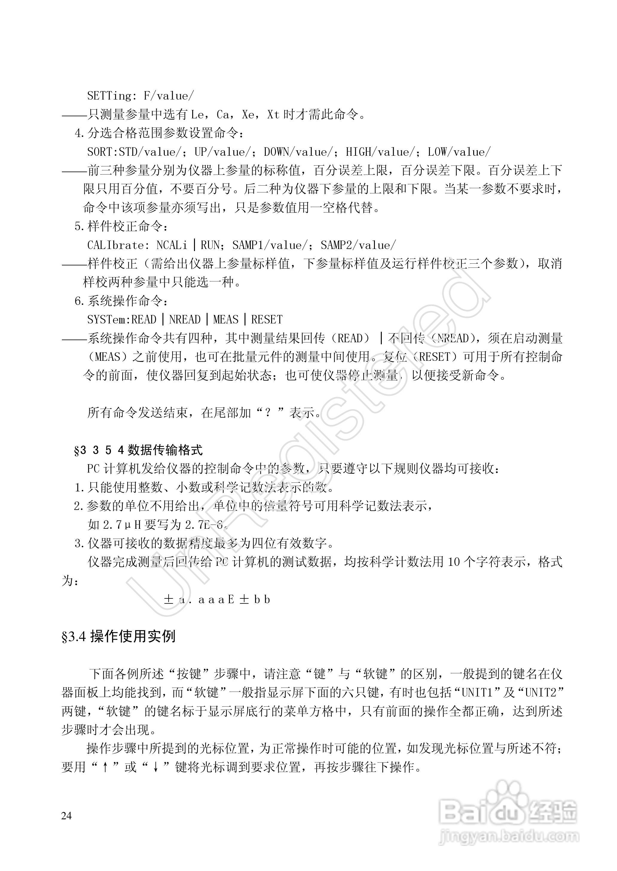
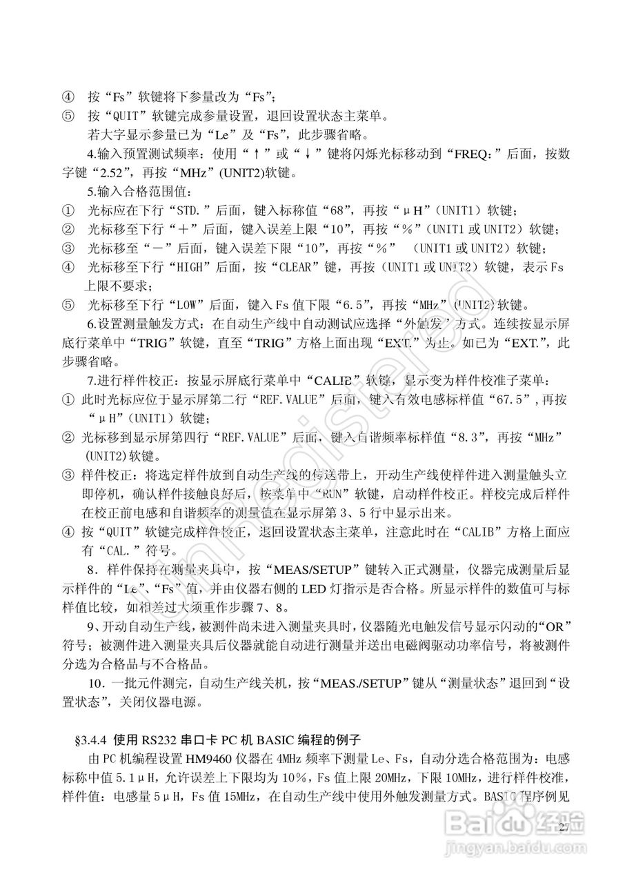
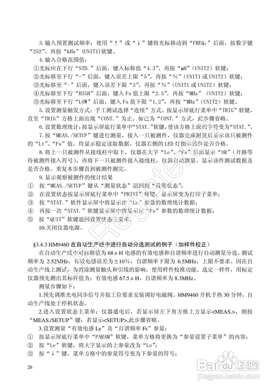
洪铭电子HM9460电感自谐频率分选仪说明书:[3]
2026-04-25 09:53:53
本篇为《洪铭电子HM9460电感自谐频率分选仪说明书》,主要介绍该产品的使用方法以及常见故障解决方案。
(共篇)
上一篇:
声明:
本网站引用、摘录或转载内容仅供网站访问者交流或参考,不代表本站立场,如存在版权或非法内容,请联系站长删除,联系邮箱:site.kefu@qq.com。
相关推荐
洪铭电子HM9460电感自谐频率分选仪说明书:[2]
阅读量:146
洪铭电子HM2798 变压器综合参数测试仪说明书:[9]
阅读量:153
洪铭电子HM2798 变压器综合参数测试仪说明书:[8]
阅读量:124
如何测量贴片电感的电感值
阅读量:96
频率计如何使用
阅读量:129
猜你喜欢
厨房净水器什么牌子好
梨型脸型适合什么发型
千山万壑的意思
搞笑祝福语
牛仔裤配什么鞋好看男
考会计师需要什么条件
阿三是什么意思
专项计划是什么意思
教师节贺卡上写什么内容
窒息是什么意思
猜你喜欢
notebook是什么意思
欣然怒放的意思是什么
结婚祝福视频
冬至有什么习俗
actually是什么意思
什么茶叶减肥效果好
人民币破7有什么影响
6at是什么意思
慕名而来的意思
格力空调e享是什么意思