指南生活
首页
美食营养
手工爱好
生活家居
返回
指南生活
首页
美食营养
游戏数码
手工爱好
生活家居
健康养生
运动户外
职场理财
情感交际
母婴教育
时尚美容
知识问答
生活知识
搜索
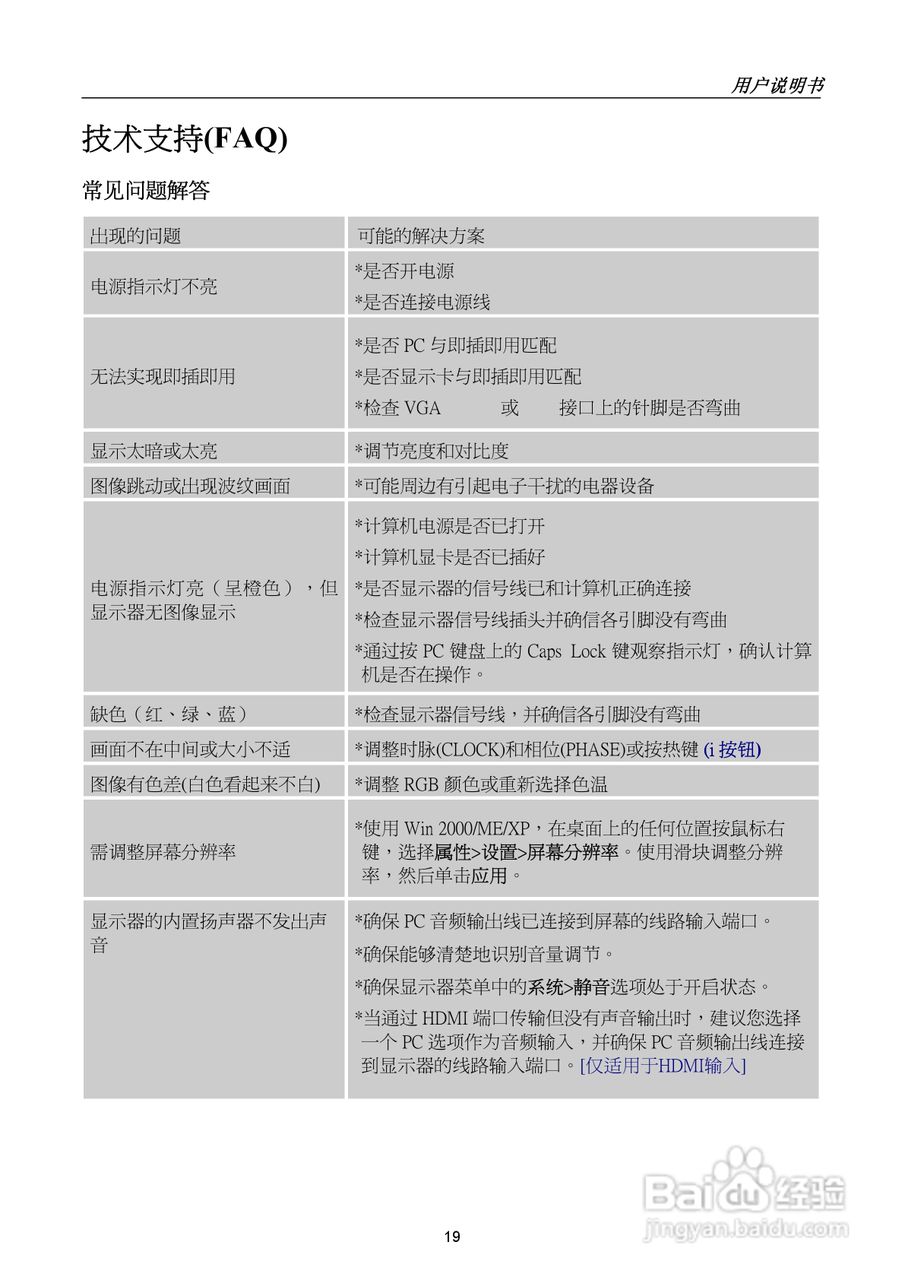
瀚视奇HZ221DPB液晶显示器使用说明书:[2]
2025-12-12 15:33:09
(共篇)
上一篇:
|
下一篇:
声明:
本网站引用、摘录或转载内容仅供网站访问者交流或参考,不代表本站立场,如存在版权或非法内容,请联系站长删除,联系邮箱:site.kefu@qq.com。
相关推荐
瀚视奇HZ221DPB液晶显示器使用说明书:[1]
阅读量:195
瀚视奇HZ231D液晶显示器使用说明书:[2]
阅读量:86
瀚视奇HL227DBB液晶显示器使用说明书:[2]
阅读量:39
瀚视奇HH223DPB液晶显示器使用说明书:[2]
阅读量:62
瀚视奇HH281HPB液晶显示器使用说明书:[2]
阅读量:91
猜你喜欢
recycle是什么意思
胭脂大结局是什么样的
一句暖心的生日祝福语
1.6l什么意思
佛系是什么意思啊
窗台板用什么材料好
银行借记卡是什么意思
祝福老师的句子
早上好祝福语
核酸检测阳性什么意思
猜你喜欢
斯密达什么意思
膀大腰圆的意思
scan是什么意思
有什么好看的美国电影
做酸奶用什么牛奶好
变速车什么牌子的好
zoo是什么意思
blank是什么意思
building是什么意思
什么软件学英语最好