指南生活
首页
美食营养
手工爱好
生活家居
返回
指南生活
首页
美食营养
游戏数码
手工爱好
生活家居
健康养生
运动户外
职场理财
情感交际
母婴教育
时尚美容
知识问答
生活知识
搜索
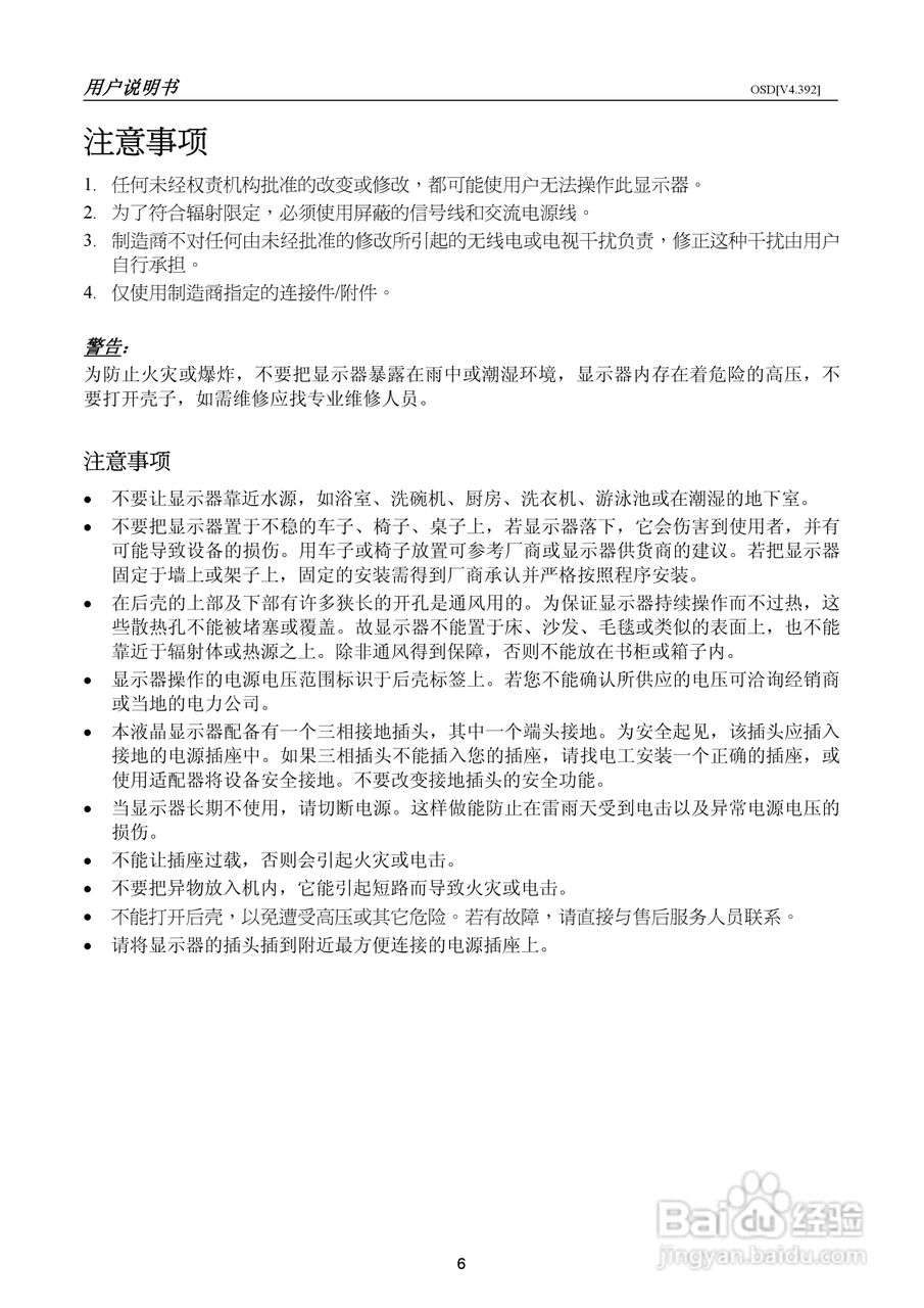
瀚视奇HZ221DPB液晶显示器使用说明书:[1]
2025-12-08 22:10:53
/>
(共篇)
下一篇:
声明:
本网站引用、摘录或转载内容仅供网站访问者交流或参考,不代表本站立场,如存在版权或非法内容,请联系站长删除,联系邮箱:site.kefu@qq.com。
相关推荐
瀚视奇HZ221DPB液晶显示器使用说明书:[2]
阅读量:161
瀚视奇HL227DBB液晶显示器使用说明书:[1]
阅读量:146
瀚视奇HH223DPB液晶显示器使用说明书:[1]
阅读量:167
瀚视奇HH281HPB液晶显示器使用说明书:[2]
阅读量:161
瀚视奇HL251DPB液晶显示器使用说明书:[1]
阅读量:162
猜你喜欢
左顾右盼的意思
隔阂是什么意思
书籍好比什么它能什么
ic是什么意思
超频有什么用
人们根据什么发明了什么
不可理喻的意思
程门立雪的意思
血浓于水什么意思
黑枸杞作用与功效
猜你喜欢
什么键盘好用
唐诗宋词元曲明清什么
逾期是什么意思
情不自禁是什么意思
糖化血红蛋白高是什么意思
矿粉在混凝土中的作用
popularity什么意思
胎位loa是什么意思
花粉的作用
虎头蛇尾的意思