指南生活
首页
美食营养
手工爱好
生活家居
返回
指南生活
首页
美食营养
游戏数码
手工爱好
生活家居
健康养生
运动户外
职场理财
情感交际
母婴教育
时尚美容
知识问答
生活知识
生活百科
搜索
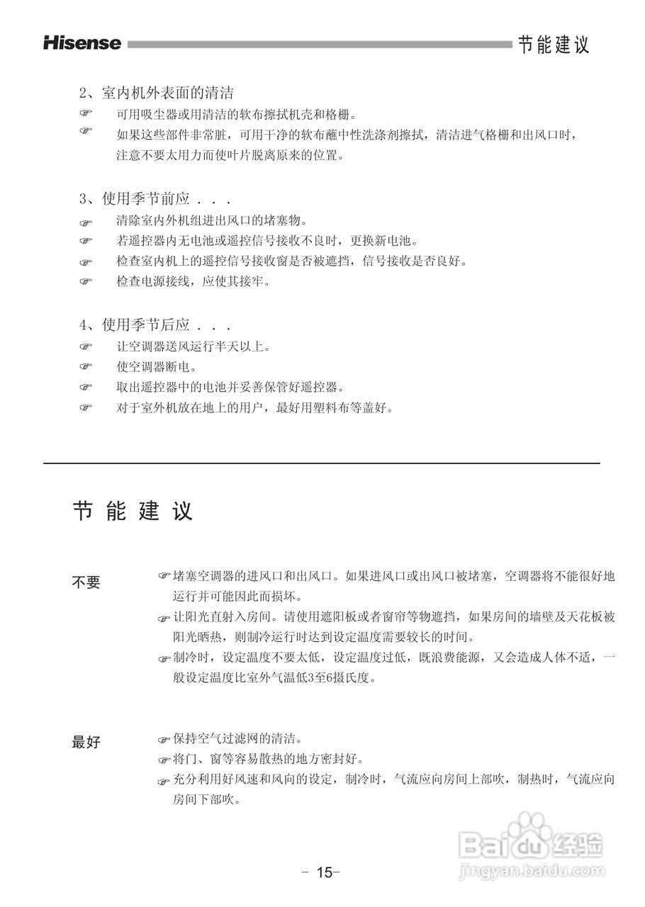
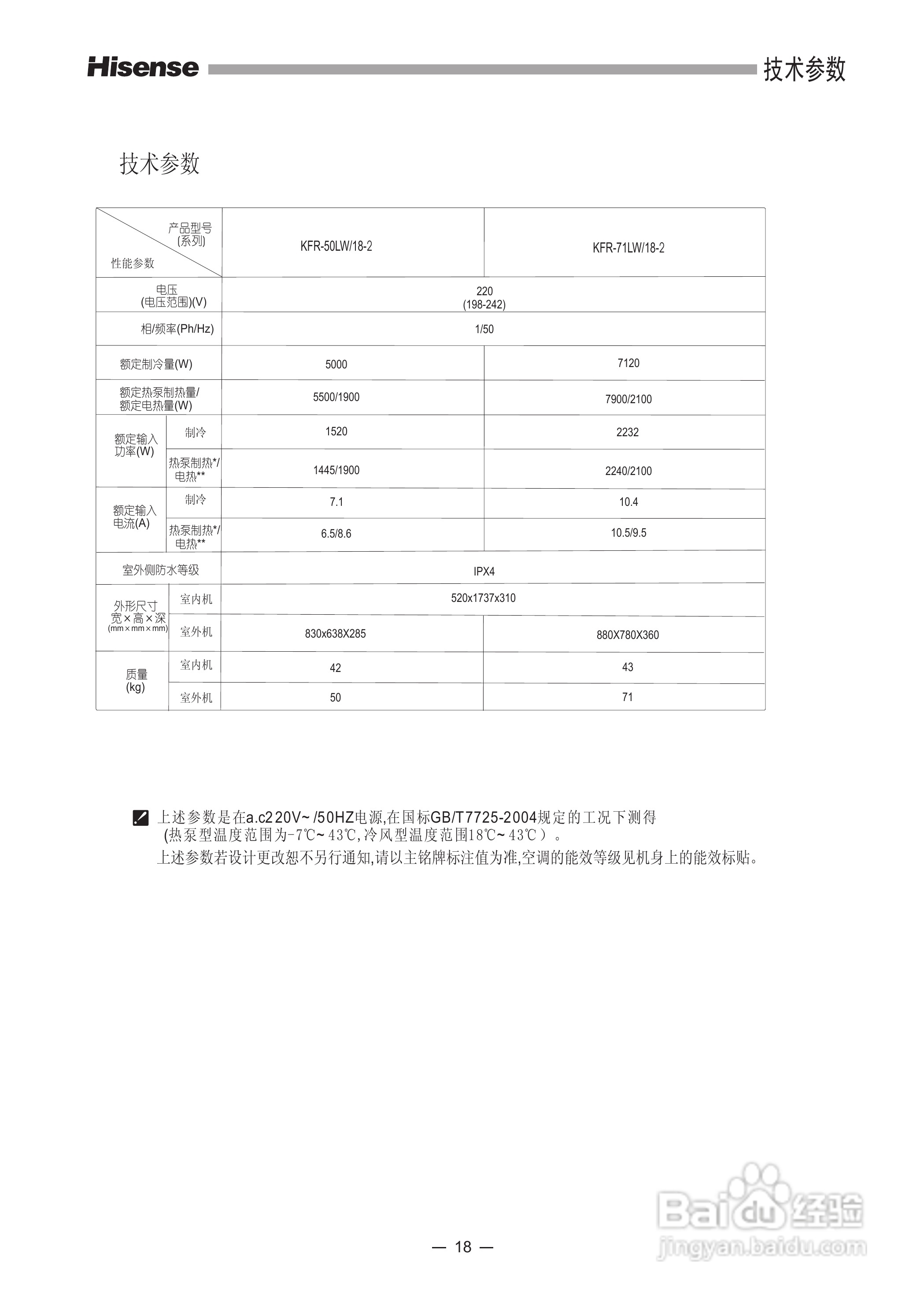
海信空调器KFR-71LW/18-2型使用说明书:[2]
2026-05-11 22:24:43
(共篇)
上一篇:
|
下一篇:
声明:
本网站引用、摘录或转载内容仅供网站访问者交流或参考,不代表本站立场,如存在版权或非法内容,请联系站长删除,联系邮箱:site.kefu@qq.com。
相关推荐
海信空调器KFR-71LW/18-2型使用说明书:[1]
阅读量:38
海信空调器KFR-71LW/99N-2型使用说明书:[2]
阅读量:193
海信空调器KFR-71LW/99N-2型使用说明书:[3]
阅读量:159
海信空调器KFR-50LW/18-2型使用说明书:[1]
阅读量:20
海信空调器KFR-50LW/99N-2型使用说明书:[2]
阅读量:186
猜你喜欢
生活没意思
机动车违章查询怎么查
卫生巾怎么用视频
计算机专业主要学什么
如何做酱牛肉
光驱弹不出来怎么办
怎么设置qq密保
如何提升服务质量
s是什么意思
纯洁的变身生活
猜你喜欢
生化妊娠是什么意思
假性宫缩是什么感觉
空调漏水是什么原因
沙漠皇帝怎么玩
怎么看内存大小
如何制作水印
桑梓是什么意思
如何煲机
肝硬化早期怎么治疗
如何玩魔方6个面口诀