指南生活
首页
美食营养
手工爱好
生活家居
返回
指南生活
首页
美食营养
游戏数码
手工爱好
生活家居
健康养生
运动户外
职场理财
情感交际
母婴教育
时尚美容
知识问答
生活知识
生活百科
搜索
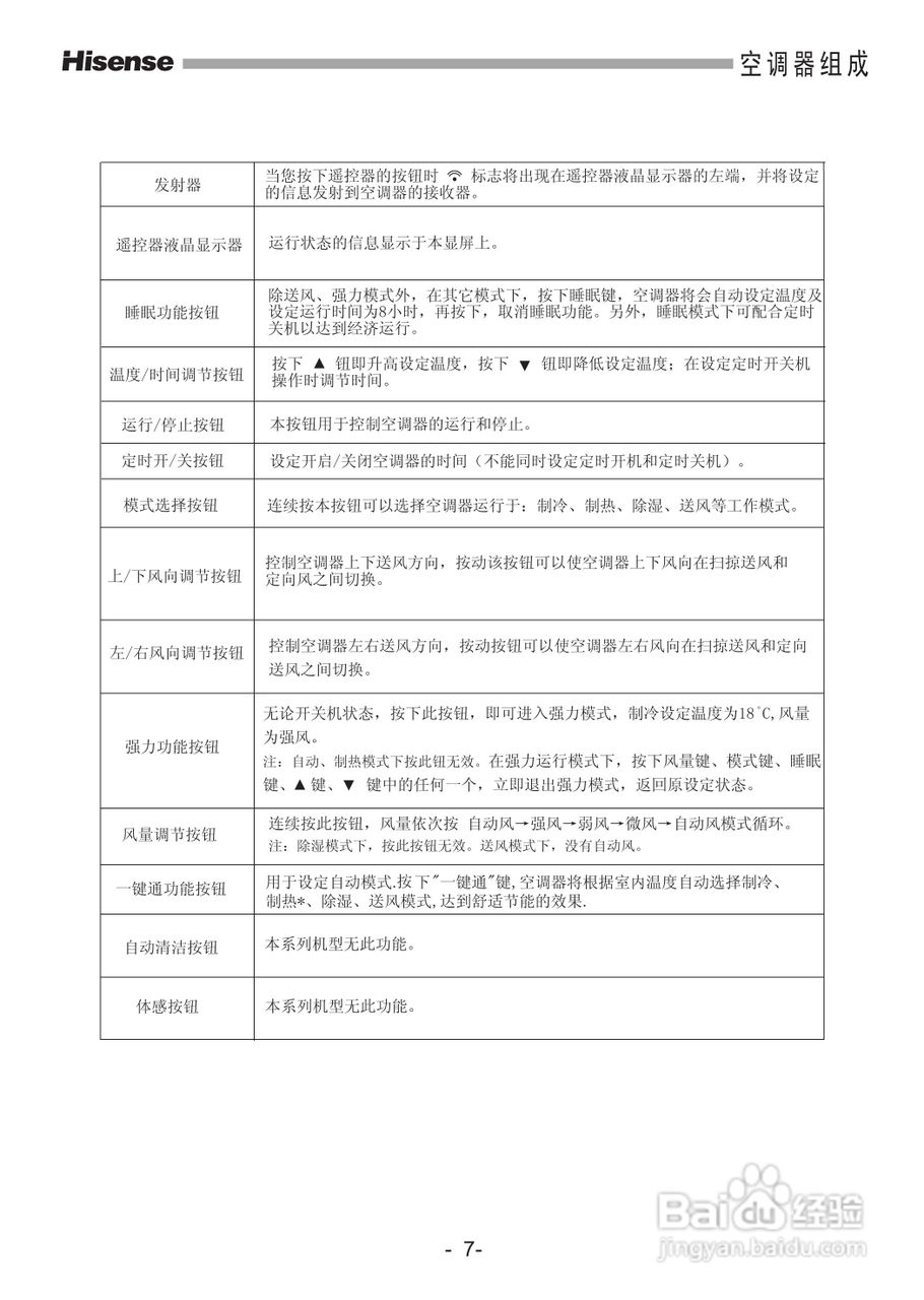
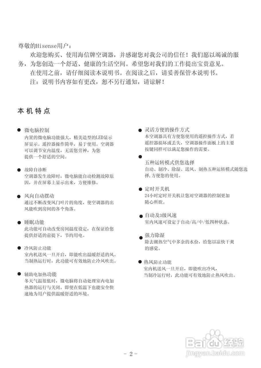
海信空调器KFR-71LW/18-2型使用说明书:[1]
2026-05-11 22:34:22
(共篇)
下一篇:
声明:
本网站引用、摘录或转载内容仅供网站访问者交流或参考,不代表本站立场,如存在版权或非法内容,请联系站长删除,联系邮箱:site.kefu@qq.com。
相关推荐
海信空调器KFR-71LW/18-2型使用说明书:[2]
阅读量:85
海信空调器KFR-71LW/18-2型使用说明书:[3]
阅读量:113
海信空调器KFR-71LW/99N-2型使用说明书:[1]
阅读量:139
海信空调器KFR-50LW/18-2型使用说明书:[2]
阅读量:156
海信空调器KFR-71LW/99N-2型使用说明书:[3]
阅读量:23
猜你喜欢
萍水相逢是什么意思
什么什么什么
jk制服是什么梗
hdmi是什么意思
澄面是什么面粉
栀子花什么时候开花
海参是补什么的
梦见游泳是什么意思
重阳节是什么意思啊
tsp是什么意思
猜你喜欢
mp是什么意思
85年属什么
清创是什么意思
过氧化氢阳性什么意思
世界上最大的海是什么海
4月21日是什么星座
5月23日是什么星座
什么的歌声
湿疹用什么药膏
鱼豆腐是什么做的