指南生活
首页
美食营养
手工爱好
生活家居
返回
指南生活
首页
美食营养
游戏数码
手工爱好
生活家居
健康养生
运动户外
职场理财
情感交际
母婴教育
时尚美容
知识问答
生活知识
搜索
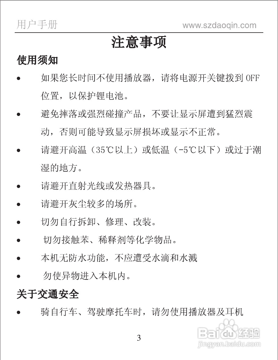
道勤RM220数码播放器使用说明书:[1]
2025-12-08 13:13:30
本篇为《道勤RM220数码播放器使用说明书》,主要介绍该产品的使用方法以及常见故障解决方案。
(共篇)
下一篇:
声明:
本网站引用、摘录或转载内容仅供网站访问者交流或参考,不代表本站立场,如存在版权或非法内容,请联系站长删除,联系邮箱:site.kefu@qq.com。
相关推荐
道勤RM650数码播放器使用说明书:[1]
阅读量:177
道勤RM670数码播放器使用说明书:[1]
阅读量:36
道勤RM530数码播放器使用说明书:[1]
阅读量:78
道勤RM890PLUS数码播放器使用说明书:[1]
阅读量:110
使用说明书封面怎么做
阅读量:56
猜你喜欢
什么是包皮
属猴的和什么属相最配
什么是社会主义
掠影是什么意思
世态炎凉是什么意思
ar是什么意思
猝死是什么意思
auto什么意思
谷歌三件套是什么
up什么意思
猜你喜欢
什么是爱情
hbsag阴性是什么意思
瓜田李下是什么意思
初中毕业学什么好
掩耳盗铃告诉我们什么道理
ipod是什么
著名的近义词是什么
事业单位是什么
银行行号是什么
手脚发麻是什么病征兆