指南生活
首页
美食营养
手工爱好
生活家居
返回
指南生活
首页
美食营养
游戏数码
手工爱好
生活家居
健康养生
运动户外
职场理财
情感交际
母婴教育
时尚美容
知识问答
生活知识
生活百科
搜索
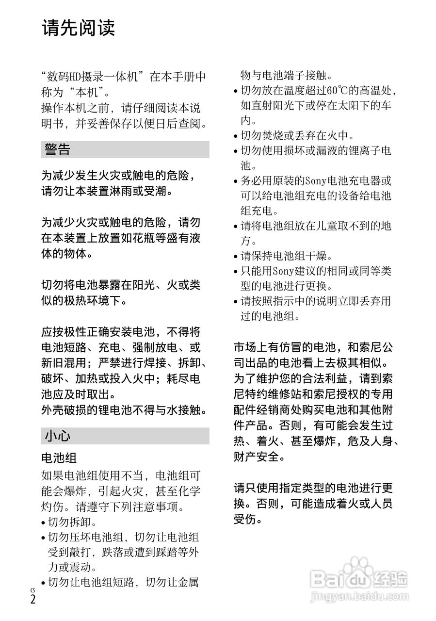
SONY索尼 HDR-PJ740VE数码摄像机说明书:[1]
2026-05-13 20:38:22
本篇为《SONY索尼 HDR-PJ740VE数码摄像机说明书》,主要介绍该产品的使用方法以及常见故障解决方案。
(共篇)
下一篇:
声明:
本网站引用、摘录或转载内容仅供网站访问者交流或参考,不代表本站立场,如存在版权或非法内容,请联系站长删除,联系邮箱:site.kefu@qq.com。
相关推荐
SONY索尼 HDR-PJ740VE数码摄像机说明书:[7]
阅读量:141
SONY索尼 HDR-PJ740VE数码摄像机说明书:[5]
阅读量:88
SONY索尼 HDR-PJ740VE数码摄像机说明书:[8]
阅读量:53
SONY索尼 HDR-PJ740VE数码摄像机说明书:[14]
阅读量:58
SONY索尼 HDR-PJ740VE数码摄像机说明书:[10]
阅读量:168
猜你喜欢
去香港要办什么手续
考什么证书比较有用
越狱有什么好处和坏处
奈何的意思
时过境迁是什么意思
本命年戴什么转运
三伏天是什么意思
什么牌子的饮水机好
老年斑用什么药
大男子主义是什么意思
猜你喜欢
去痘印用什么
case是什么意思
瑜伽的作用
乌托邦是什么意思
节气门的作用
婴儿什么时候添加辅食
体谅的意思
cos是什么意思
不以规矩不能成方圆的意思
dnf搬砖什么意思