指南生活
首页
美食营养
手工爱好
生活家居
返回
指南生活
首页
美食营养
游戏数码
手工爱好
生活家居
健康养生
运动户外
职场理财
情感交际
母婴教育
时尚美容
知识问答
生活知识
生活百科
搜索
SONY索尼 HDR-PJ740VE数码摄像机说明书:[10]
2026-03-26 05:00:47
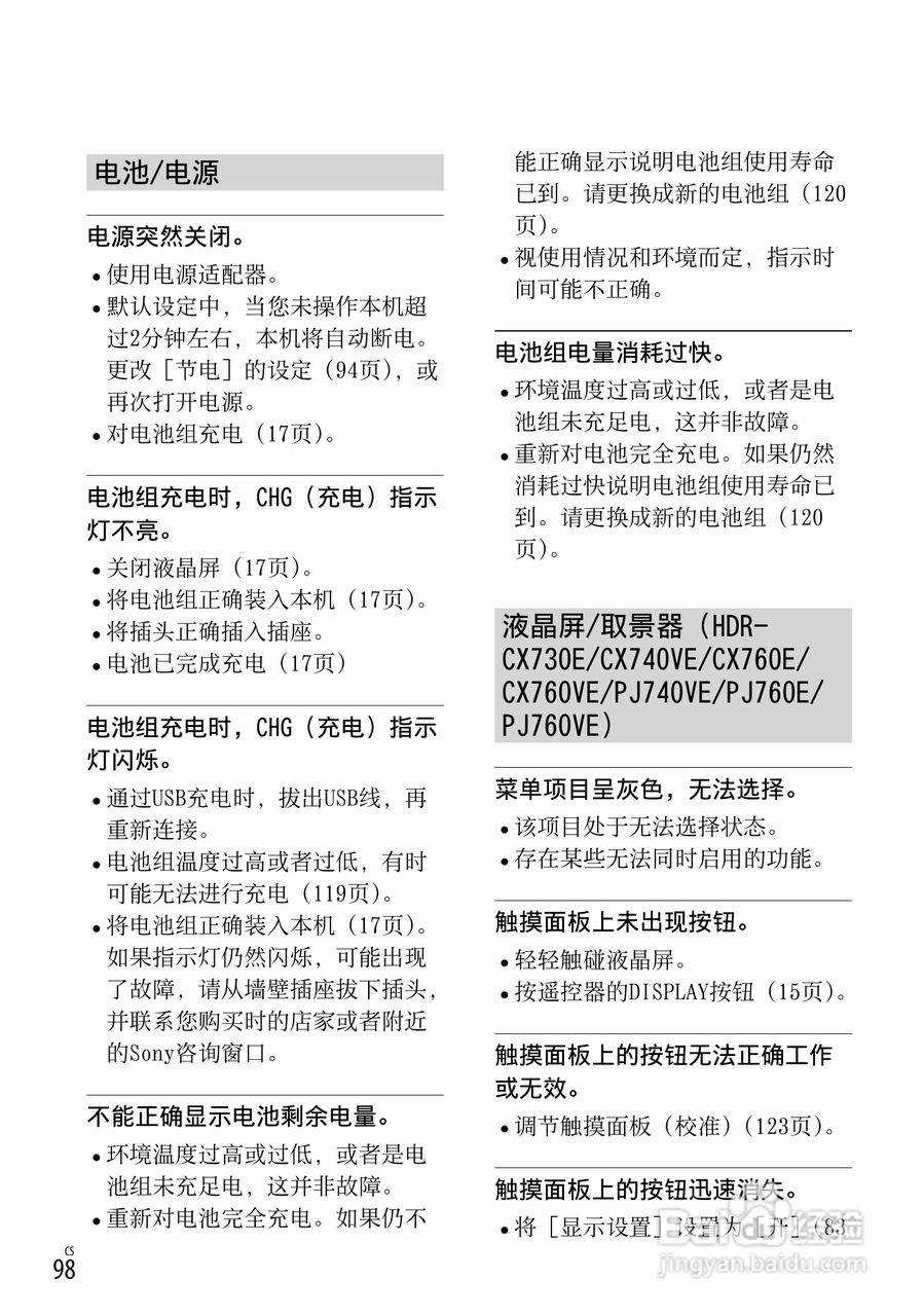
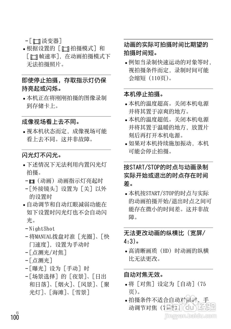
本篇为《SONY索尼 HDR-PJ740VE数码摄像机说明书》,主要介绍该产品的使用方法以及常见故障解决方案。
(共篇)
上一篇:
|
下一篇:
声明:
本网站引用、摘录或转载内容仅供网站访问者交流或参考,不代表本站立场,如存在版权或非法内容,请联系站长删除,联系邮箱:site.kefu@qq.com。
相关推荐
SONY索尼 HDR-PJ740VE数码摄像机说明书:[11]
阅读量:20
SONY索尼 HDR-PJ740VE数码摄像机说明书:[14]
阅读量:158
SONY索尼 HDR-PJ740VE数码摄像机说明书:[6]
阅读量:50
SONY索尼 HDR-PJ740VE数码摄像机说明书:[5]
阅读量:32
SONY索尼 HDR-PJ740VE数码摄像机说明书:[7]
阅读量:21
猜你喜欢
减肚子最有效的方法
抽水马桶堵了怎么办
狗狗品种大全
豆腐皮的做法大全家常
烧牛肉的家常做法
手机如何快速赚钱方法
双面打印怎么放纸
辽宁工程技术大学怎么样
葱烧海参的做法 家常
腊肠怎么做好吃
猜你喜欢
月季花的养殖方法
邪恶全彩之邪恶爱大全
黄网大全
三角肌锻炼方法
肱二头肌锻炼方法
炖豆腐怎么做好吃
标语大全
锻炼腹肌的方法
排骨怎么做好吃
绿豆芽怎么做好吃