指南生活
首页
美食营养
手工爱好
生活家居
返回
指南生活
首页
美食营养
游戏数码
手工爱好
生活家居
健康养生
运动户外
职场理财
情感交际
母婴教育
时尚美容
知识问答
生活知识
搜索
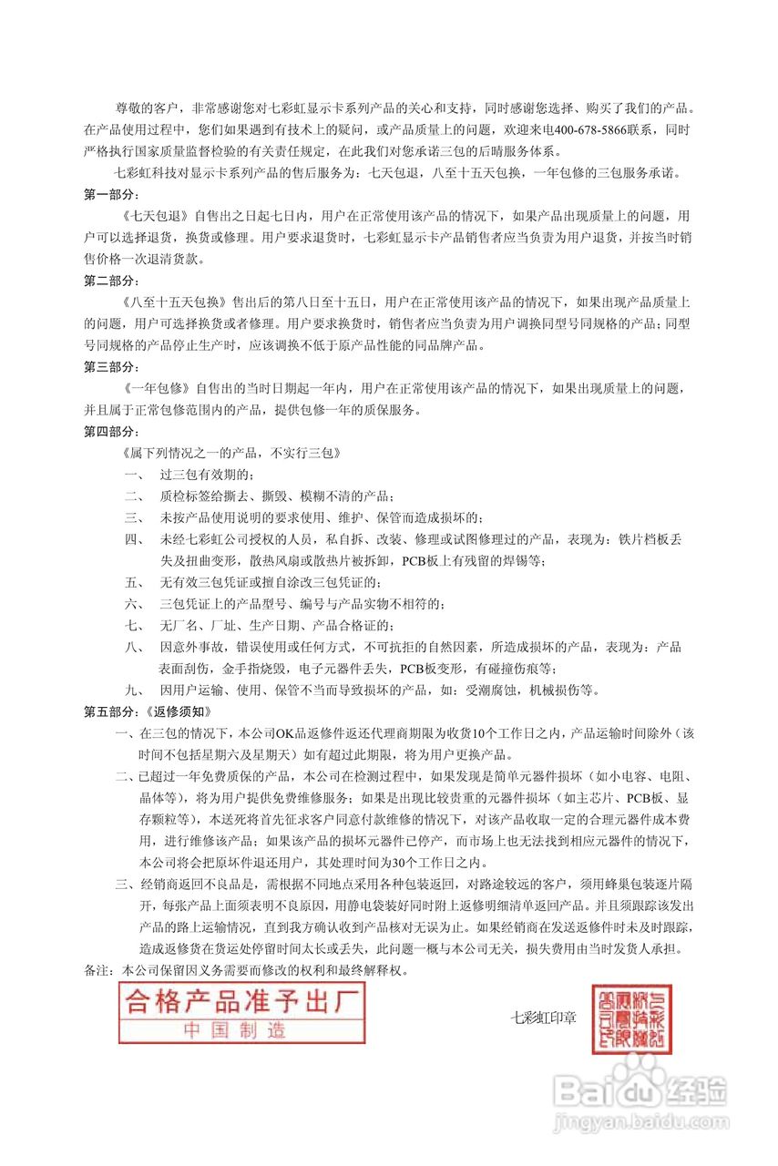
七彩虹:逸彩9500GT-GD3 CF黄金版 TC512M N11说明书:[4]
2025-12-30 06:02:58
本篇为《七彩虹:逸彩9500GT-GD3 CF黄金版 TC512M N11说明书》,主要介绍该产品的使用方法以及常见故障解决方案。
(共篇)
上一篇:
声明:
本网站引用、摘录或转载内容仅供网站访问者交流或参考,不代表本站立场,如存在版权或非法内容,请联系站长删除,联系邮箱:site.kefu@qq.com。
相关推荐
七彩虹:逸彩9500GT-GD3 CF黄金版 TC512M N11说明书:[3]
阅读量:147
七彩虹:逸彩9500GT-GD3 CF黄金版 TC512M K14说明书:[4]
阅读量:176
七彩虹:逸彩9500GT-GD3 CF黄金版 TC512M K14说明书:[2]
阅读量:171
七彩虹:逸彩9500GT-GD3 CV黄金版 TC512M C08说明书:[3]
阅读量:95
七彩虹:逸彩9500GT-GD3 CV黄金版 TC512M C08说明书:[2]
阅读量:158
猜你喜欢
春天有什么花开放
天然b族维生素片
三大法宝是什么
recommend什么意思
什么叫二次元
糖化血红蛋白是什么
college是什么意思
sink是什么意思
憔悴是什么意思
榕树的养殖方法
猜你喜欢
工业三废是指什么
classic是什么意思
社保中断有什么影响
rh血型阳性什么意思
约是什么意思
维生素b的作用
义愤填膺是什么意思
虎头蛇尾是什么意思
france是什么意思
招财树的养殖方法