指南生活
首页
美食营养
手工爱好
生活家居
返回
指南生活
首页
美食营养
游戏数码
手工爱好
生活家居
健康养生
运动户外
职场理财
情感交际
母婴教育
时尚美容
知识问答
生活知识
搜索
七彩虹:逸彩9500GT-GD3 CF黄金版 TC512M K14说明书:[4]
2025-12-20 05:31:43
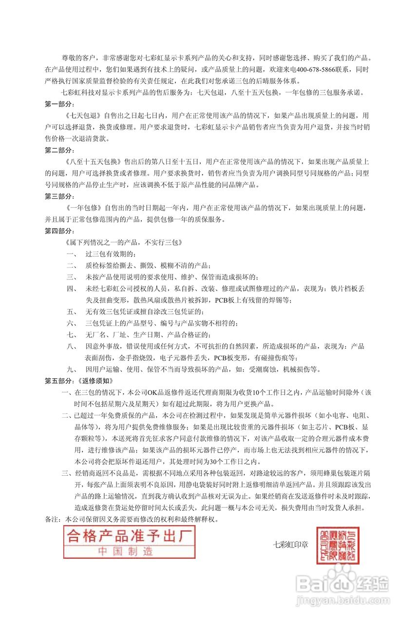
本篇为《七彩虹:逸彩9500GT-GD3 CF黄金版 TC512M K14说明书》,主要介绍该产品的使用方法以及常见故障解决方案。
(共篇)
上一篇:
声明:
本网站引用、摘录或转载内容仅供网站访问者交流或参考,不代表本站立场,如存在版权或非法内容,请联系站长删除,联系邮箱:site.kefu@qq.com。
相关推荐
七彩虹:逸彩9500GT-GD3 CF黄金版 TC512M K14说明书:[1]
阅读量:173
七彩虹:逸彩9500GT-GD3 CF黄金版 TC512M N11说明书:[4]
阅读量:22
七彩虹:逸彩9500GT-GD3 CF黄金版 TC512M N11说明书:[3]
阅读量:117
七彩虹:逸彩9500GT-GD3 CV黄金版 TC512M C08说明书:[3]
阅读量:188
七彩虹b150刷bios教程
阅读量:157
猜你喜欢
solo什么意思中文
next是什么意思
geox是什么牌子
陀螺仪是什么
体系是什么意思
什么时候过年
微信号是什么
什么变了作文
什么是说明文
胖大海是什么
猜你喜欢
奥林匹克精神是什么
落枕了什么办法最有效
女孩子学什么乐器好
立春的含义是什么意思
美瞳是什么
吸毒是什么感觉
joy什么意思
老爸生日送什么礼物好
什么是生态文明
淘宝帐号是什么