指南生活
首页
美食营养
手工爱好
生活家居
返回
指南生活
首页
美食营养
游戏数码
手工爱好
生活家居
健康养生
运动户外
职场理财
情感交际
母婴教育
时尚美容
知识问答
生活知识
搜索
SONY索尼HDR-PJ390E数码摄像机说明书:[8]
2025-12-13 07:11:19
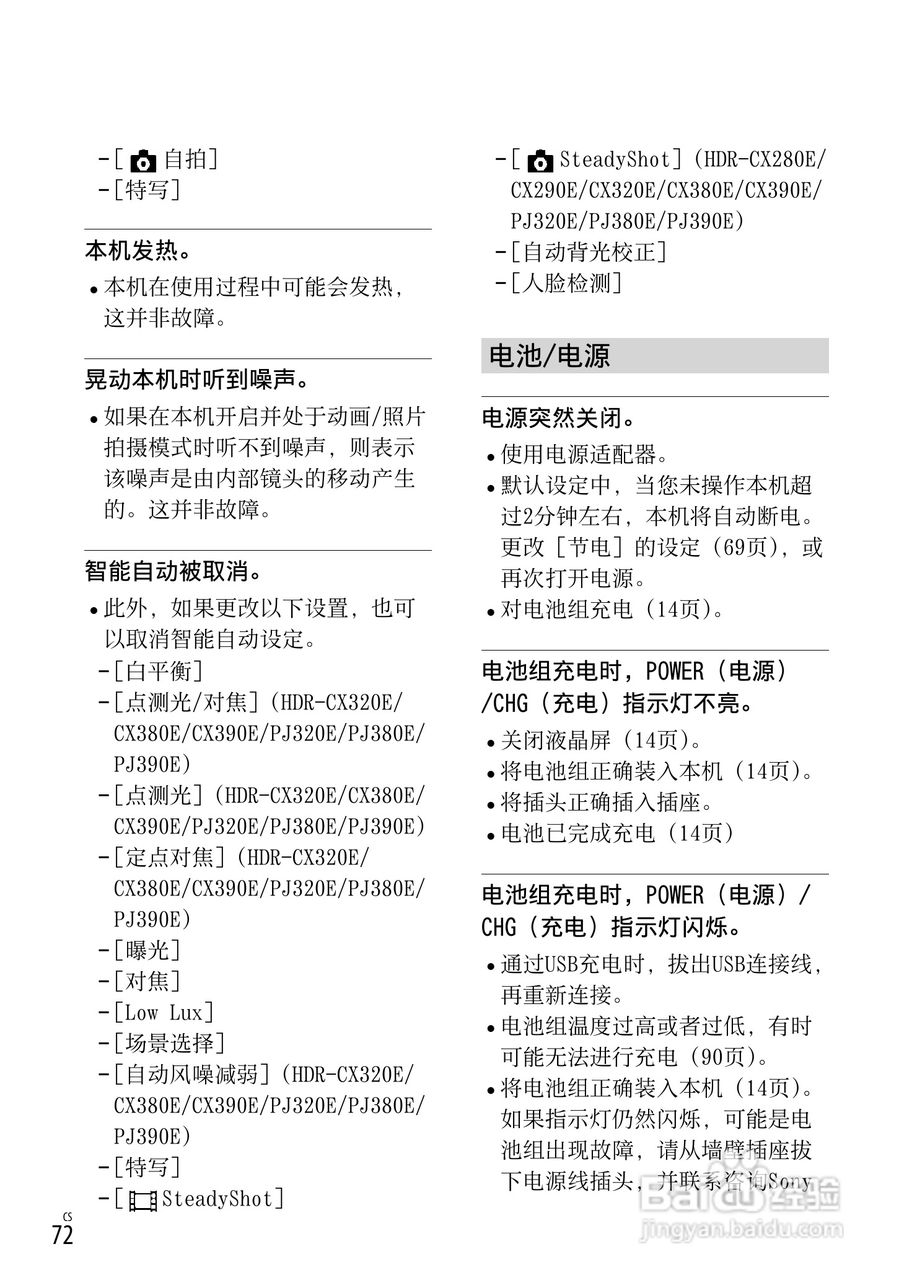
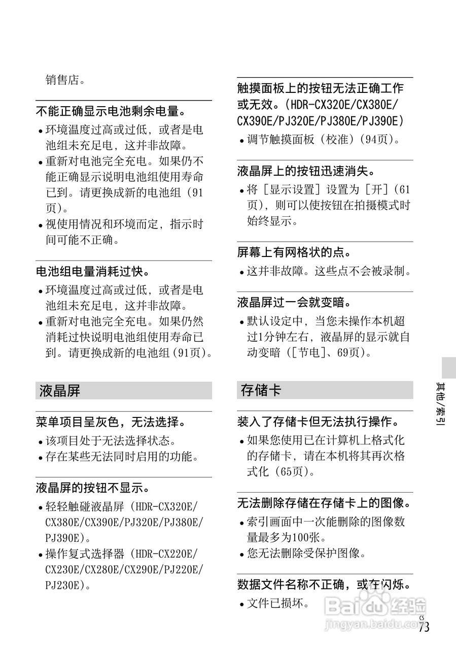
本篇为《SONY索尼HDR-PJ390E数码摄像机说明书》,主要介绍该产品的使用方法以及常见故障解决方案。
(共篇)
上一篇:
|
下一篇:
声明:
本网站引用、摘录或转载内容仅供网站访问者交流或参考,不代表本站立场,如存在版权或非法内容,请联系站长删除,联系邮箱:site.kefu@qq.com。
相关推荐
SONY索尼HDR-PJ390E数码摄像机说明书:[9]
阅读量:23
SONY索尼 HDR-CX740VE数码摄像机说明书:[8]
阅读量:63
SONY索尼HDR-PJ390E数码摄像机说明书:[10]
阅读量:140
SONY索尼HDR-PJ790VE数码摄像机说明书:[8]
阅读量:105
SONY索尼 HDR-CX730E数码摄像机说明书:[1]
阅读量:41
猜你喜欢
枭雄的意思
大件物品用什么快递
收腹带什么牌子好
standard是什么意思
raise是什么意思
螃蟹配什么吃
什么是钉子户
520祝福
斑斓是什么意思
歆读什么
猜你喜欢
嚎啕大哭的意思
妙不可言是什么意思
农场蜂王浆有什么用
波澜不惊是什么意思
knock是什么意思
双十一是什么
学生票什么时候可以买
滞留票是什么意思
compare是什么意思
什么是经济人假设