指南生活
首页
美食营养
手工爱好
生活家居
返回
指南生活
首页
美食营养
游戏数码
手工爱好
生活家居
健康养生
运动户外
职场理财
情感交际
母婴教育
时尚美容
知识问答
生活知识
生活百科
搜索
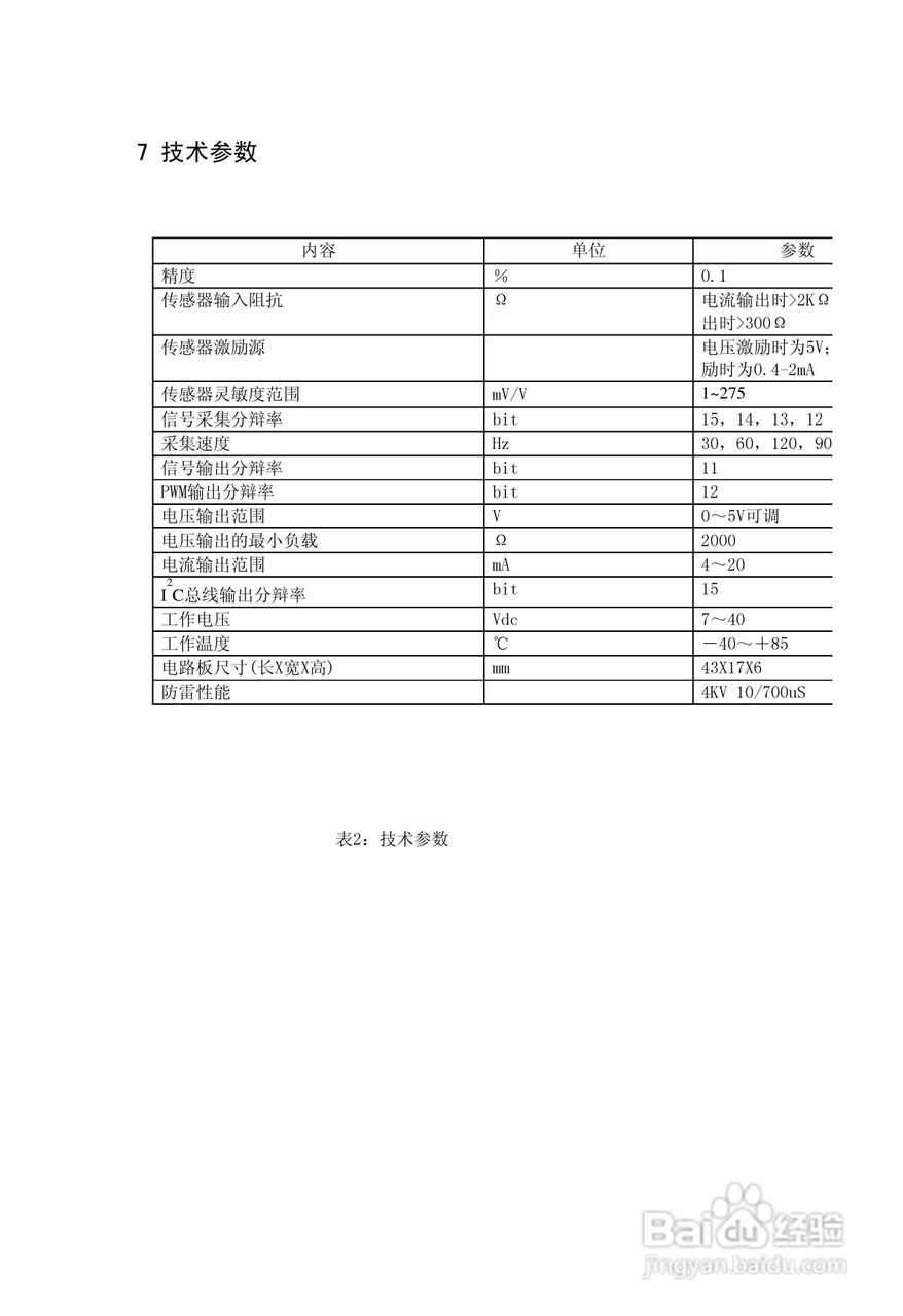
HZ501系列智能变送器模块使用说明书
2026-05-27 16:30:27
声明:
本网站引用、摘录或转载内容仅供网站访问者交流或参考,不代表本站立场,如存在版权或非法内容,请联系站长删除,联系邮箱:site.kefu@qq.com。
相关推荐
汤姆斯压力变送器说明书
阅读量:89
TT温度变送器说明书
阅读量:24
变送器的校验
阅读量:68
通博ZBLB系列智能靶式流量变送器使用说明书:[2]
阅读量:39
C19型风压变送器说明书
阅读量:194
猜你喜欢
慈溪在哪里
如何定位
淘宝货源一般怎么找
旅游景点大全介绍
莫干山在哪里
qq怎么绑定身份证号
嵩山在哪里个省哪个县
qq二维码在哪里
肉饺子馅怎么做好吃
如何练出腹肌
猜你喜欢
亲子鉴定去哪里做
苏c是哪里的车牌
怎么用烤箱烤鱼
长沙小吃街哪里最出名
网上购物怎么付款
江西三清山旅游
如何快速瘦腿
黑枸杞泡水的颜色
罗永浩直播在哪里看
天津旅游资讯网