指南生活
首页
美食营养
手工爱好
生活家居
返回
指南生活
首页
美食营养
游戏数码
手工爱好
生活家居
健康养生
运动户外
职场理财
情感交际
母婴教育
时尚美容
知识问答
生活知识
搜索
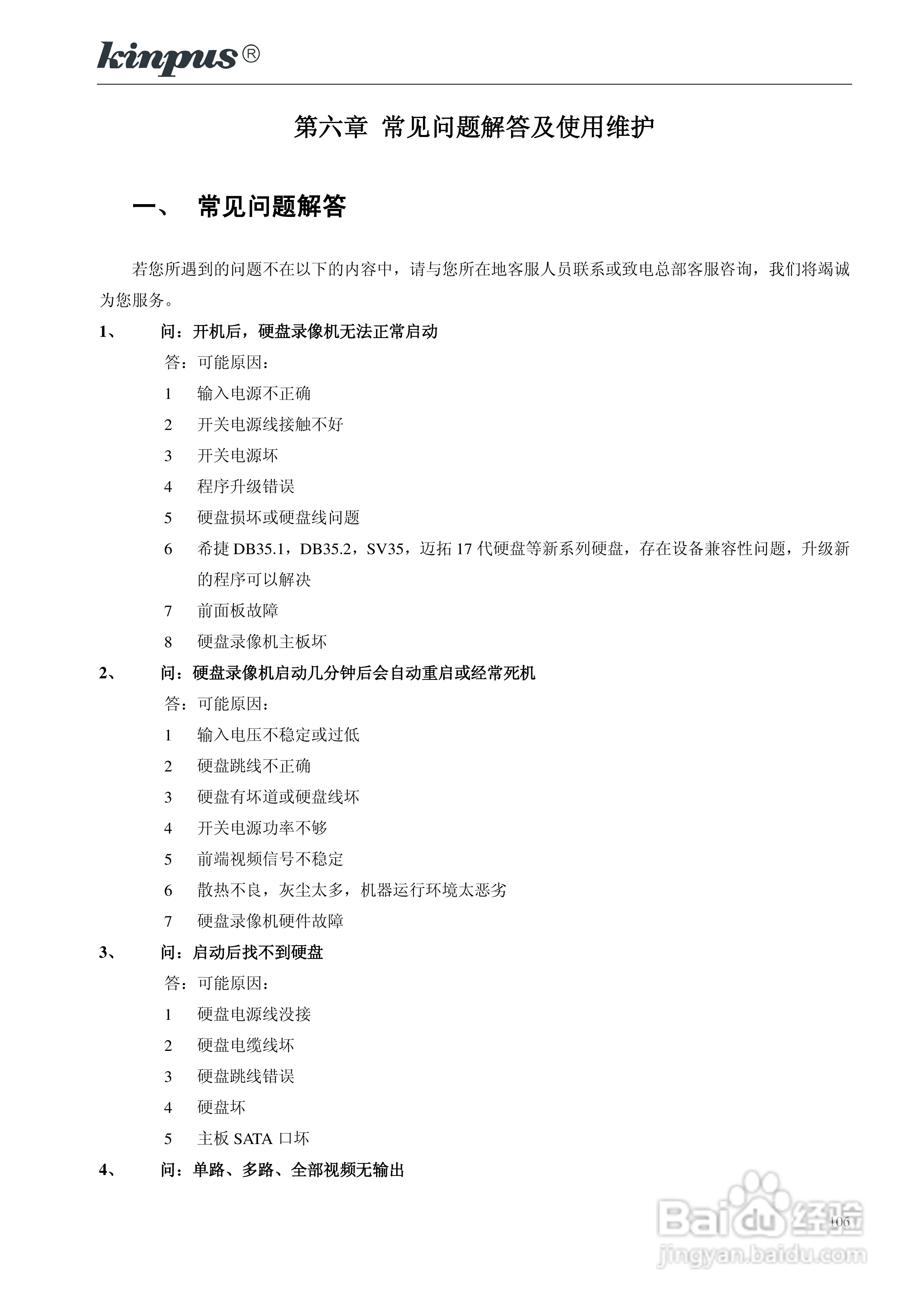
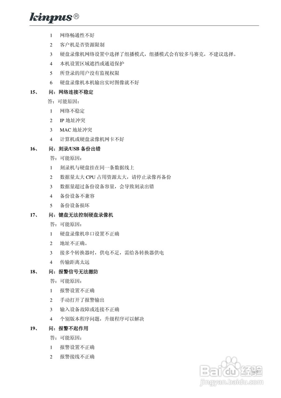
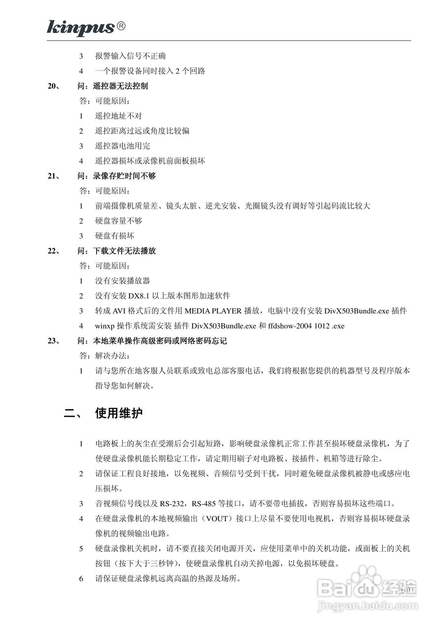
佳镨斯KP-CN34xx系列嵌入式硬盘录像机使用说明书:[11]
2026-03-01 11:47:04
本篇为《佳镨斯KP-CN34xx系列嵌入式硬盘录像机使用说明书》,主要介绍该产品的使用方法以及常见故障解决方案。
(共篇)
上一篇:
声明:
本网站引用、摘录或转载内容仅供网站访问者交流或参考,不代表本站立场,如存在版权或非法内容,请联系站长删除,联系邮箱:site.kefu@qq.com。
相关推荐
佳镨斯KP-CN34xx系列嵌入式硬盘录像机使用说明书:[10]
阅读量:83
佳镨斯KP-CN2xxx系列嵌入式硬盘录像机使用说明书:[5]
阅读量:191
佳镨斯KP-CN34xx系列嵌入式硬盘录像机使用说明书:[9]
阅读量:169
佳镨斯KP-CN2xxx系列嵌入式硬盘录像机使用说明书:[1]
阅读量:173
佳镨斯KP-CN2xxx系列嵌入式硬盘录像机使用说明书:[2]
阅读量:194
猜你喜欢
徽怎么读
为什么会有黑眼圈
葡萄用英语怎么说
骉怎么读
环比怎么算
明太鱼炖豆腐的做法
布丁怎么做
舍利子是怎么形成的
男人为什么喜欢女人叫
芒果怎么切
猜你喜欢
为什么没有北瓜
草莓英语怎么读
哏怎么读
跨境电商怎么做
冀怎么组词
鹿茸怎么吃
荆怎么读
鱼刺卡在喉咙怎么办最有效的办法
怎么确定自己是否抑郁了
青椒炒肉的家常做法