指南生活
首页
美食营养
手工爱好
生活家居
返回
指南生活
首页
美食营养
游戏数码
手工爱好
生活家居
健康养生
运动户外
职场理财
情感交际
母婴教育
时尚美容
知识问答
生活知识
生活百科
搜索
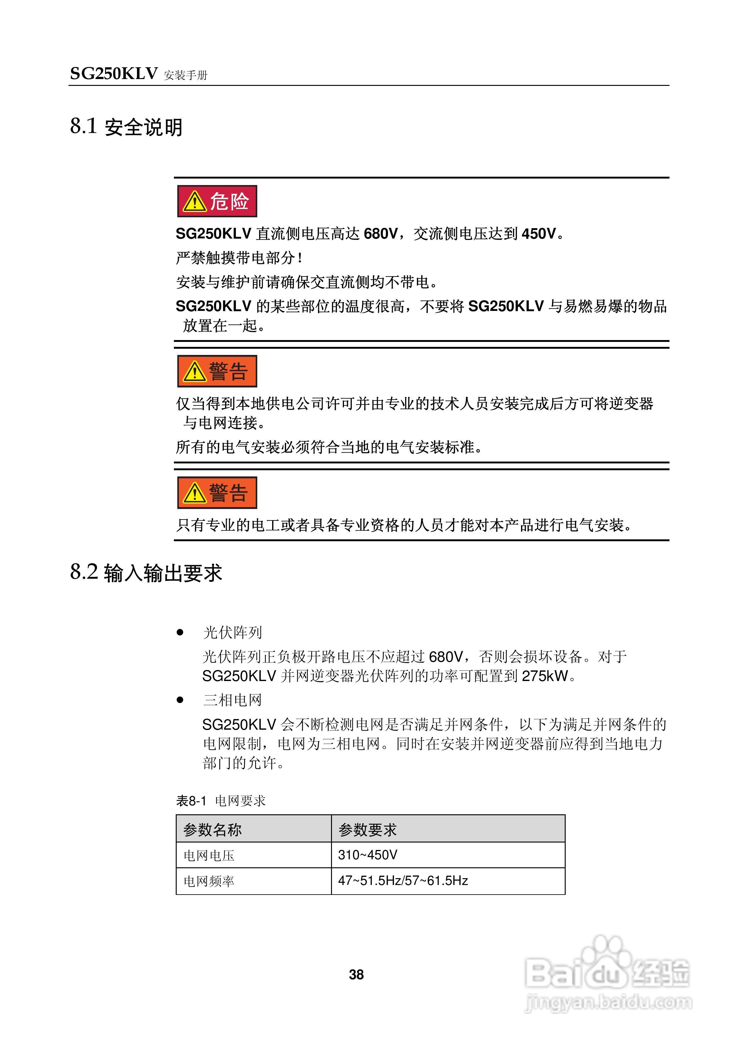
阳光SG250KLV-Installation光伏并网逆变器使用手册:[5]
2026-03-29 08:19:22
本篇为《阳光SG250KLV-Installation光伏并网逆变器使用手册》,主要介绍该产品的使用方法以及常见故障解决方案。
(共篇)
上一篇:
|
下一篇:
声明:
本网站引用、摘录或转载内容仅供网站访问者交流或参考,不代表本站立场,如存在版权或非法内容,请联系站长删除,联系邮箱:site.kefu@qq.com。
相关推荐
SG250KLV光伏并网逆变器使用手册:[5]
阅读量:132
SG250KLV光伏并网逆变器使用手册:[1]
阅读量:162
SG250KLV光伏并网逆变器使用手册:[6]
阅读量:72
阳光SG250K3-Installation光伏并网逆变器使用手册:[6]
阅读量:173
光伏发电安装并网流程
阅读量:91
猜你喜欢
1.8td是什么意思
阿苯达唑片什么时候吃
爽肤水有什么用
罗非鱼养殖
相对论是什么
community是什么意思
superstar是什么意思
丰腴是什么意思
1.24是什么星座
uno是什么
猜你喜欢
什么是大宗商品
昆布是什么
standard是什么意思
三月份有什么节日
series是什么意思
维生素b食物
waste是什么意思
ip65是什么意思
宁静致远什么意思
主机声音大是什么原因