指南生活
首页
美食营养
手工爱好
生活家居
返回
指南生活
首页
美食营养
游戏数码
手工爱好
生活家居
健康养生
运动户外
职场理财
情感交际
母婴教育
时尚美容
知识问答
生活知识
生活百科
搜索
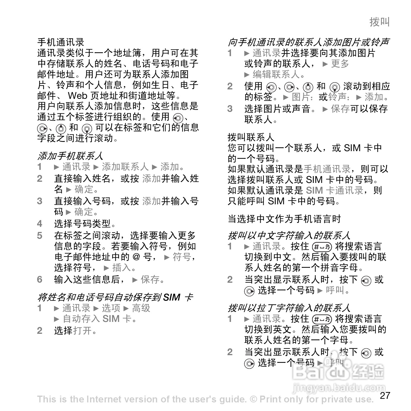
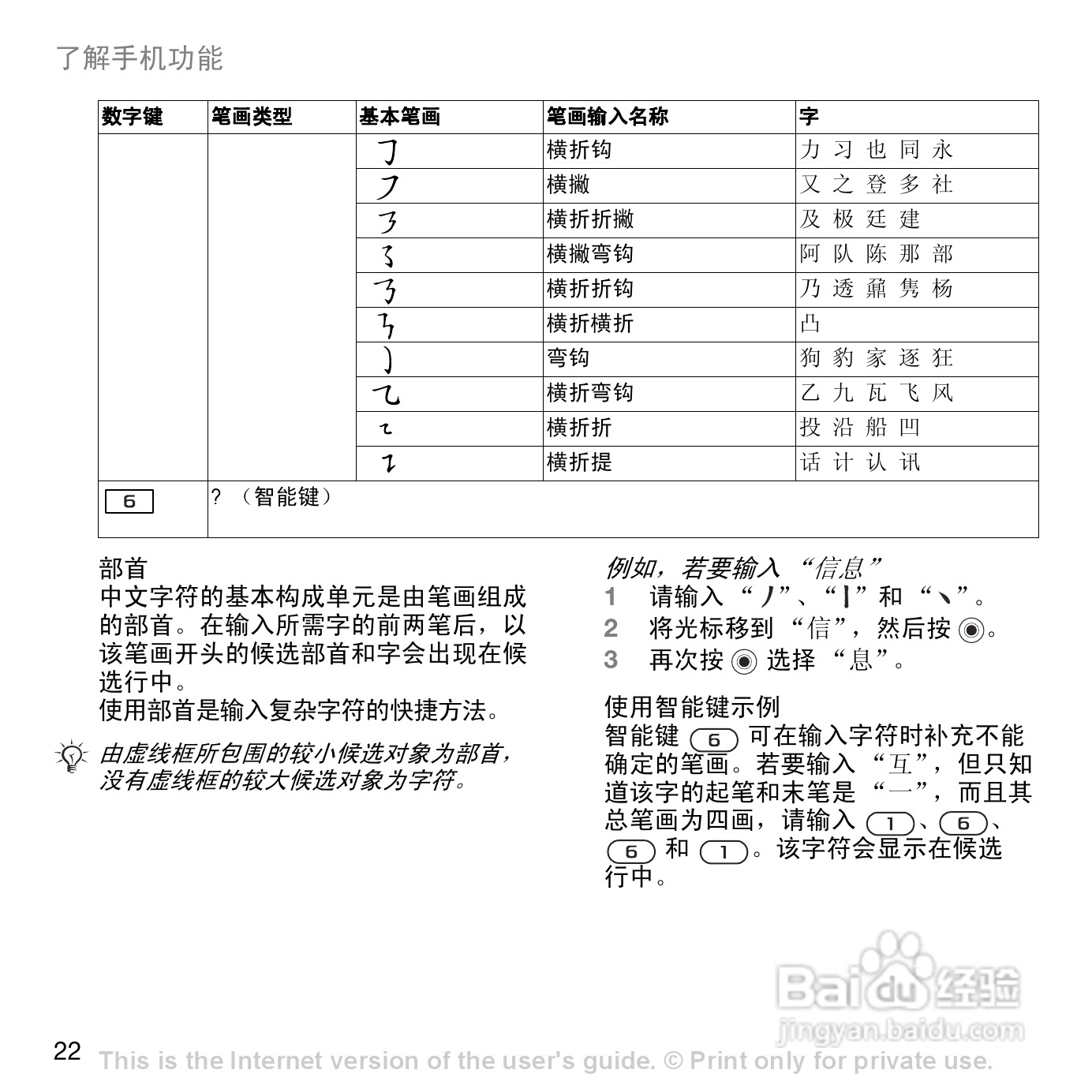
索爱W800c手机使用说明书:[3]
2026-03-31 17:48:39
(共篇)
上一篇:
|
下一篇:
声明:
本网站引用、摘录或转载内容仅供网站访问者交流或参考,不代表本站立场,如存在版权或非法内容,请联系站长删除,联系邮箱:site.kefu@qq.com。
相关推荐
索爱W800c手机使用说明书:[1]
阅读量:136
索爱K790c手机使用说明书:[3]
阅读量:23
使用说明书wf2651使用指南
阅读量:150
使用说明书封面怎么做
阅读量:138
索爱K510c手机使用说明书:[3]
阅读量:22
猜你喜欢
sheep是什么意思
碳酸氢钠是什么
什么是科技
江西老表是什么意思
煞北是什么意思
mr什么意思
张宏民为什么至今单身
佛山有什么好玩的地方
草字头官读什么
cheap什么意思
猜你喜欢
together什么意思
arrive是什么意思
未央是什么意思
6月14日是什么星座
胚芽发育成什么
abc是什么
朝三暮四是什么生肖
黑管是什么乐器
联营是什么意思
新房入住有什么讲究