指南生活
首页
美食营养
手工爱好
生活家居
返回
指南生活
首页
美食营养
游戏数码
手工爱好
生活家居
健康养生
运动户外
职场理财
情感交际
母婴教育
时尚美容
知识问答
生活知识
搜索
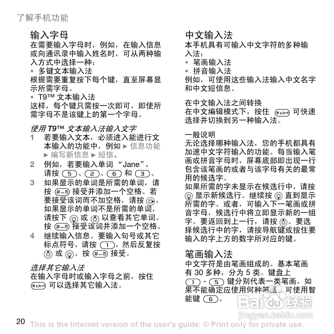
索爱W800c手机使用说明书:[2]
2025-12-21 12:07:26
(共篇)
上一篇:
|
下一篇:
声明:
本网站引用、摘录或转载内容仅供网站访问者交流或参考,不代表本站立场,如存在版权或非法内容,请联系站长删除,联系邮箱:site.kefu@qq.com。
相关推荐
索爱W800c手机使用说明书:[3]
阅读量:174
索爱W800c手机使用说明书:[5]
阅读量:78
索爱A8i手机使用说明书:[2]
阅读量:32
使用说明书wf2651使用指南
阅读量:98
使用说明书封面怎么做
阅读量:149
猜你喜欢
任性什么意思
备孕需要检查些什么
饥荒仙人掌有什么用
柚子皮的功效与作用
弱水三千只取一瓢什么意思
六神丸的作用和功效
徐悲鸿以画什么闻名世界
化橘红的功效与作用
黄芩的功效与作用
百香果加蜂蜜的功效与作用
猜你喜欢
高中英语知识点总结
买什么手机好用又便宜
碧玺的功效与作用
现在开什么店赚钱
运动会作文450字
茯苓功效与作用
操作系统的作用
什么是综合单价
情人节送什么给老婆
特步运动服