指南生活
首页
美食营养
手工爱好
生活家居
返回
指南生活
首页
美食营养
游戏数码
手工爱好
生活家居
健康养生
运动户外
职场理财
情感交际
母婴教育
时尚美容
知识问答
生活知识
生活百科
搜索
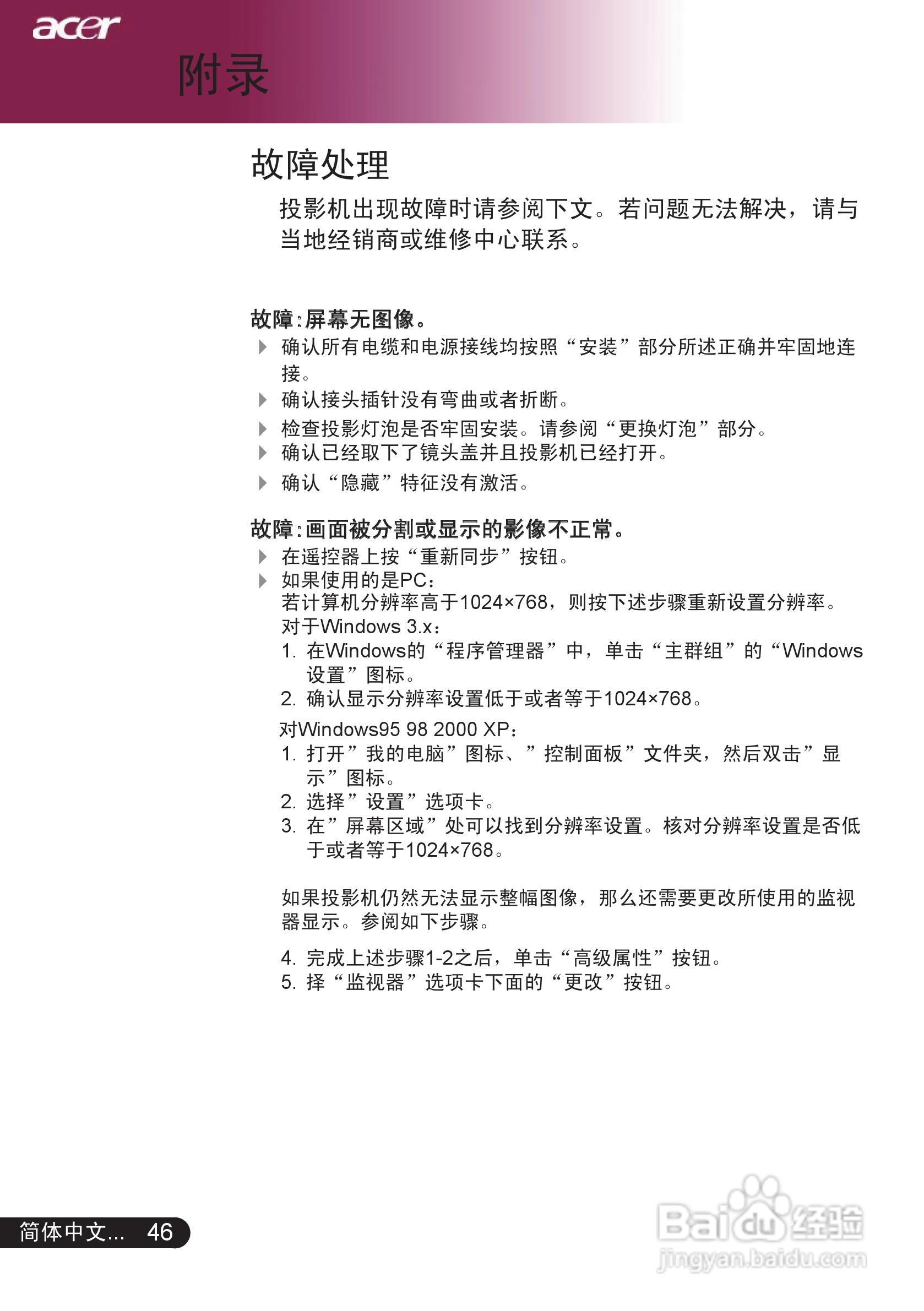
宏基PD528投影机使用说明书:[5]
2026-04-23 21:11:35
本篇为《宏基PD528投影机使用说明书》,主要介绍该产品的使用方法以及常见故障解决方案。
(共篇)
上一篇:
|
下一篇:
声明:
本网站引用、摘录或转载内容仅供网站访问者交流或参考,不代表本站立场,如存在版权或非法内容,请联系站长删除,联系邮箱:site.kefu@qq.com。
相关推荐
宏基PD528投影机使用说明书:[6]
阅读量:154
宏基PD527投影机使用说明书:[5]
阅读量:135
宏基PD525投影机使用说明书:[1]
阅读量:30
宏基PD527投影机使用说明书:[4]
阅读量:139
使用说明书封面怎么做
阅读量:47
猜你喜欢
摔伤淤青怎么处理
b站怎么调倍速
肝硬化早期怎么治疗
手机如何解锁
冻肉如何快速解冻
唐山生活网
如何表白成功率高
wool是什么面料
窝沟封闭是什么意思
les是什么意思
猜你喜欢
空调如何拆装
车贴怎么去掉
天猫优惠券怎么设置
日本生活
如何制表格
生活启示录 电视剧
s是什么意思
我们的生活充满阳光歌曲
视频如何旋转
完美净水器怎么样