指南生活
首页
美食营养
手工爱好
生活家居
返回
指南生活
首页
美食营养
游戏数码
手工爱好
生活家居
健康养生
运动户外
职场理财
情感交际
母婴教育
时尚美容
知识问答
生活知识
生活百科
搜索
SONY HDR-FXX1000E摄像机说明书:[7]
2026-03-30 22:03:46
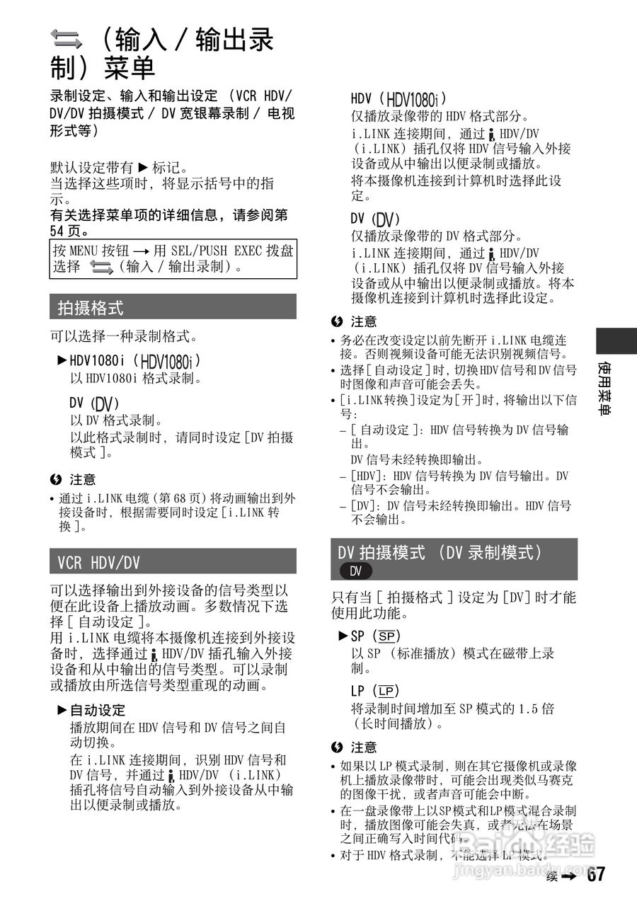
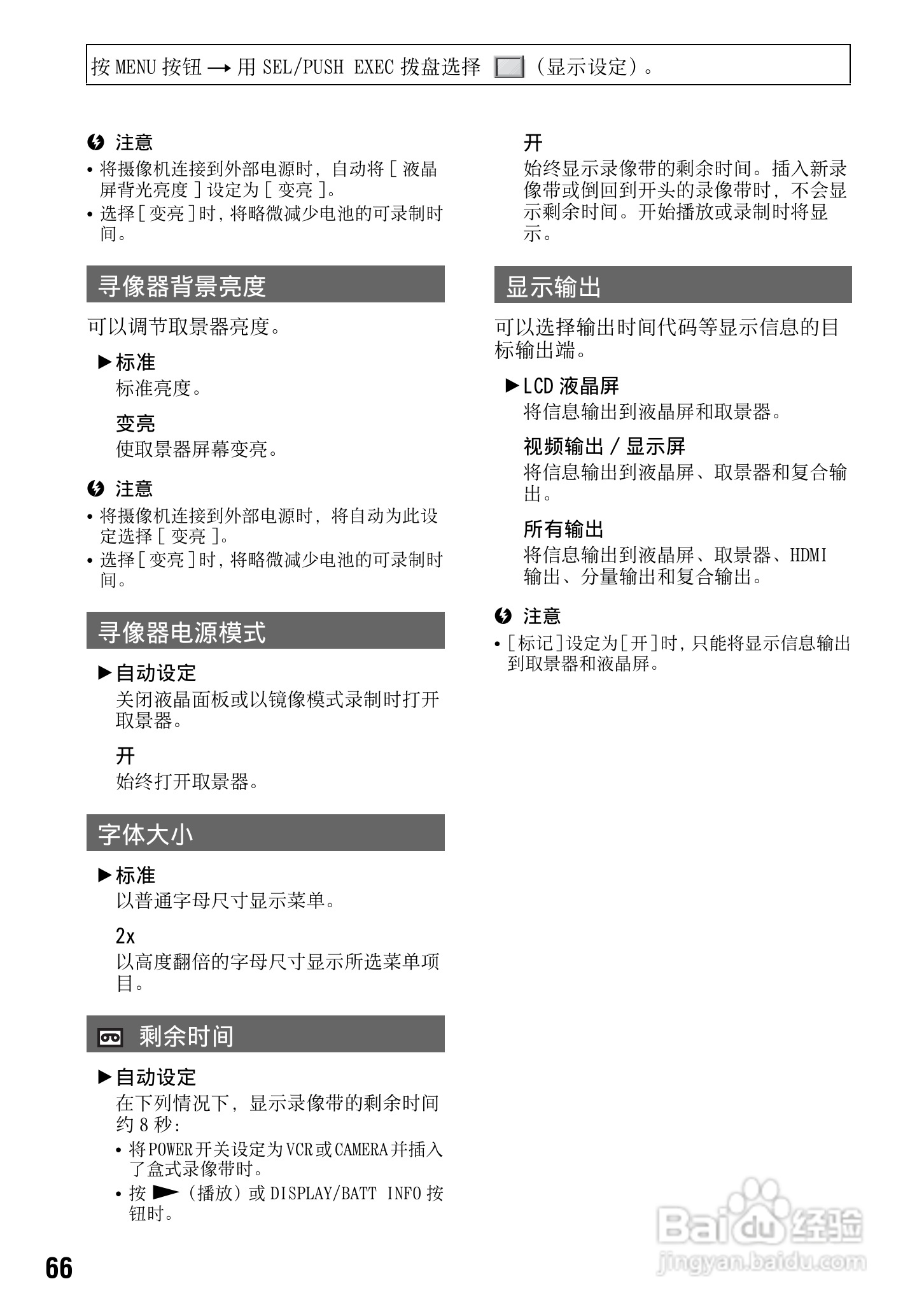
本篇为《SONY HDR-FXX1000E摄像机说明书》,主要介绍该产品的使用方法以及常见故障解决方案。
(共篇)
上一篇:
|
下一篇:
声明:
本网站引用、摘录或转载内容仅供网站访问者交流或参考,不代表本站立场,如存在版权或非法内容,请联系站长删除,联系邮箱:site.kefu@qq.com。
相关推荐
SONY HDR-FXX1000E摄像机说明书:[8]
阅读量:49
SONY HDR-FXX1000E摄像机说明书:[2]
阅读量:156
sony笔记本电脑无线网卡开关修理教程
阅读量:53
sony a7ii 设置
阅读量:25
sony笔记本怎么设置固态硬盘启动
阅读量:135
猜你喜欢
红葡萄酒的功效与作用
运动海报
cotton什么意思
什么崩什么坏
牛蒡子的功效与作用
奥美拉唑肠溶胶囊的作用与功效
儿童运动服
沉香曲的功效与作用
银杏果的功效与作用
玩什么游戏赚钱
猜你喜欢
裹脚是从什么时候开始的
冰火两重天什么意思
什么是三极管
什么是中央厨房
奇亚籽的功效与作用
基础会计知识
知识分享
川流不息的什么
葛根粉的作用与功效
喜羊羊与灰太狼之羊羊运动会