指南生活
首页
美食营养
手工爱好
生活家居
返回
指南生活
首页
美食营养
游戏数码
手工爱好
生活家居
健康养生
运动户外
职场理财
情感交际
母婴教育
时尚美容
知识问答
生活知识
搜索
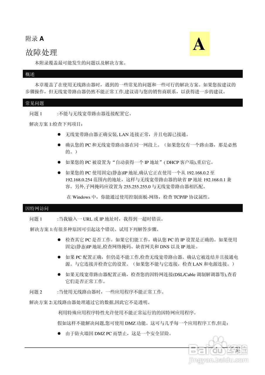
IP706LM 多功能无线宽带路由器说明书:[7]
2025-12-27 01:47:02
本篇为《IP706LM 多功能无线宽带路由器说明书》,主要介绍该产品的使用方法以及常见故障解决方案。
(共篇)
上一篇:
声明:
本网站引用、摘录或转载内容仅供网站访问者交流或参考,不代表本站立场,如存在版权或非法内容,请联系站长删除,联系邮箱:site.kefu@qq.com。
相关推荐
多功能 802.11g无线宽带路由器IP806SM v2说明书:[7]
阅读量:184
150m无线宽带路由器使用教程
阅读量:43
tp link无线宽带路由器设置----简单明了
阅读量:48
多功能 802.11g无线宽带路由器IP806SM v2说明书:[9]
阅读量:74
多功能 802.11g无线宽带路由器IP806SM v2说明书:[6]
阅读量:68
猜你喜欢
火树银花的意思
无厘头是什么意思
chanel是什么意思
什么是第6感
smart的意思
故人的意思
bear的意思
wisdom是什么意思
besides是什么意思
中二病是什么意思
猜你喜欢
波澜不惊是什么意思
洗尽铅华的意思
情人节送闺蜜什么礼物
启蒙是什么意思
1.8t什么意思
七八万买什么车最好
遥不可及的意思
贪婪的意思是什么
逆回购是什么意思
梦见小孩是什么意思