指南生活
首页
美食营养
手工爱好
生活家居
返回
指南生活
首页
美食营养
游戏数码
手工爱好
生活家居
健康养生
运动户外
职场理财
情感交际
母婴教育
时尚美容
知识问答
生活知识
生活百科
搜索
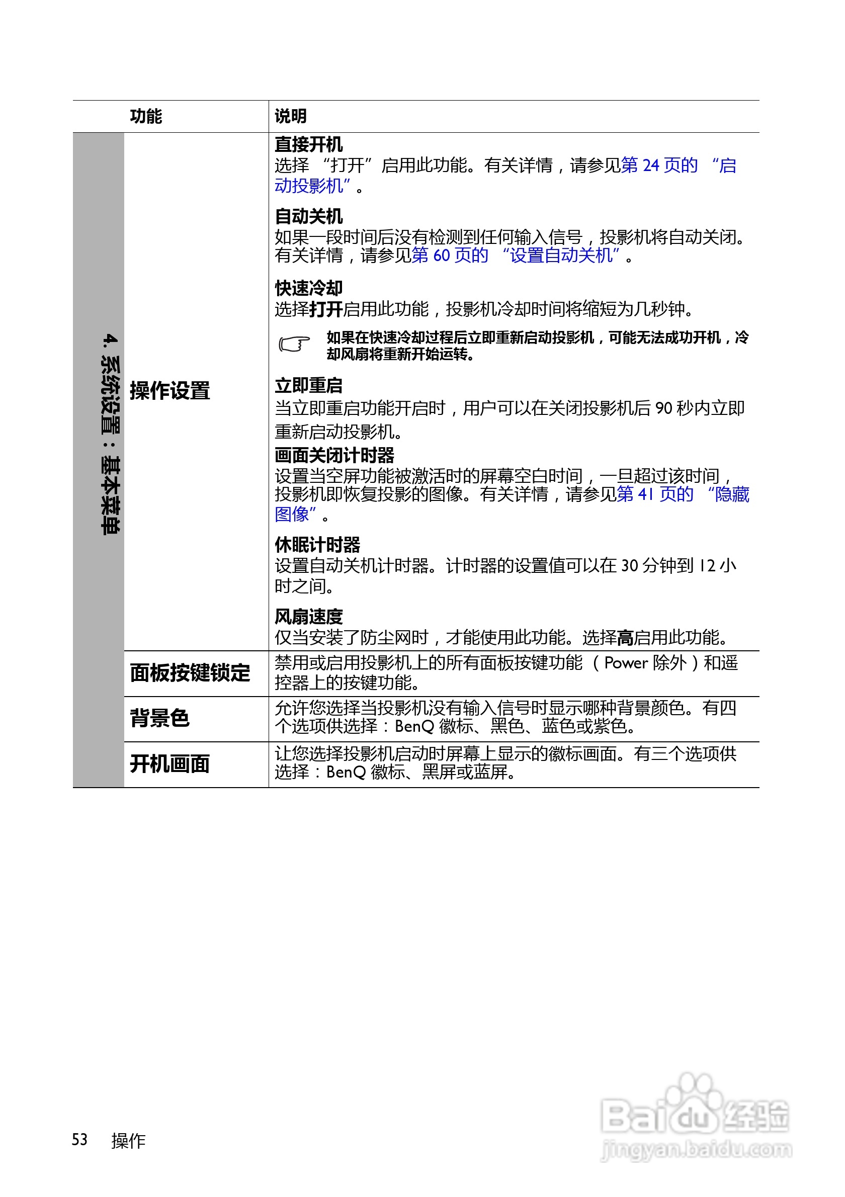
BenQ BS5627B投影机使用说明书:[6]
2026-04-17 15:18:24
本篇为《BenQ BS5627B投影机使用说明书》,主要介绍该产品的使用方法以及常见故障解决方案。
(共篇)
上一篇:
|
下一篇:
声明:
本网站引用、摘录或转载内容仅供网站访问者交流或参考,不代表本站立场,如存在版权或非法内容,请联系站长删除,联系邮箱:site.kefu@qq.com。
相关推荐
BenQ BS5627B投影机使用说明书:[5]
阅读量:175
BenQ BS5627B投影机使用说明书:[4]
阅读量:161
使用说明书封面怎么做
阅读量:107
BenQ BS5627B投影机使用说明书:[3]
阅读量:182
BenQ BS5627B投影机使用说明书:[7]
阅读量:184
猜你喜欢
上海有什么好玩的地方
语文是什么让人什么
一直打嗝是什么原因
84年属什么生肖
什么叫幸福
五险是什么
什么是印花税
戒指戴中指什么意思
cnmb是什么意思
孝的本义是什么
猜你喜欢
携号转网什么意思
不负韶华是什么意思
痤疮用什么药
婆娑是什么意思
水瓶座男生喜欢什么样的女生
b家是什么牌子
尾戒是什么意思
pin什么意思
男孩学什么乐器好
肾上腺素是什么