指南生活
首页
美食营养
手工爱好
生活家居
返回
指南生活
首页
美食营养
游戏数码
手工爱好
生活家居
健康养生
运动户外
职场理财
情感交际
母婴教育
时尚美容
知识问答
生活知识
搜索
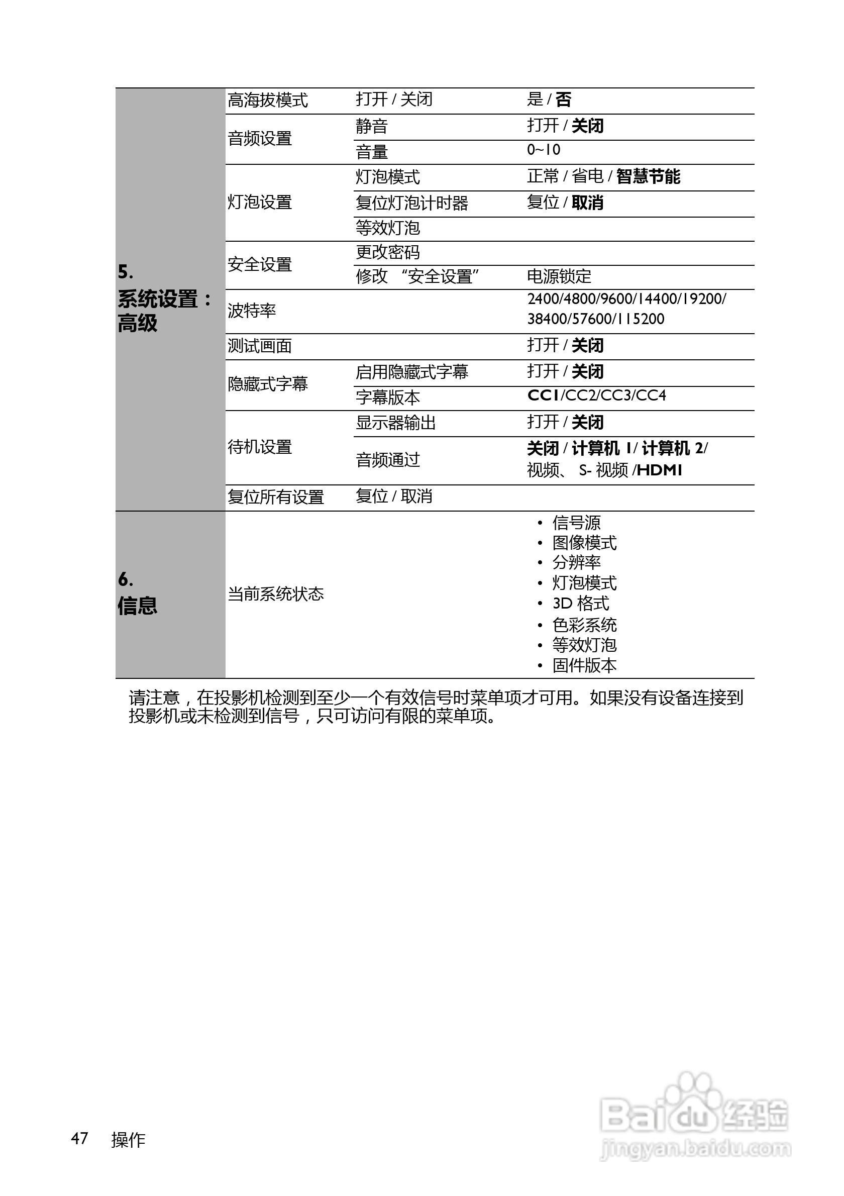
BenQ BS5627B投影机使用说明书:[5]
2026-01-14 12:25:26
本篇为《BenQ BS5627B投影机使用说明书》,主要介绍该产品的使用方法以及常见故障解决方案。
(共篇)
上一篇:
|
下一篇:
声明:
本网站引用、摘录或转载内容仅供网站访问者交流或参考,不代表本站立场,如存在版权或非法内容,请联系站长删除,联系邮箱:site.kefu@qq.com。
相关推荐
BenQ BS5627B投影机使用说明书:[8]
阅读量:22
使用说明书封面怎么做
阅读量:122
BenQ BS5627B投影机使用说明书:[4]
阅读量:164
BenQ BS5627B投影机使用说明书:[7]
阅读量:99
BenQ BS5627B投影机使用说明书:[6]
阅读量:178
猜你喜欢
待产包什么牌子好
dominate什么意思
过客是什么意思
顶礼膜拜的意思
edge是什么意思
anxiety什么意思
如懿传为什么看不了了
难堪的意思
fat是什么意思
gold是什么意思
猜你喜欢
蜂胶胶囊的作用与功效
女人最喜欢什么
王俊凯喜欢什么动物
啪啪啪是什么意思
户口迁出需要什么手续
丽珠得乐的作用
十堰有什么大学
中二是什么意思
base是什么意思
含蓄是什么意思