指南生活
首页
美食营养
手工爱好
生活家居
返回
指南生活
首页
美食营养
游戏数码
手工爱好
生活家居
健康养生
运动户外
职场理财
情感交际
母婴教育
时尚美容
知识问答
生活知识
生活百科
搜索
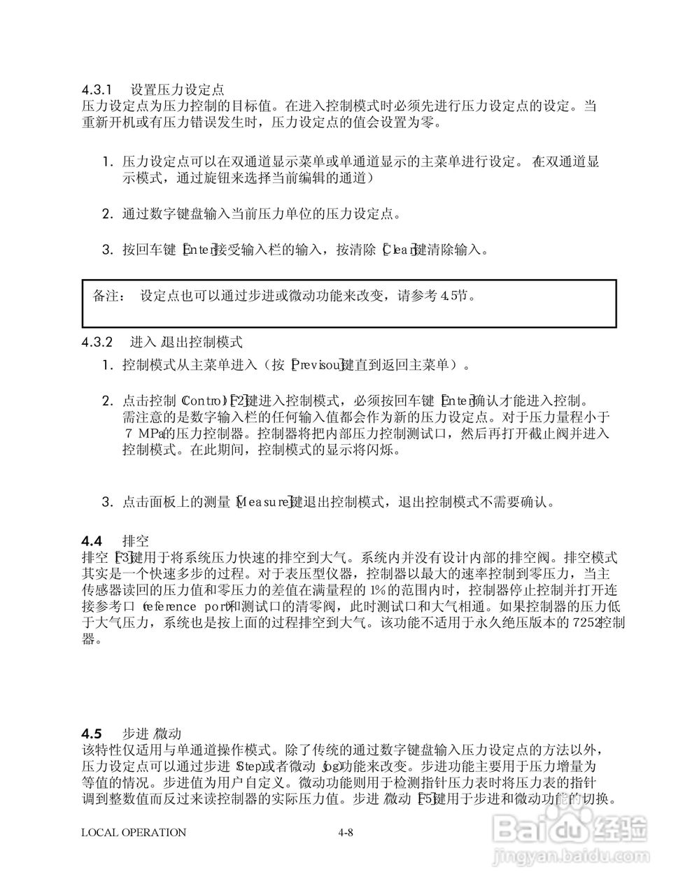
GE 7252/7252i型数字压力控制器用户手册:[4]
2026-03-24 21:23:44
本篇为《GE 7252/7252i型数字压力控制器用户手册》,主要介绍该产品的使用方法以及常见故障解决方案。
(共篇)
上一篇:
|
下一篇:
声明:
本网站引用、摘录或转载内容仅供网站访问者交流或参考,不代表本站立场,如存在版权或非法内容,请联系站长删除,联系邮箱:site.kefu@qq.com。
相关推荐
GE 7252/7252i型数字压力控制器用户手册:[3]
阅读量:145
GE 7252/7252i型数字压力控制器用户手册:[5]
阅读量:33
GE 7252/7252i型数字压力控制器用户手册:[7]
阅读量:196
GE 7252/7252i型数字压力控制器用户手册:[8]
阅读量:71
GE 7252/7252i型数字压力控制器用户手册:[10]
阅读量:114
猜你喜欢
锡箔纸的作用
多巴胺的功效与作用
7012什么意思
什么是gis
一劳永逸什么意思
运动装备
甘草的作用与功效
中国知识产权局
蓝莓酒的功效与作用
奇异果的功效与作用
猜你喜欢
路由器有什么作用
炒锅什么材质好
运动会演讲稿100字
体育小知识
藜麦的功效与作用
2016什么年
佩兰的功效与作用
党外知识分子联谊会
鹅蛋脸适合什么短发
过秦论知识点