指南生活
首页
美食营养
手工爱好
生活家居
返回
指南生活
首页
美食营养
游戏数码
手工爱好
生活家居
健康养生
运动户外
职场理财
情感交际
母婴教育
时尚美容
知识问答
生活知识
生活百科
搜索
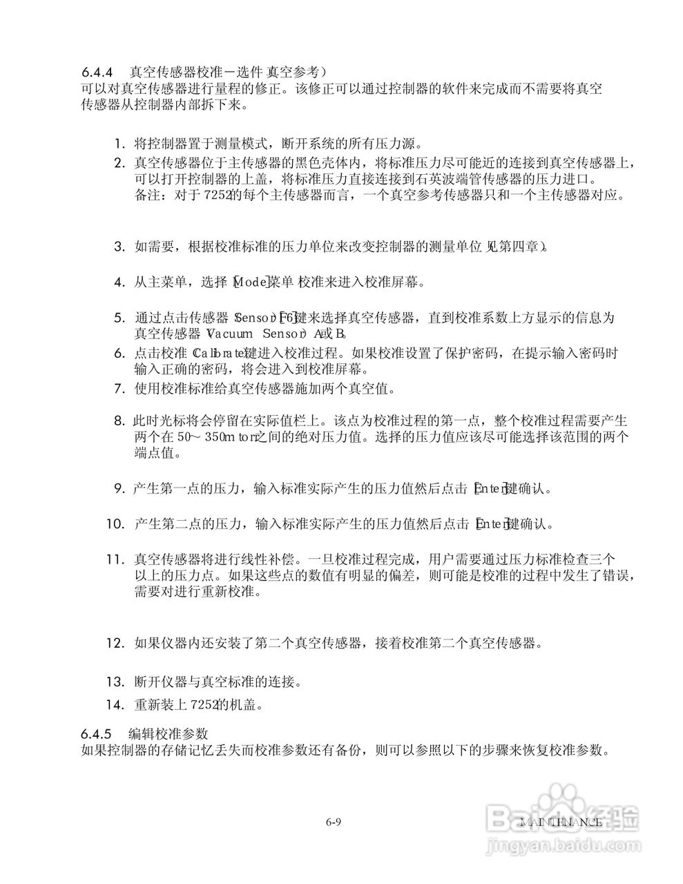
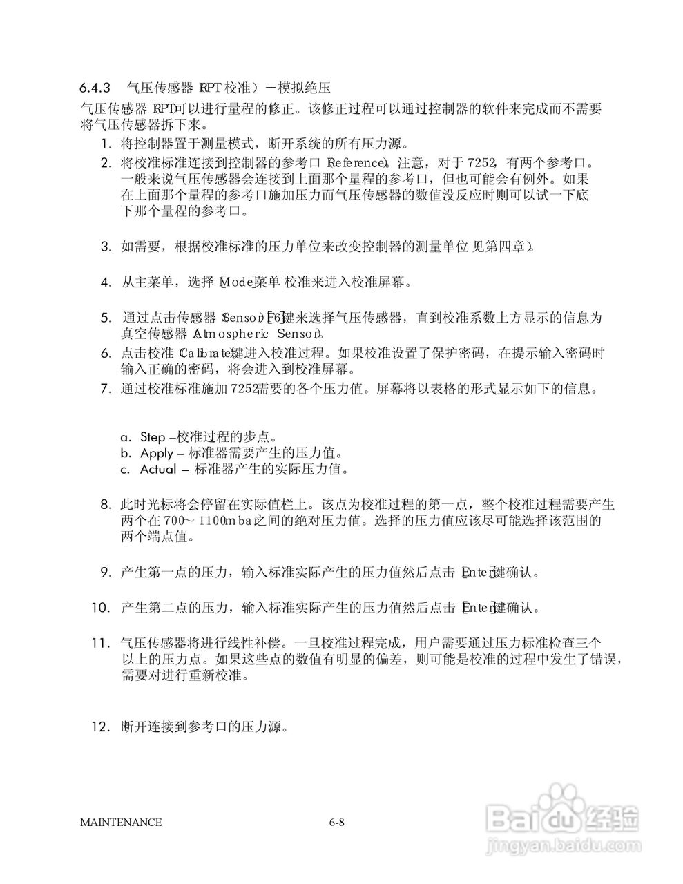
GE 7252/7252i型数字压力控制器用户手册:[10]
2026-05-05 16:52:10
本篇为《GE 7252/7252i型数字压力控制器用户手册》,主要介绍该产品的使用方法以及常见故障解决方案。
(共篇)
上一篇:
|
下一篇:
声明:
本网站引用、摘录或转载内容仅供网站访问者交流或参考,不代表本站立场,如存在版权或非法内容,请联系站长删除,联系邮箱:site.kefu@qq.com。
相关推荐
GE 7252/7252i型数字压力控制器用户手册:[11]
阅读量:156
GE 7252/7252i型数字压力控制器用户手册:[5]
阅读量:157
GE 7252/7252i型数字压力控制器用户手册:[4]
阅读量:103
GE 7252/7252i型数字压力控制器用户手册:[7]
阅读量:172
GE 7252/7252i型数字压力控制器用户手册:[8]
阅读量:141
猜你喜欢
木香的作用与功效
黑坑是什么意思
滚刀是什么意思
日记写什么好
安床是什么意思
舆论是什么意思
鞠躬尽瘁的意思
甘草有什么作用
贷款买房需要什么条件
感慨万千的意思
猜你喜欢
六个一是什么
see是什么意思
什么木头做手串最好
隔离变压器的作用
扶摇直上的意思
梦见拉屎什么意思
拔草是什么意思
变速自行车什么牌子好
bot项目是什么意思
客厅用什么瓷砖好