指南生活
首页
美食营养
手工爱好
生活家居
返回
指南生活
首页
美食营养
游戏数码
手工爱好
生活家居
健康养生
运动户外
职场理财
情感交际
母婴教育
时尚美容
知识问答
生活知识
生活百科
搜索
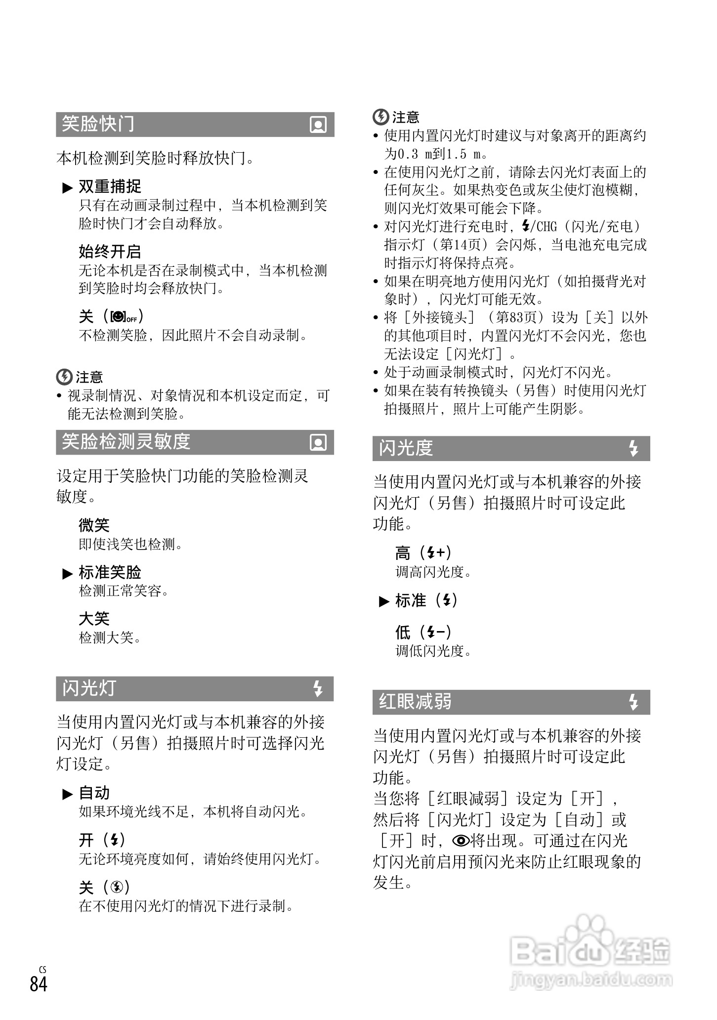
索尼HDR-CX560E数码相机使用说明书:[9]
2026-03-26 00:27:26
本篇为《索尼HDR-CX560E数码相机使用说明书》,主要介绍该产品的使用方法以及常见故障解决方案。
(共篇)
上一篇:
|
下一篇:
声明:
本网站引用、摘录或转载内容仅供网站访问者交流或参考,不代表本站立场,如存在版权或非法内容,请联系站长删除,联系邮箱:site.kefu@qq.com。
相关推荐
索尼HDR-CX560E数码相机使用说明书:[10]
阅读量:145
索尼HDR-CX560E数码相机使用说明书:[8]
阅读量:81
索尼HDR-CX560E数码相机使用说明书:[4]
阅读量:184
索尼a6000新手教程
阅读量:101
索尼a7微单使用技巧
阅读量:26
猜你喜欢
鼻子出血是什么原因
求嗣是什么意思
brown是什么意思
冲正是什么意思
党员有什么好处
什么手机游戏好玩
口腔溃疡是什么原因
流标是什么意思
疝气是什么病
梦见棺材是什么意思
猜你喜欢
ears是什么意思
什么是自然数
什么血型招蚊子
飞行模式有什么用
手心脚心发热是什么原因引起的
gif是什么意思
普利策奖是什么方面的大奖
bathroom是什么意思
人艰不拆是什么意思
pause是什么意思