指南生活
首页
美食营养
手工爱好
生活家居
返回
指南生活
首页
美食营养
游戏数码
手工爱好
生活家居
健康养生
运动户外
职场理财
情感交际
母婴教育
时尚美容
知识问答
生活知识
生活百科
搜索
索尼HDR-CX560E数码相机使用说明书:[10]
2026-03-25 23:17:17
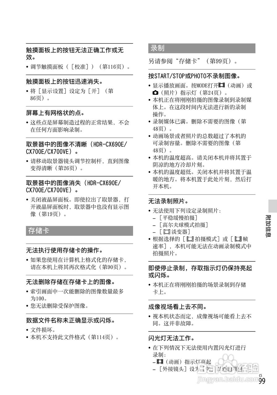
本篇为《索尼HDR-CX560E数码相机使用说明书》,主要介绍该产品的使用方法以及常见故障解决方案。
(共篇)
上一篇:
|
下一篇:
声明:
本网站引用、摘录或转载内容仅供网站访问者交流或参考,不代表本站立场,如存在版权或非法内容,请联系站长删除,联系邮箱:site.kefu@qq.com。
相关推荐
索尼HDR-CX560E数码相机使用说明书:[9]
阅读量:82
索尼HDR-CX560E数码相机使用说明书:[5]
阅读量:150
索尼HDR-CX560E数码相机使用说明书:[4]
阅读量:161
索尼a6000新手教程
阅读量:120
索尼a7微单使用技巧
阅读量:172
猜你喜欢
射里面了怎么办
怎么做南瓜饼
笔记本电脑键盘怎么拆
欢乐斗地主怎么邀请好友一起玩
王八怎么杀
福克斯1.0t怎么样
win7怎么进入bios
电脑顿号怎么打出来
眼睫毛怎么变长
晒黑怎么办
猜你喜欢
网络老是掉线怎么回事
dwf文件怎么打开
衣服起球怎么办
取款机怎么取钱
温碧泉怎么样
地狱传送门怎么做
柔顺剂怎么用
身上出现小红点是怎么回事
上颚肿痛是怎么回事
现代ix25怎么样