指南生活
首页
美食营养
手工爱好
生活家居
返回
指南生活
首页
美食营养
游戏数码
手工爱好
生活家居
健康养生
运动户外
职场理财
情感交际
母婴教育
时尚美容
知识问答
生活知识
生活百科
搜索
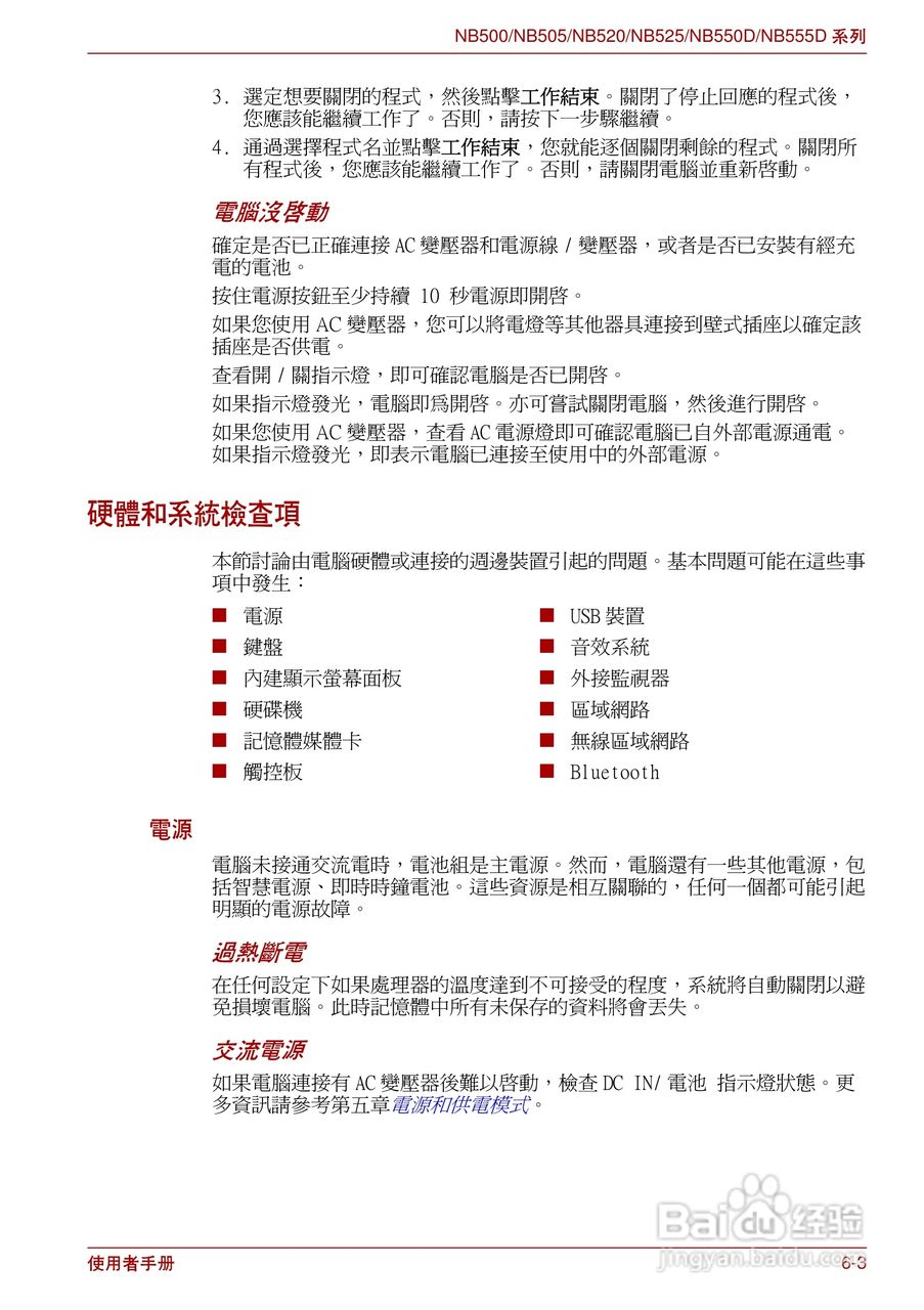
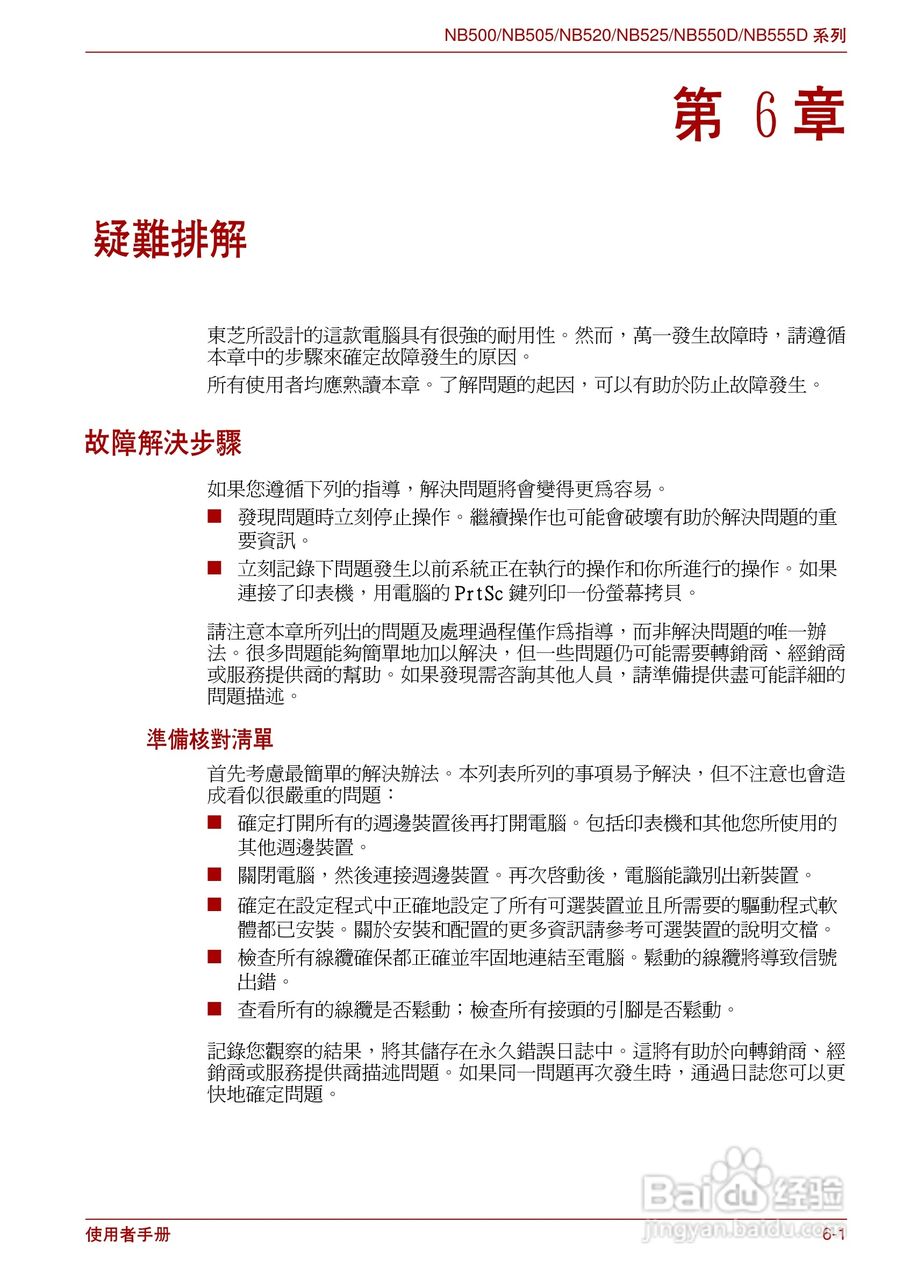
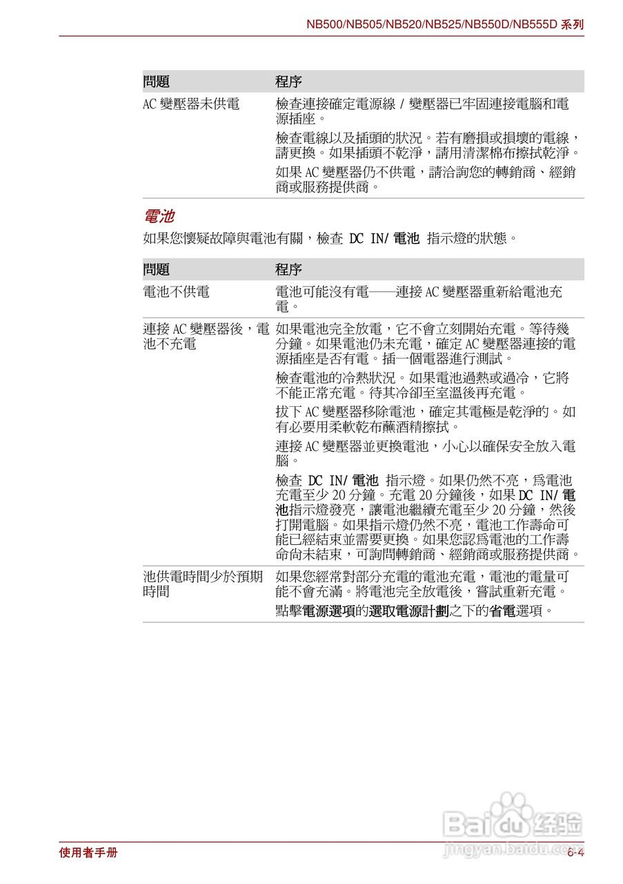
东芝NB500笔记本电脑使用说明书:[9]
2026-04-13 01:49:34
本篇为《东芝NB500笔记本电脑使用说明书》,主要介绍该产品的使用方法以及常见故障解决方案。
(共篇)
上一篇:
|
下一篇:
声明:
本网站引用、摘录或转载内容仅供网站访问者交流或参考,不代表本站立场,如存在版权或非法内容,请联系站长删除,联系邮箱:site.kefu@qq.com。
相关推荐
东芝NB500笔记本电脑使用说明书:[11]
阅读量:145
笔记本电脑如何连接wifi
阅读量:181
笔记本电脑摄像头如何打开
阅读量:90
笔记本电脑开不了机怎么处理
阅读量:105
笔记本电脑开机黑屏怎么办
阅读量:63
猜你喜欢
跳跳犬哪里多
更年期盗汗怎么办
如何降低胆固醇
手机录音在哪里找
如何远程控制电脑
手机老是死机怎么办
如何提高数学成绩
邮轮旅游攻略
路由器地址
驾照到期如何换新证
猜你喜欢
怎么提升下载速度
如何使用蓝牙耳机
天目山在哪里
怎样修改路由器密码
光猫怎么连接路由器
如何祛痘
峨眉山旅游路线
cf录像怎么看
月牙泉在哪里
mod管理器怎么用