指南生活
首页
美食营养
手工爱好
生活家居
返回
指南生活
首页
美食营养
游戏数码
手工爱好
生活家居
健康养生
运动户外
职场理财
情感交际
母婴教育
时尚美容
知识问答
生活知识
搜索
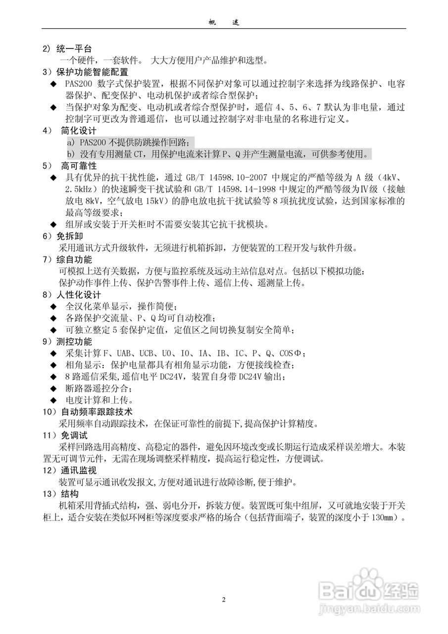
安能PAS200综合保护器产品技术使用说明书:[1]
2025-12-22 01:23:18
本篇为《安能PAS200综合保护器产品技术使用说明书》,主要介绍该产品的使用方法以及常见故障解决方案。
(共篇)
下一篇:
声明:
本网站引用、摘录或转载内容仅供网站访问者交流或参考,不代表本站立场,如存在版权或非法内容,请联系站长删除,联系邮箱:site.kefu@qq.com。
相关推荐
安能PAS200综合保护器产品技术使用说明书:[4]
阅读量:143
如何理解光电保护器?
阅读量:184
汽车电力保护器对汽车的重要作用
阅读量:20
DLB-S 漏电保护器使用说明书
阅读量:77
使用说明书封面怎么做
阅读量:100
猜你喜欢
log什么意思
什么是自由
copy是什么意思
高虎犯什么事
否极泰来是什么意思
负荷是什么意思
睡袋什么牌子好
ic卡是什么
1983年属什么生肖
我曾把完整的镜子打碎是什么歌
猜你喜欢
文武贝念什么
abo溶血是什么意思
超敏c反应蛋白偏高是什么原因
chicken是什么意思
dha孕妇什么时候吃
ok镜是什么
杨梅什么时候成熟
事业单位考什么
7月份是什么星座
什么时候端午节