指南生活
首页
美食营养
手工爱好
生活家居
返回
指南生活
首页
美食营养
游戏数码
手工爱好
生活家居
健康养生
运动户外
职场理财
情感交际
母婴教育
时尚美容
知识问答
生活知识
生活百科
搜索
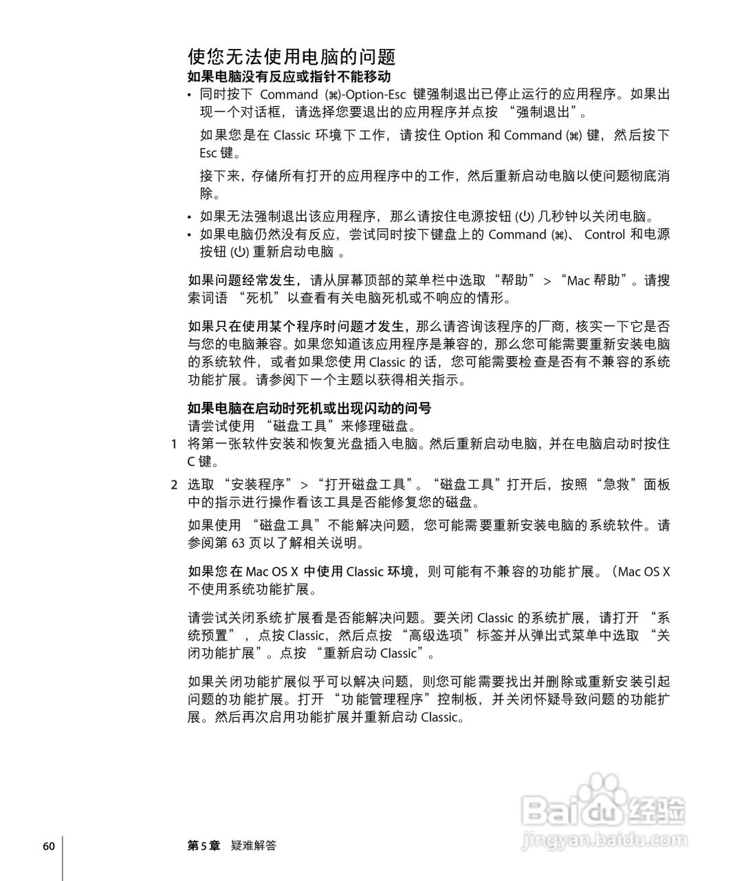
苹果Powerbook G4 17英寸笔记本使用说明书:[6]
2026-04-23 11:41:32
本篇为《苹果Powerbook G4 17英寸笔记本使用说明书》,主要介绍该产品的使用方法以及常见故障解决方案。
(共篇)
上一篇:
|
下一篇:
声明:
本网站引用、摘录或转载内容仅供网站访问者交流或参考,不代表本站立场,如存在版权或非法内容,请联系站长删除,联系邮箱:site.kefu@qq.com。
相关推荐
苹果Powerbook G4 15英寸笔记本使用说明书:[6]
阅读量:193
苹果Powerbook G4 12英寸笔记本使用说明书:[6]
阅读量:70
苹果Powerbook G4 15英寸笔记本使用说明书:[4]
阅读量:123
苹果Powerbook G4 12英寸笔记本使用说明书:[10]
阅读量:136
苹果Powerbook G4 12英寸笔记本使用说明书:[4]
阅读量:70
猜你喜欢
ppt背景图片怎么设置
面条怎么做好吃
平安福保险怎么样
微信怎么删除好友
耳石症是怎么造成的
招商信诺保险怎么样
桃酥的做法大全
为什么上大学
中国民航大学怎么样
牙疼怎么办立刻止痛
猜你喜欢
炒河粉的做法大全
怎么看五行缺什么
面食的做法大全家常
茉莉花怎么养
卤猪蹄的做法大全
页码怎么设置
腐竹怎么做好吃
打嗝不止怎么办 教你止嗝小方法
颛顼怎么读
胆囊炎是怎么引起的