指南生活
首页
美食营养
手工爱好
生活家居
返回
指南生活
首页
美食营养
游戏数码
手工爱好
生活家居
健康养生
运动户外
职场理财
情感交际
母婴教育
时尚美容
知识问答
生活知识
搜索
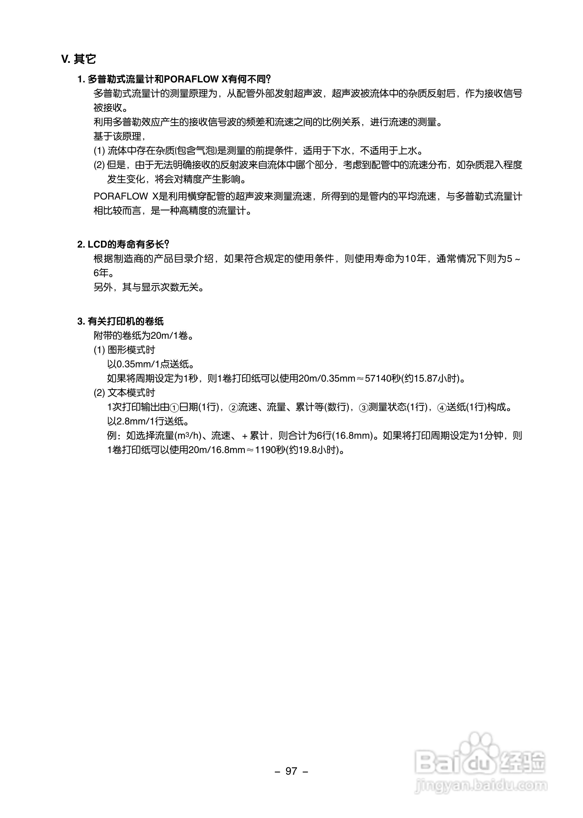
富士电机FLD-1便携式超声波流量计说明书:[11]
2025-12-29 07:24:12
本篇为《富士电机FLD-1便携式超声波流量计说明书》,主要介绍该产品的使用方法以及常见故障解决方案。
(共篇)
上一篇:
声明:
本网站引用、摘录或转载内容仅供网站访问者交流或参考,不代表本站立场,如存在版权或非法内容,请联系站长删除,联系邮箱:site.kefu@qq.com。
相关推荐
富士电机FLD-1便携式超声波流量计说明书:[1]
阅读量:134
富士电机FLD-1便携式超声波流量计说明书:[9]
阅读量:167
超声波流量计使用方法
阅读量:172
富士电机FLD-1便携式超声波流量计说明书:[8]
阅读量:70
富士电机FLD-1便携式超声波流量计说明书:[5]
阅读量:73
猜你喜欢
什么是会计学
什么行业发展前景好
美加净适合什么年龄
纤细的意思
人肉是什么意思
颔首的意思
井加一点读什么
什么是假药什么是劣药
others是什么意思
欲擒故纵的意思
猜你喜欢
觊觎的意思
什么是圣诞节
双频wifi是什么意思
cep是什么意思
吻合的意思
supermarket是什么意思
沸腾的意思
愚人节是什么意思
know是什么意思
顾问是什么意思